• Добро пожаловать на компьютерный форум Tehnari.ru. Здесь разбираемся с проблемами ПК и ноутбуков: Windows, драйверы, «железо», сборка и апгрейд, софт и безопасность. Форум работает много лет, сейчас он переехал на новый движок, но старые темы и аккаунты мы постарались сохранить максимально аккуратно.

    Форум не связан с магазинами и сервисами – мы ничего не продаём и не даём «рекламу под видом совета». Отвечают обычные участники и модераторы, которые следят за порядком и качеством подсказок.

    Если вы у нас впервые, загляните на страницу о проекте, чтобы узнать больше. Чтобы создавать темы и писать сообщения, сначала зарегистрируйтесь, а затем войдите под своим логином.

    Не знаете, с чего начать? Создайте тему с описанием проблемы – подскажем и при необходимости перенесём её в подходящий раздел.
    Задать вопрос Новые сообщения Как правильно спросить
    Если пришли по ссылке со старого Tehnari.ru – вы на нужном месте, просто продолжайте обсуждение.

Авто преобразователь

  • Автор темы Автор темы TSKos
  • Дата начала Дата начала
ну где зашита не понял из чего она состоит? если её поставить можно делать кз сколько захочется или нет:)
планирую сделать на IR2153

Я же всё написал, и пояснил.
Датчик тока - шунт (резистор) с цепи истоков, с него идёт на 9 ногу
микросхемы.. и т.д.
В первой схеме был усилитель (в квадратике), во второй его нет, но тогда
шунт на 10 Вт.
 
Я же всё написал, и пояснил.
Датчик тока - шунт (резистор) с цепи истоков, с него идёт на 9 ногу
микросхемы.. и т.д.
В первой схеме был усилитель (в квадратике), во второй его нет, но тогда
шунт на 10 Вт.
вот это защита для транзисторов?tehno015
 

Вложения

  • 111.webp
    111.webp
    46 KB · Просмотры: 4,263
  • схема 2.webp
    схема 2.webp
    45.3 KB · Просмотры: 4,486
  • схема 22.webp
    схема 22.webp
    49.6 KB · Просмотры: 3,410
  • Схема.webp
    Схема.webp
    32 KB · Просмотры: 1,850
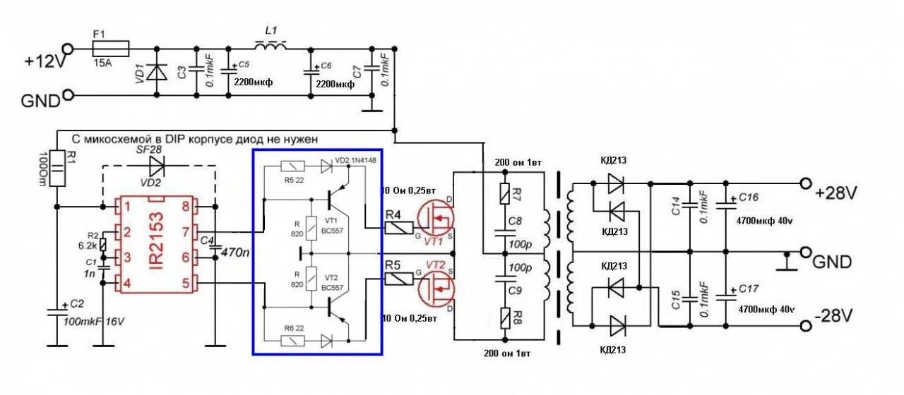
Это не защита, это примитивные драйверы для более лучшего согласования выхода микросхемы и мосфетов. Сейчас уже есть интегральные драйверы типа МАХ, допустим МАХ4420, пиковый выходной ток до 6А, то есть можно посадить целую кучу силовых мосфетов и получить преобразователь мощностью 1 кВт и больше. Самую примитивную защиту предложил yumar, шунт в истоковых цепях ... :)
 
Это не защита, это примитивные драйверы для более лучшего согласования выхода микросхемы и мосфетов. Сейчас уже есть интегральные драйверы типа МАХ, допустим МАХ4420, пиковый выходной ток до 6А, то есть можно посадить целую кучу силовых мосфетов и получить преобразователь мощностью 1 кВт и больше. Самую примитивную защиту предложил yumar, шунт в истоковых цепях ... :)
что то я не могу найти где и как на Ir2153 стоит эта защита????
 
вот это защита для транзисторов?tehno015

Нет, более того оно вообще не будет работать, на затворы не поступает
отпирающий сигнал. Выходы TL494 - это коллектор и эмиттер встроенного
транзистора.

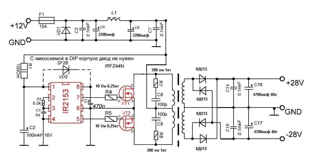
В IR2153 нельзя реализовать защиту транзисторов, в ней нет таких функций.
Потребуется добавить "умные" драйверы с этой функцией, они стоят почти
как UC3825N, и всё равно понадобится датчик тока.
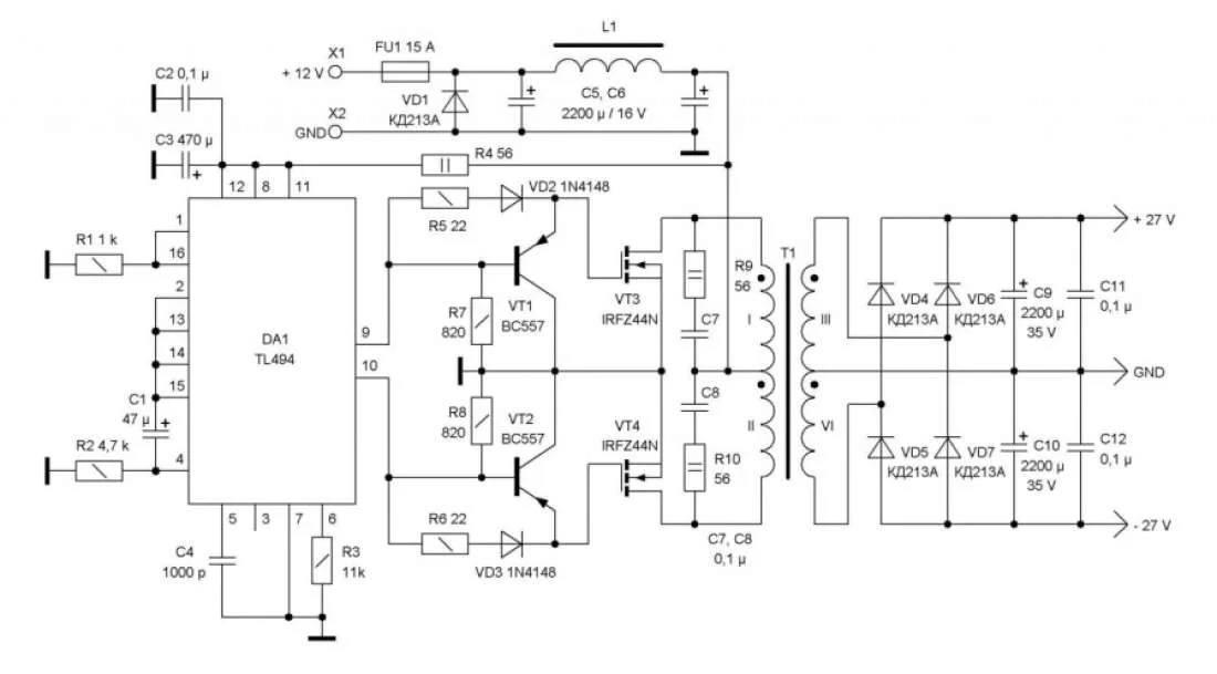
Я же дал схему , в ней защита реализуется с помощью шунта, падение
напряжения на нём является сигналом для схемы защиты в UC3825.
Она срабатывает при достижении 1 V на входе 9 микросхемы.
Для тока 10 А шунт должен быть 0,1 ом 10 Вт, если усиливать, то можно
поставить стандартный (ГОСТовский) на 10 А-75 mv.
Если применить TL494, то нужно использовать один из встроенных ОУ (режим
стабилизации тока), на него должен приходить сигнал с шунта. Но TL494
не умеет быстро выключать транзисторы, т.е. при КЗ она возможно не успетеет
отработать, это зависит от скорости нарастания тока и постоянной времени ОУ.
 
Последнее редактирование:
Нет, более того оно вообще не будет работать, на затворы не поступает
отпирающий сигнал. Выходы TL494 - это коллектор и эмиттер встроенного
транзистора.

В IR2153 нельзя реализовать защиту транзисторов, в ней нет таких функций.
Потребуется добавить "умные" драйверы с этой функцией, они стоят почти
как UC3825N, и всё равно понадобится датчик тока.
Я же дал схему , в ней защита реализуется с помощью шунта, падение
напряжения на нём является сигналом для схемы защиты в UC3825.
Она срабатывает при достижении 1 V на входе 9 микросхемы.
Для тока 10 А шунт должен быть 0,1 ом 10 Вт, если усиливать, то можно
поставить стандартный (ГОСТовский) на 10 А-75 mv.
Если применить TL494, то нужно использовать один из встроенных ОУ (режим
стабилизации тока), на него должен приходить сигнал с шунта. Но TL494
не умеет быстро выключать транзисторы, т.е. при КЗ она возможно не успетеет
отработать, это зависит от скорости нарастания тока и постоянной времени ОУ.
- для чего датчик тока?
-что такое шунт(резистор что ли?) и где это реализуется?
-значит на IR2153 зашиту от КЗ не поставить....

купил панельку DIP8 5 рублей
интересно если её разделить и припаять на плату можно будет вставлять в неё транзисторы (ну чтоб не портить плату при выходе их из строя ) конечно сначала к плате радиатор, транзистор всавить сначало в DIP3 а потом прикрутить. так можно сделать?
 

Вложения

  • DSC00018.webp
    DSC00018.webp
    15.5 KB · Просмотры: 198
  • DSC00024.webp
    DSC00024.webp
    15.5 KB · Просмотры: 212
  • DSC00026.webp
    DSC00026.webp
    14.9 KB · Просмотры: 294
- для чего датчик тока?
-что такое шунт(резистор что ли?) и где это реализуется?
-значит на IR2153 зашиту от КЗ не поставить....

Пост №38 внимательно читал?
- Датчик тока для работы узла защиты UC3825N.
- Шунт(датчик тока) - это резистор из материала с R =const (Константан).
- Да, не поставить.

Дружище, я не могу в рамках поста рассказать курс по схемотехнике,
думаю Вам это устройство не под силу, без обид, я реально смотрю на вещи.
Транзистор в эти панельки ставить НЕЛЬЗЯ!!! По тому что токи в 5-10 А
они не выдержат, разогрев и обгорание гарантирую.
Если время "не жмёт" я сделаю печатную плату универсальную на
такое вот устройство, и выложу тут.
 
Пост №38 внимательно читал?
- Датчик тока для работы узла защиты UC3825N.
- Шунт(датчик тока) - это резистор из материала с R =const (Константан).
- Да, не поставить.

Дружище, я не могу в рамках поста рассказать курс по схемотехнике,
думаю Вам это устройство не под силу, без обид, я реально смотрю на вещи.
Транзистор в эти панельки ставить НЕЛЬЗЯ!!! По тому что токи в 5-10 А
они не выдержат, разогрев и обгорание гарантирую.
Если время "не жмёт" я сделаю печатную плату универсальную на
такое вот устройство, и выложу тут.
да время есть, я так понял ты его собираешься сделать на UC2825?
а в такие клеммники можно?
 

Вложения

  • medium_90.webp
    medium_90.webp
    3.4 KB · Просмотры: 2,818
В IR2153 нельзя реализовать защиту транзисторов, в ней нет таких функций.
А вот тут ты немного не прав, согласен функций таких нет ... Можно обратной связью блокировать шину питания, т.е. срывать генерацию ... :)
 
А вот тут ты немного не прав, согласен функций таких нет ... Можно обратной связью блокировать шину питания, т.е. срывать генерацию ... :)
чего это и как а главное где и у чего????tehno015tehno015tehno015tehno015tehno015
 
Я подожду, что скажет yumar, может какие есть идеи ... :)
 
Итак, планирую собрать простой и как можно дешёвый и маленький преобразователь в машину для саба на одной микросхеме TDA7294(93) возможно с транзисторами, за основу беру схему от DDREDD, но её нужно упростить....



Сколько он поглощает энергии(ватт). Просто я такой хочу сделать на 220, и меня интересует от какого силового транса его можно за питать. Будет питать несколько ТДА15-й серии (12вольт однополярного) весь преобразователь переделывать не буду, только выходную его часть.
 
От трансформатора лучше сразу запитать TDA (через выпрямитель с фильтром) без всяких преобразователей
 
А реально вообще увеличить силу тока не трогая силовой транс?
При чем здесь силовой транс? О чем вообще речь? Вы полностью распишите что хотите сделать, что и от чего и как собираетесь питать? (желательно конечно или по теме или в отдельной теме чтобы не мешать топикстартеру)
 
При чем здесь силовой транс? О чем вообще речь? Вы полностью распишите что хотите сделать, что и от чего и как собираетесь питать? (желательно конечно или по теме или в отдельной теме чтобы не мешать топикстартеру)

Ладно не буду глупостями засорять эфир...tehnooff
 
Все понятно, я не чуть не защищаю Stvol, я просто просто говорю, что тема превращается во Флудильню!
В рунете онож на руфорумах, прям тенденция какая-то на дрожжах и из года в год. И не важно какого качества и количества знания в головёнке перлописца. Пофигу на имеющийся его опыт и личные истинные достижения. Главное – умело и ловко сраццо с оппонентами, превознося своё мнение на небесную, недосягаемую для других участников высоту.
Читатель "пособия по ремонту ATX", не имеющего своего мнения,
ты опять тут?
Отлично понимаю, что мешаю некоторым самоуверенным невеждам нести галиматью из поста в пост, но тем не менее, буду изредка сюда заглядывать и немножко делиться примерами построения подобной схемотехники. Если интересует моё мнение, то оно, как ни странно, но совпадает с мнением первопроходцев и современных специалистов в области ИБП строения. По поводу «Читателя "пособия по ремонту ATX"» - Не забыл, как простой полумост превратился в резонансный, затем после недальновидных изворачиваний писаки под ником yumar, как-то плавно и потихонечку стал не совсем резонансным, но он так и не смог прямо и просто обьяснить, как реализован режим софт свитча ключей в таком простом БП как АТ или АТХ.
Прочти тему с начала. А то лепит тут "переходы фетов", "падение
напряжение на них"... Бред! Сам то хоть знаеш про что пишешь?
Пардон, но где провели последние 10-15лет? В режиме абсолютного заключения без права переписки и в строгой изоляции от окружающего мира? И у пострадавшего не было интернета? Вместо него дочитанная до дыр прошловековая подшивка «Радио». Так расширьте чуток свой кругозор, тесно зажатый между самовозбудными питателями Жучкова и Терещука и удосужьтесь ввести в поисковик «защита красные каракули». Метод контроля тока на переходе открытого мосфета, посредством изменения падения напряжения на нём, очень широко применяется как конструкторами и простыми радиолюбителями, так же в промышленных устройствах.
Потрудись pdf на UC3825 прочесть для начала.
В ответ тоже посоветую. Глянуть в апноуты унитродовских семинаров. По 3825 в частности. Если придёт желание, то и просветление за ним посетит мутную головушку, найдёте там ответ, почему, при таких величинах импульсных токов ключей крайне не рекомендуется вводить RC цепи в разрыв стока управляемых ключей. Горе-советчику взять и глянуть эпюрки на таком датчике при токах 10-20А и узреть далеко не положительное воздействие на управление затвором. Да что толку, yumar считает осциллограф и латр барахлом. Как для пигмея стеклянные бусики - эт сокровище, а дай акции Apple применит для розжига костра.
давно хотел такой девайс сделать ватт на 300.
Во как! До сих пор и попыток не предпринималось собрать авто ПН 12V/200-300? Ха..За то советов и нравоучений вагон и маленькая тележка. Угу, пусть начинающие ломают ноги и расшибают лбы на граблях советчика.
DA2 (КРЕН) можно убрать, а вывод vcc1 (13) соединить с vcc, но это
на свой страх и риск
Здесь ставится RC, а ещё лучше LC фильтр.
она защищает питание затворов от случайных
бросков напряжения по 12 V.Обычно ставится стабилитрон 15-16V затвор/земля.
DA2 (КРЕН) можно убрать,
Если девятивольтовую стабиловку оттудова не выкинуть, то будет гемор с запуском и внезапным остановом по частому случаю. Внутри МС интегрирован околодевятивольтовый монитор питания.

Шунт R15 лучше стандартный, или изготовить из константана, нихром не годится.
Нихром никак нигадицца? Во как, а я ж такой тёмный, использую(и давно, и частенько) в качестве датчика (каррент мода), кусок медной дороги самой ПэЦэБэ, усилив сигнал копеешной ЛМкой. И мне глубоко начхать, когда сработает отсечка, при токах ключа 18 или 20А, ввиду ТКСа материала датчика. Лишь бы она(защита то бишь) вобСЧе была и работала в заданном диапазоне токов. И с константаном и манганином в Единую Палату Мер и Весов обращаться не собираюсь. Такая точность в ПН нафих не нужна. Да и в страшном сне б не явилось на таких токах кипятильники в плату монтировать.
 
Последнее редактирование:
Можно обратной связью блокировать шину питания
Медленно получается.
Такой БП аудиоприменения выпускала одна конторка(весьма успешная между прочим) и выпускает возможно и сейчас.
Только генерация 2153 срывается замыканием частотозадающей цепи. Где-то схема на диске валяется..
 
Последнее редактирование:
Назад
Сверху