• Добро пожаловать на компьютерный форум Tehnari.ru. Здесь разбираемся с проблемами ПК и ноутбуков: Windows, драйверы, «железо», сборка и апгрейд, софт и безопасность. Форум работает много лет, сейчас он переехал на новый движок, но старые темы и аккаунты мы постарались сохранить максимально аккуратно.

    Форум не связан с магазинами и сервисами – мы ничего не продаём и не даём «рекламу под видом совета». Отвечают обычные участники и модераторы, которые следят за порядком и качеством подсказок.

    Если вы у нас впервые, загляните на страницу о проекте, чтобы узнать больше. Чтобы создавать темы и писать сообщения, сначала зарегистрируйтесь, а затем войдите под своим логином.

    Не знаете, с чего начать? Создайте тему с описанием проблемы – подскажем и при необходимости перенесём её в подходящий раздел.
    Задать вопрос Новые сообщения Как правильно спросить
    Если пришли по ссылке со старого Tehnari.ru – вы на нужном месте, просто продолжайте обсуждение.

Буду делать лабораторный БП из АТХ

  • Автор темы Автор темы Tyzik
  • Дата начала Дата начала
1. нагрузочный резистор 470 Ом!!!!!
2. проверяй соответствие схемы с тем что на плате, в архиве что я скидывал в той теме, там резистор для тока между 2 переменниками, у меня 2кОм. вот его смотри. если что пиши.
 
кстати, а где шунт???
 
Только чур тапками не бросаться..... Возможно я като-то не так все описал..... и в электронике я не силен....Поробуем снова. И так гланое что схему управления я еще не собирал- вольтамперметр 50 А с шунтом и многооборотистые переменники 5кОм в пути....
Ну вот сейчас есть только то что на фото. Я так понимаю что нагрузочное сопротивление это которое на 5Вт. Пересмотрел Вашу статью номинал там указан 150 Ом. Откуда 470 Ом? Без схемы управления резистор так и будет греться?
И раз речь зашла про шунт- у меня шунт будет на 50А и переменники 5кОм исходя из этого изменятся ли номиналы каких-либо элементов схемы управления?
 
Загонятся придется,На схеме R6 подбирается с помощью расчетов, это для тока резистор. По поводу переменников хоть на 20 ставь, разницы особо ни какой.; то что бп работает и без защиты впринципе то норм, лампа горит в полнакала- норм, так как на резисторе выделяется большая мощность( большой ток и большое напряжение) а ограничения по току нету.. После установки платы я ставил нагрузочный резистор в 470 Ом. Напряжение у меня 29В и ток 10А. Будут вопросы, пиши.
 
Последнее редактирование:
Т.е. пока все работает как должно? А как расчитать R6? Тут у меня полная засада... нагрузочное сопротивление в 470 Ом -окончательный вариант или номинал этого сопротивления станет ясен после расчета R6? Что значит "загоняться придется"? Что скажите по дросселям-такие пойдут или нужны другие?
 
нагрузочное сопротивление в 470 Ом -окончательный вариант или номинал этого сопротивления станет ясен после расчета R6
Ну у меня был окончательный вариант, так как резистор R6 у меня 2КОм. По поводу расчета R6, ты сначала подумай какой ток тебе нужен будет максимальный?
 
ну начинай от 2.5 кОм и до 9кОм. Или посмотри статью товарища Стаса, у него как раз стоит резистор который и тебе подойдет) http://www.tehnari.ru/f119/t250619/
 
Ок, R6 в схеме Стаса 8.1 кОм. Но там и дежурка 12В. Также у Стаса другие номиналы R1, R3, R12. Мне ориентироваться в плане номиналов на какую схему Вашу или Стаса? Помогите в плане подбора правильных номиналов и настройки схемы. Не разбираюсь я в электротехнике и расчетах/подборе/настройке, могу спаять по схеме, ну, даташит найти чтобы посмотреть где какой вывод, но это всё - мой предел, ну, не понимаю я как керасин по проводам течет....
 
1-Можно меня на ты! Не такой уж и старый я)
2- Резистор R6 берешь как у Стаса, остальное как у меня. В теме товарища Стаса я выкладывал архив под названием ЛБП, его скачиваешь, там плата для SP6. Зеркалить не нужно если будешь делать с помощью ЛУТ.

P.S. Прошу прощения за долгое отсутствие. Пишу диплом. Особо некогда.
 
Очень рад, что Вы на связи. Думал хана- блок разобрал, а что дальше не очень понятно...
К людям, знающим как керосин по проводам течет, отношусь с особым пиететом, но можно и на ты...
Тему Стаса и твой архив очень долго изучал прежде чем начать курочить БП. Так-что все в сохранности лежит на флэшке.

PS. У всех свои дела, и помогать мне никто не обязан, так-что извиняться не за что...
 
Доброго времени суток!
Долго выбирал по какому пути пойти в переделке БП АТХ в регулируемый БП. Остановился на варианте, предложенном в этой теме. Но, как говорится, что-то пошло не так.
Итак, по порядку.
Подопытный - Power Master 250W
Плата - FA-5-F
За основу взята схема( во вложении), зеленым помечены удаленные и замененные элементы.
Собственно заменены были:
-Входные кондеры 330 мФ на 470 мФ.
-Диодная сборка F12C20C на VS-30CPQ150PBF.
-Кондер С16 с 2200*16В на 2200*35В
Добавлено сопротивление 470 Ом 2Вт на выходе.
Перемотан трансформатор (убраны обмотки 3,3в и 5в, добавлен еще один провод к обмотке 12в)
Переделана индуктивность (витки 12в и обе по 5в соединены последовательно)
Сделана "имитация корпуса" (проводник от -12 к Y кондерам).

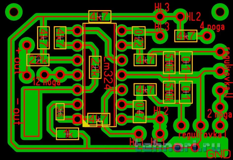
Далее была собрана и подключена плата управления с небольшими изменениями печатки (так же во вложении)
На плате установлено все, кроме светодиода HL1 с кнопкой S1 (как я понял, обычное состояние кнопки - разомкнуто)

БП подключался к сети через лампочку 95Вт последовательно, при включении лампа загорается и тут же гаснет. В итоге на выходе БП напряжение регулируется от 0В до 24В без нагрузки. А вот с током проблемы... При подключении нагрузки (галогенка 12В 20Вт) напряжение падает почти до 0В. Нить в галогенке ели-ели тлеет. На попытку регулировать ток никак не реагирует. Амперметр показывает 0,3-0,4А...
Пробовал убрать лампу на входе, ситуация не меняется.
Пробовал вместо сопротивления R2 (5k6) поставить переменный резистор до 76 кОм, никакой реакции.
Кстати светодиоды на плате управления странно себя ведут, HL3 ели светится (напряжение на него идет порядка 1.8В), HL2 не горит вовсе (мультиметр показывает 2.5В, но как буд-то переплюсовка. Анод-катод не перепутал, проверял).

Напряжение на 12 ноге ТЛ494 - 23,9В.

Что еще посмотреть? Куда копать? Хелп плиз :tehnari_ru_837:
 

Вложения

  • Power_Master_FA_5_2_v3-2.webp
    Power_Master_FA_5_2_v3-2.webp
    82.5 KB · Просмотры: 641
  • Плата.webp
    Плата.webp
    56.2 KB · Просмотры: 402
  • IMG_20170724_011500.webp
    IMG_20170724_011500.webp
    111.9 KB · Просмотры: 153
  • IMG_20170724_011530.webp
    IMG_20170724_011530.webp
    129 KB · Просмотры: 145
  • IMG_20170724_011609.webp
    IMG_20170724_011609.webp
    113.5 KB · Просмотры: 381
  • IMG_20170724_011711.webp
    IMG_20170724_011711.webp
    95.5 KB · Просмотры: 154
Подключение платы управления у меня было с косяком, забыл подключить GND. Исправил. Теперь от GND БП провод идет на GND платы, а с "-out" на нагрузку. Ситуацию это не изменило. Изменение сопротивления R2 так же не дало результатов.
Забыл упомянуть, шунт от мультиметра на 10А.
 
Сверяй со схемой и найдешь косяк. В первом посту есть архив. Там схема. Проверь подключение шунта. Как у тебя стоит и как на схеме.

http://www.tehnari.ru/705351-post1.html
 
Последнее редактирование:
У меня эта схема распечатана и с фломастером ее прогонял, когда печатку рисовал. Вроде все верно и соответствует..
 
Еще раз все перепроверил, что я не замечаю? Что не так?
 
Еще раз все перепроверил, что я не замечаю?
Переменные резисторы, почему средний вывод у тебя идет к земле? Ты блин схему смотрел??? Вот нарисовал как резисторы должны быть. И схему специально для вас прикрепил!
 

Вложения

  • Плата.webp
    Плата.webp
    57.8 KB · Просмотры: 302
  • 08.gif
    08.gif
    35.1 KB · Просмотры: 665
Резисторы подключены верно. Я резисторы на плату вешать не собираюсь, они подключены проводами. Ради "правильной" расстановки пятаков гнать лишние загибулины дорожек? Да и потом, там на одном из фото как раз попал резистор. Если обратите внимание, выводы у него идут по порядку 2-3-1, то есть земля как раз должна быть в центре.
 
то есть земля как раз должна быть в центре.
Эх, молодой человек, земля у переменника не может быть в центре. Проверяйте плату на предмет "соплей" и номиналы радиокомпонентов. Схема рабочая и запускается сразу без танцев с бубном если все правильно собрано.
 
За лесть спасибо, но вы по моложе будите раза в 2...
По поводу "соплей" - это первое, что было сделано после лужения.
Радиокомпоненты заказывались конкретно под эту плату комплектом. То есть соответствуют.
земля у переменника не может быть в центре
Кнечно не может.. А эти потенциометры - это так, глюк..
 

Вложения

  • IMG_20170724_011746.webp
    IMG_20170724_011746.webp
    65.7 KB · Просмотры: 197
  • IMG_20170726_162624.webp
    IMG_20170726_162624.webp
    51.1 KB · Просмотры: 91
Назад
Сверху