• Добро пожаловать на компьютерный форум Tehnari.ru. Здесь разбираемся с проблемами ПК и ноутбуков: Windows, драйверы, «железо», сборка и апгрейд, софт и безопасность. Форум работает много лет, сейчас он переехал на новый движок, но старые темы и аккаунты мы постарались сохранить максимально аккуратно.

    Форум не связан с магазинами и сервисами – мы ничего не продаём и не даём «рекламу под видом совета». Отвечают обычные участники и модераторы, которые следят за порядком и качеством подсказок.

    Если вы у нас впервые, загляните на страницу о проекте, чтобы узнать больше. Чтобы создавать темы и писать сообщения, сначала зарегистрируйтесь, а затем войдите под своим логином.

    Не знаете, с чего начать? Создайте тему с описанием проблемы – подскажем и при необходимости перенесём её в подходящий раздел.
    Задать вопрос Новые сообщения Как правильно спросить
    Если пришли по ссылке со старого Tehnari.ru – вы на нужном месте, просто продолжайте обсуждение.

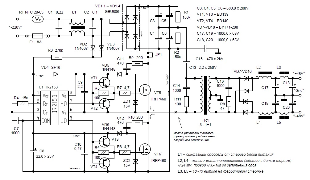
Источник питания на IR2153

  • Автор темы Автор темы Azziop
  • Дата начала Дата начала
Молодец!!!

Только почему в расчете Пуш-пул, а не полумост
 
потомушто нюметал отб-лды! первичка номатал так как ты рассчитал вторичку отсюда!tehno015
 
Главное что работает.
 
Серега 18ком (5 вт) греется хорошо это нормально????
 
Серега 18ком (5 вт) греется хорошо это нормально????
А температуру пальцем смотришь, осторожней - нет гальванической развязки с сетью. Только при выключенном ИИП и то осторожней силовые конденсаторы не сразу разряжаются. Какая примерно температура ?...
 
Серега 18ком (5 вт) греется хорошо это нормально????

Хорошего в нагреве ничего нет, но он и должен греться. Это плата за простоту организации питания ИРки.
 
осторожней силовые конденсаторы не сразу разряжаются. Какая примерно температура ?...

да я это уже понял когда принял разряд собственном теле, греется около 60-70 градуса за 5 минут:
 
да я это уже понял когда принял разряд собственном теле, греется около 60-70 градуса за 5 минут:
Многовато за 5 минут, но наверное не 70 градусов, ты бы получил ожог пальца. Надеюсь припаял его не вплотную к плате, а на ножках ?...
 
ожог не! нo долго держать не получается. примерно вот так!
 
на ножки!!!
 

Вложения

  • Снимок.webp
    Снимок.webp
    7.2 KB · Просмотры: 425
Сейчас в БП переменку только для пуска, потом самопитание.
 

Вложения

  • СХЕМА.webp
    СХЕМА.webp
    65.1 KB · Просмотры: 4,443
Сергей схема то вроде не та ?... :)
И что за R3 - 270 кОм ? ...
 
Я уже и не знаю, какая та, какая эта.
На 460-х кажется еще не выкладывал.
 
Уже не на чем мотать трансы. Собираю из двух EI-33, один ЕЕ-33.
 

Вложения

  • IMG_0605 копия.webp
    IMG_0605 копия.webp
    70.3 KB · Просмотры: 986
  • IMG_0669 копия.webp
    IMG_0669 копия.webp
    85.5 KB · Просмотры: 833
  • IMG_0695 копия.webp
    IMG_0695 копия.webp
    78.8 KB · Просмотры: 860
  • IMG_0822 копия.webp
    IMG_0822 копия.webp
    118.3 KB · Просмотры: 1,281
  • IMG_0732 копия.webp
    IMG_0732 копия.webp
    61.4 KB · Просмотры: 2,183
Для пуска ИРки
По схеме понятно и то с 270 кОм никогда не снимешь 9-12В для пуска ИРки ... А где обмотка обратной связи по питанию (самопитание), как вот например ...

IR2153.webp

Зачем токовые драйверы для Мосфетов, ИРка сама справляется с двумя штуками. Зачем такие большие силовые емкости ? ... и. д. ... :)
 
Назад
Сверху