• Добро пожаловать на компьютерный форум Tehnari.ru. Здесь разбираемся с проблемами ПК и ноутбуков: Windows, драйверы, «железо», сборка и апгрейд, софт и безопасность. Форум работает много лет, сейчас он переехал на новый движок, но старые темы и аккаунты мы постарались сохранить максимально аккуратно.

    Форум не связан с магазинами и сервисами – мы ничего не продаём и не даём «рекламу под видом совета». Отвечают обычные участники и модераторы, которые следят за порядком и качеством подсказок.

    Если вы у нас впервые, загляните на страницу о проекте, чтобы узнать больше. Чтобы создавать темы и писать сообщения, сначала зарегистрируйтесь, а затем войдите под своим логином.

    Не знаете, с чего начать? Создайте тему с описанием проблемы – подскажем и при необходимости перенесём её в подходящий раздел.
    Задать вопрос Новые сообщения Как правильно спросить
    Если пришли по ссылке со старого Tehnari.ru – вы на нужном месте, просто продолжайте обсуждение.

Источник питания на IR2153

  • Автор темы Автор темы Azziop
  • Дата начала Дата начала
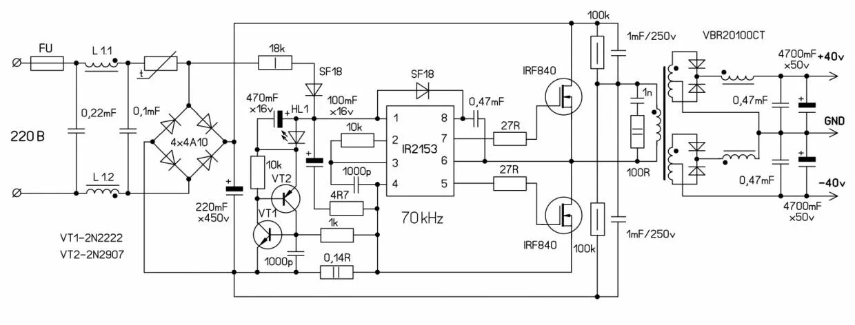
Конденсатор С10 в моей схеме указан 1нФ. В дальнейшем я выяснил, что это неудачный вариант, у меня шел разогрев ключей даже на холостом ходу и выбросы на переключениях большие были. после уменьшения С10 до 100пкФ ключи греться перестали. В дальнейшем С10 вместе с R7 я вообще удалил, при этом переключательные выбросы не увеличились по сравнению с цепочкой 100ом-100пкФ. У Сергея минимум выбросов наблюдается при значениях гасящей цепочки 100ом-220пкФ. Возможно разница значений цепочек в наших блоках связана с использованием различных ключей, у меня стоят ИРФ830В, а у Сергея ИРФ740. Думаю что С10 тебе тоже следует поставить 100-220пкФ.

У меня как раз 100 пкф стоит) на 1 нф грелись ключи. Тему перелопатил же)


От мощности это сопротивление особо не зависит. Я вообще читал версию, что сопротивления на выходе 2153 ставят только для того, чтоб микросхема не сгорела при пробое ключей.

В принципе все правильно сделал)
В дальнейшем буду собирать другой-мощный ИИП для ОМ2, а этим буду питать усилитель Шушурина в импорте. Да, пробовал данный ИИП подключать к усилителю, шумов и прочих неприятностей не наблюдалось)
 
Источник питания на IR2153

Azziop, доброй ночи! Собираю по Вашей схеме ИИП. Осталось намотать трансформатор и.... главное выходные дроссели! Так называемых по форме "гантелей" нет в наличии. Стержни, если брать то какие? (нужна подсказка). Вот если б можно было кольца от бп атх (желто-белые), но на ПП мало места....
P.S : по программе расчетов трансформатора, индуктивность дросселей вышло 26 мкГн... ( на кольцах рассчитать можно), а вот на стержнях, не представляю как... Может есть какие подсказки? Буду рад любой помощи!:dog:
 
Прошу помощи Авторов.
На IR не один блок уже собрал. Собирал на ТЛ494, но блоки на ИРке просты и довольно хороши для новичков.
Сейчас собрал блок для ретрокомпа Радио-86РК, на выходе стабилизаторы 78хх и 7905, положительные цепи "усилены" транзисторами.
Встала необходимость сделать выключение БП при пропадании или изменении любого из напряжений.
Подсказали схемку на оптороне, а вот как ее к триггерной защите притулить не пойму.
Думаю если удалить шунт, а базу Т1 через резистор и оптрон "подвесить на 1 ногу? Триггер ведь защелкнется раз и все, посадит первую ножку на "землю"?
 

Вложения

  • Cхема _IR2153_с триггерной защитой.webp
    Cхема _IR2153_с триггерной защитой.webp
    39.9 KB · Просмотры: 4,934
  • 000.webp
    000.webp
    6 KB · Просмотры: 664
Уважаемый Сергеj!
Вы не могли бы выложить печатку платы из поста №121?
 
.................Держи
 

Вложения

Вот так он выглядит:
 

Вложения

  • IMG_1428.webp
    IMG_1428.webp
    188.3 KB · Просмотры: 2,037
подскажите пожалуйста по вторичным обмоткам:
Нужно два комплекта вторичных обмоток с отводом от середины, рассчитанных на требуемое напряжение и мощность 1/2 общей?
 

Вложения

  • Вопрос по расчету.webp
    Вопрос по расчету.webp
    98.7 KB · Просмотры: 688
Нужно два комплекта вторичных обмоток с отводом от середины, рассчитанных на требуемое напряжение и мощность 1/2 общей?

Судя по печатке, именно так. Только в программе расчета нужно указать первую схему "Однополярная со средней точкой".
 
Судя по печатке, именно так. Только в программе расчета нужно указать первую схему "Однополярная со средней точкой".
Вот пересчитал. Изменилось только количество жил. Проверьте на правильность пожалуйста.
 

Вложения

  • однополярное со средней точкой.webp
    однополярное со средней точкой.webp
    98.5 KB · Просмотры: 454
Где-то так.
 
Ребят, подскажите какие ир'ки брать?
и еще, по-моему где-то читал, что диод нужен не для всех ир'ок.
Корпус только у одной модели Dip8. её и брать?
ааа кажется вспомнил для dip8 корпуса нужен диод, а для so8 не нужен, я прав?
Ir.webp
 
В первом посте темы я выложил файл Источник питания на IR2153.pdf. В нем на первой же странице написано в каких микросхемах есть диод, а в каких нет.
 
Да, вот как раз дочитал, спасибо!
 
Azziop, добрый вечер. Собрал бп по Вашей схеме.Питание без нагрузки на выходе пляшет от 30 до 38 вольт..... подключил на выходе лампу 95 ватт/220в и напряжение просело в ноль (0) Питание ИРки ,- 15.6 вольт. Еще присутствует такая вещь: щелкает/тикает/цикает транс (видимо надо склеить ) Что делать?
 
Щелканье транса говорит что ИИП работает в старт-стопном режиме. То есть запуск-блокировка-запуск и так далее. Причин может быть несколько: неисправность деталей, нехватка питания ИРки, неправильно намотанный транс.

Попробуй убрать КТ815, но включение в сеть делай через лампочку 60-100Вт.
 
  • Like
Реакции: WHS
Azziop, питание ИРки 15.6 вольт (1-4 ножки) светодиод не загорается, следовательно защита не срабатывает.... при этом резистор R10 номиналом 0.51 Ом мощностью 2 ватт. Может надо уменьшить сопротивление?
По поводу щелканья трансформатора- при нажиме сверху на транс пальцем щелкать почти перестает вернее затихает.... и чуть слышно щелчки. От этого и мысль, что транс надо склеить..... Поправите если не прав?
 
Azziop, питание ИРки 15.6 вольт (1-4 ножки) светодиод не загорается, следовательно защита не срабатывает.... при этом резистор R10 номиналом 0.51 Ом мощностью 2 ватт. Может надо уменьшить сопротивление?
По поводу щелканья трансформатора- при нажиме сверху на транс пальцем щелкать почти перестает вернее затихает.... и чуть слышно щелчки. От этого и мысль, что транс надо склеить..... Поправите если не прав?

Зачем склеивать просто хорошенько стянуть половники и всё есть пластиковые хомуты в самый раз.
 
Как-то не серьезно про пластиковые хомуты.......
 
Ничего склеивать не нужно. даже наоборот, стыки соединения хорошо очистить, только не наждачкой. Соединить, плотно обмотать обычным узким скотчем(витков 5) а поверх скотча намотать тем же желтым скотчем, что изначально был обмотан феррит, так как обычный прозрачный не держит температуру.
 
Назад
Сверху