• Добро пожаловать на компьютерный форум Tehnari.ru. Здесь разбираемся с проблемами ПК и ноутбуков: Windows, драйверы, «железо», сборка и апгрейд, софт и безопасность. Форум работает много лет, сейчас он переехал на новый движок, но старые темы и аккаунты мы постарались сохранить максимально аккуратно.

    Форум не связан с магазинами и сервисами – мы ничего не продаём и не даём «рекламу под видом совета». Отвечают обычные участники и модераторы, которые следят за порядком и качеством подсказок.

    Если вы у нас впервые, загляните на страницу о форуме и правила – там коротко описано, как задать вопрос так, чтобы быстро получить ответ. Чтобы создавать темы и писать сообщения, сначала зарегистрируйтесь, а затем войдите под своим логином.

    Не знаете, с чего начать? Создайте тему с описанием проблемы – подскажем и при необходимости перенесём её в подходящий раздел.
    Задать вопрос Новые сообщения Как правильно спросить
    Если пришли по старой ссылке со старого Tehnari.ru – вы на нужном месте, просто продолжайте обсуждение.

"ЛАНЗАР" - высококачественный усилитель

  • Автор темы Автор темы DTS
  • Дата начала Дата начала
Проверяйте, правильно ли впаяны выходные и предвыходные транзисторы. Не перепутаны ли выводы транзисторов. Но сначала уменьшите напряжение между коллектором и эмиттером VT7, выкрутив R15 в максимальное положение сопротивления.
 
Зачем Вам ток стабилизации 8-10 мА? Если потребление всего 2 мА?
Нужно померить напряжение на всех 4-х выходных транзисторх которое составляет эти 2,4 В. На каждом должно быть 0,6-0,7 В.
 
при максимальном сопротивлении r 15 напряжение на vt 7 1.5в. на всех четырех выходных тр по 50в(((
 
http://www.tehnari.ru/f114/t72631/index215.html#post2401507
при максимальном сопротивлении r 15 напряжение на vt 7 1.5в. на всех четырех выходных тр по 50в(((
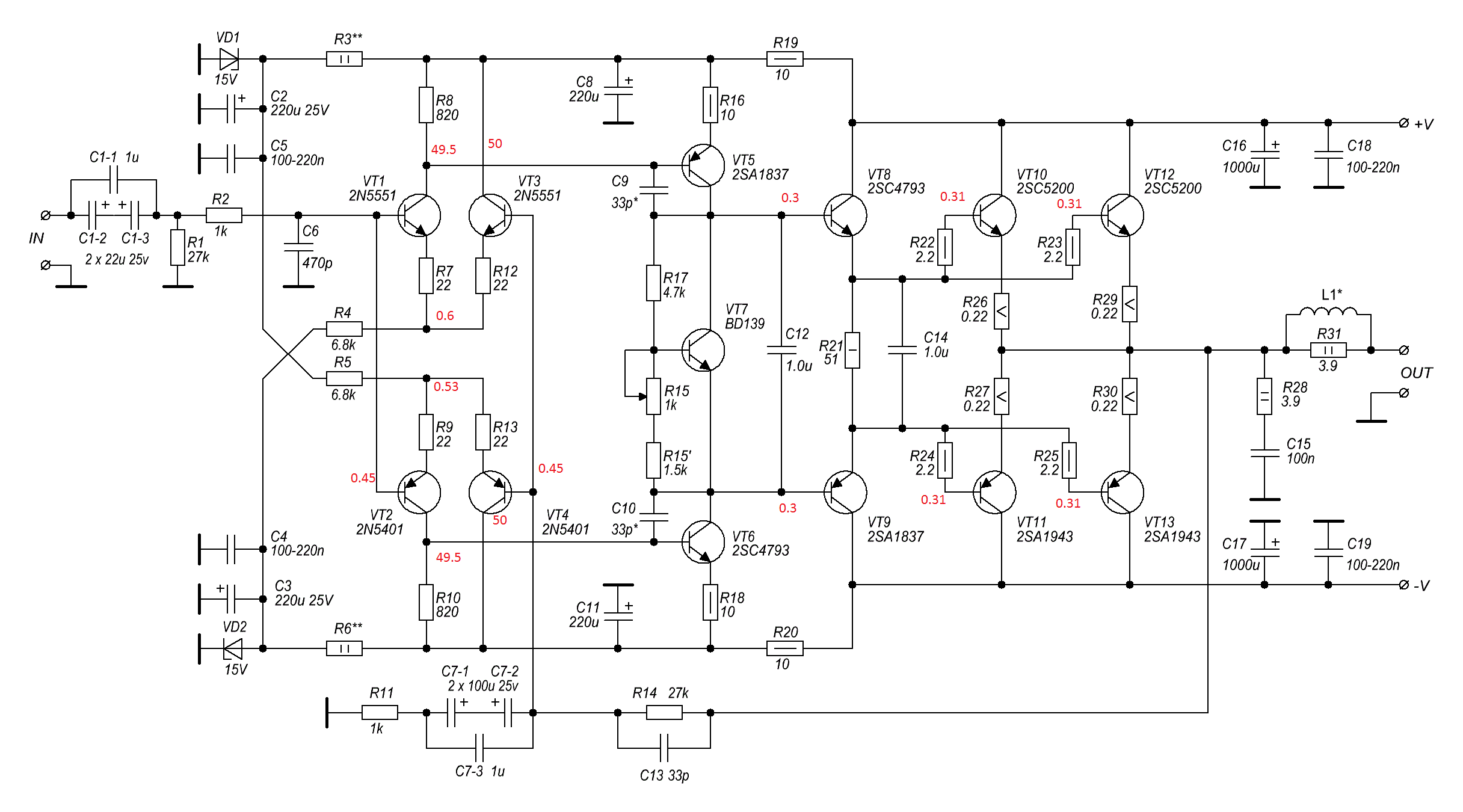
Примерная карта напряжений указана на рисунке, сравните с своими измерениями. Если ошибок в монтаже нет, измерения помогут выявить неисправный элемент.
Результат напишите.
 

Вложения

  • Lanzar_v3_1.webp
    Lanzar_v3_1.webp
    46.5 KB · Просмотры: 365
Чтобы монтаж был красивее и элементы стояли ровнее можно сделать специальную линейку для формовки радиоэлементов в любой размер.
 
Lanzar_v3_1.gif
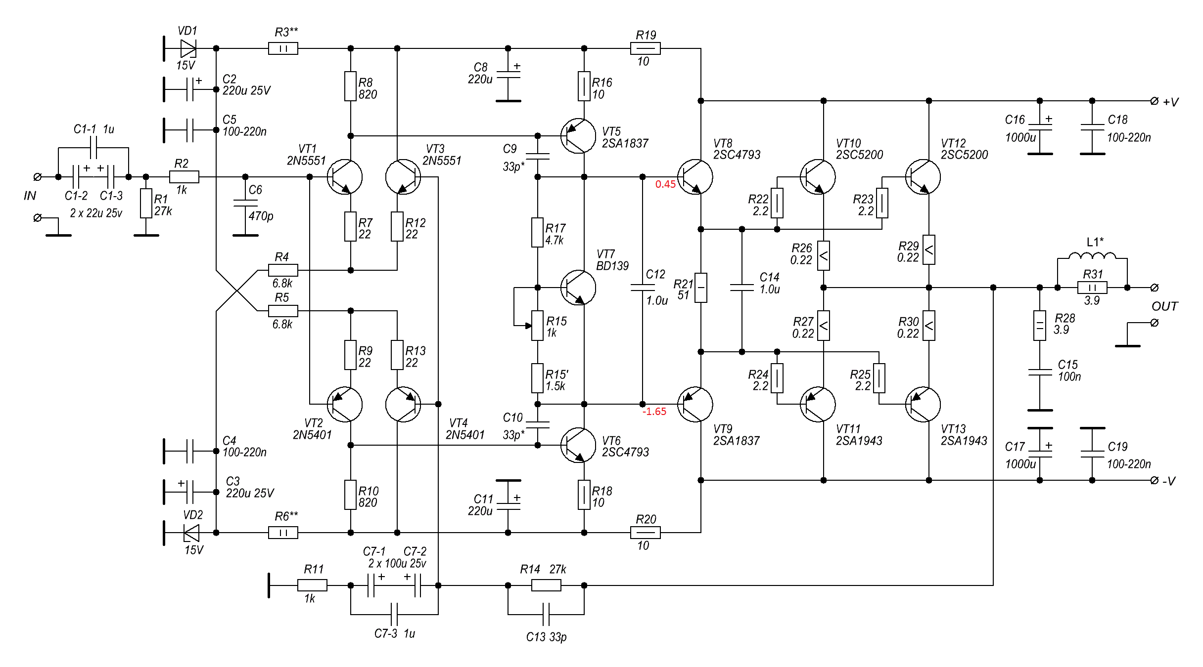
вот такая картина((( не сходиться с вашей
 
Почему транзистор термостабилизации не прикручен к радиатору ???
 
был прикручен, это уже новый, пока не прикручивал. не думаю, что он виноват)
не правильно тыкнул в одном месте на карте. на базах vt 8/9 напруга сильно скачет от 0.5в до 25 и не синхронно. ерунда какаято
 
Напряжения указаны с учётом полярности? Попробуйте аккуратно довести напряжение на базах транзисторов 8 и 9 регулятором R15 до 1,2 и -1,2 В.
Перед этой операцией закрепите транзистор VT7 через теплоизоляционную прокладку (слюда, номакон) к радиатору, нужна тепловая обратная связь.
Результаты напишите, кстати, как организовано питание?
PS. Проверьте исправность транзисторов 8, 9.
 
Замените R15 на 5 кОм.
Такое впечатление, что замкнут накоротко С12 если на обоих концах одинаковое напряжение.
 
вот так получается (если правильно замерить)
Lanzar_v3_1.gif
 
Если эти значения напряжения на базах VT8, VT9 получены при минимальном значении подстроечного резистора, уменьшите R'15 до 1 кОм. Регулировку после замены резистора производите с максимального значения, уменьшая, резистора R15.
 
это было получено при максимальном сопротивлении подстроечного резистора, при минимальном на базе vt9 -2.3в, на базе vt8 0.58в. должно же быть (насколько понимаю) одинаковое,но с разным знаком? может какой из транзисторов дохлый оказался?
 
Проверьте исправность транзисторов 8, 9. Лучше заменой. Все пробные включения выполняйте только при установленном радиаторе на выходные транзисторы.
 
поменял транзисторы 8 и 9, видимо один из них был вшивый. ток теперь регулируется, но все время растет,((( как с этим бороться? есть способ?

внезапно ток начал расти слишком быстро, не успел выдернуть из розетки, взорвался r21)))

раньше стояла лампа на 100вт, убрал ее, взорвался r21 еще раз. не хочу больше повтора
 
Вход должен быть замкнут на время налаживания. Все транзисторы должны быть закреплены на радиаторе.
R15 поставьте в максимальное значение. Проверьте транзисторы VT10-13 и резисторы 22-30. На время налаживания увеличьте ёмкость С13 хотя бы в два раза.
Ток покоя устанавливайте после получасового прогрева постепенно уменьшая R15, контролируя значение тока покоя по падению напряжения на эмиттерных резисторах выходного каскада, R30 например. Конкретное значение тока будет зависеть от возможностей радиатора, но пока больше 50 мА не устанавливайте.
 
так все и делал.
а почему теперь подстроечник не выкручивает больше 600 ом? я его уже два сменил
 
так все и делал.
а почему теперь подстроечник не выкручивает больше 600 ом? я его уже два сменил
Это должно мало интересовать, тем более интересно как Вы это определили, главное ток покоя.
Детали выходного каскада проверили?
 
Назад
Сверху