- Регистрация
- 19 Янв 2011
- Сообщения
- 4,792
- Реакции
- 145
- Баллы
- 0
ТакС, продолжаем 
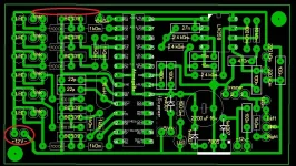
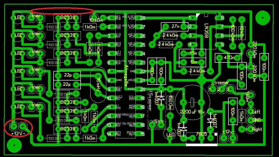
Плату чуток переделал. К светодиодам 5Вольт шло, а мне нужно 12В.
Я обрезал дорожку сверху и добавил два контакта снизу для подвода +12

Блок питания я нашел. Возьму компьютерный БП 200Вт. Теперь не нуждаюсь в платах стабилизации +5 и +12 вольт. Оставлю от него только плату и кулер. Думаю не стоит ставить его с корпусом в мой корпус
Плату чуток переделал. К светодиодам 5Вольт шло, а мне нужно 12В.
Я обрезал дорожку сверху и добавил два контакта снизу для подвода +12

Блок питания я нашел. Возьму компьютерный БП 200Вт. Теперь не нуждаюсь в платах стабилизации +5 и +12 вольт. Оставлю от него только плату и кулер. Думаю не стоит ставить его с корпусом в мой корпус