• Добро пожаловать на компьютерный форум Tehnari.ru. Здесь разбираемся с проблемами ПК и ноутбуков: Windows, драйверы, «железо», сборка и апгрейд, софт и безопасность. Форум работает много лет, сейчас он переехал на новый движок, но старые темы и аккаунты мы постарались сохранить максимально аккуратно.

    Форум не связан с магазинами и сервисами – мы ничего не продаём и не даём «рекламу под видом совета». Отвечают обычные участники и модераторы, которые следят за порядком и качеством подсказок.

    Если вы у нас впервые, загляните на страницу о форуме и правила – там коротко описано, как задать вопрос так, чтобы быстро получить ответ. Чтобы создавать темы и писать сообщения, сначала зарегистрируйтесь, а затем войдите под своим логином.

    Не знаете, с чего начать? Создайте тему с описанием проблемы – подскажем и при необходимости перенесём её в подходящий раздел.
    Задать вопрос Новые сообщения Как правильно спросить
    Если пришли по старой ссылке со старого Tehnari.ru – вы на нужном месте, просто продолжайте обсуждение.

Нужна схема усилителя для телефона

А усилитель всегда будет потреблять 1,5А? Или только на максимальной громкости?
 
Только на максимальной громкости
 
Есть портативные колонки покупные, я Замерил потребляемый ток амперметром на максимальной громкости, получилось 0.5А. Это значит колонки за час потребляют 0.5А?
 
Колонки потребляют 0.5А не за час, а всё время.
Если бы они питались от аккумулятора ёмкостью 2А/ч, то разрядили бы его за 4 часа,(а то и раньше)
 
А почему раньше? у колонок потребляемый ток скачет в зависимости от баса
 
Раньше потому что разряжать акк. до 0 не рекомендуется.
Любую теорию надо проверять на практике, поэтому подключите акк. и посмотрите сколько времени будет работать усилитель
 
я знаю схему, её просто рисовать надо да и не знаю где достать такую микросхему hvd4863mte нижняя строчка a61014. 5 сопротивлений 9 конденцаторов если интересно нарисую печатку. плата получается меньше спичечного коробка
 
Нарисуйте если не трудно
 
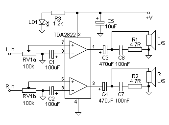
Купил микросхему тда2822м, подкиньте на эту микруху схему
 
См. Даташит.
А вообще схема в первом посте.
 
В первом посте на 16 ног, а у меня 8, и я не пойму в даташите куда цеплять динамик
 
Так понятно?:
 

Вложения

  • TDA2822схема.GIF
    TDA2822схема.GIF
    3.9 KB · Просмотры: 748
Спасибо, все понятно, а можно эту микросхему подключить мостом? И конденсатор 10мкФ заменить на 22 или 47мкФ? Резисторы 4.7ом на какие можно заменить?
 
Резисторы можно составить из двух (последовательно: 2.2...2.7 Ом; параллельно: 8...12 Ом), конденсатор можно 22мкФ.
 

Вложения

  • 2822мост.webp
    2822мост.webp
    9.4 KB · Просмотры: 808
Собрал себе карманную колоонку на базе микросхемы TDA7052. Вот например:
 

Вложения

  • DSC04881.webp
    DSC04881.webp
    45.6 KB · Просмотры: 245
  • DSC04882.webp
    DSC04882.webp
    82.5 KB · Просмотры: 164
  • DSC04889.webp
    DSC04889.webp
    29.2 KB · Просмотры: 166
  • DSC04894.webp
    DSC04894.webp
    17.5 KB · Просмотры: 138
  • DSC04895.webp
    DSC04895.webp
    53.9 KB · Просмотры: 252
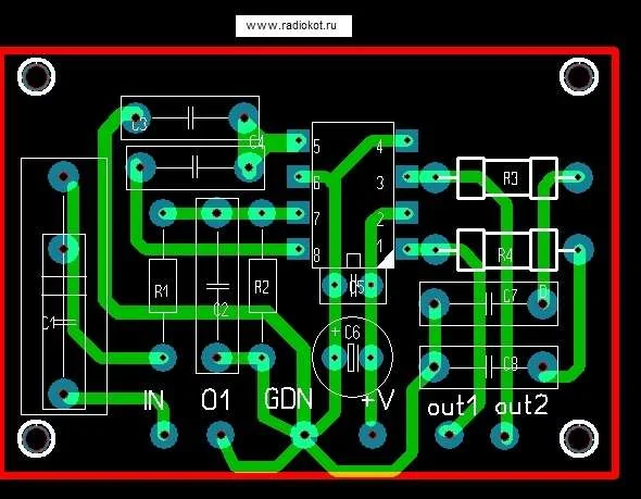
Можете дать плату для тда2822м с подписями (что куда припаивать)
 
Есть такая, подкорректируйте под свои детали, а куда что припаивать разберётесь по схеме
 

Вложения

  • 2822мост.плата.webp
    2822мост.плата.webp
    34.8 KB · Просмотры: 1,040
Что такое 01? И где общий провод на выход?
 
У мостовой схемы нет общего провода на выходе
01 это общий входа
 
У мостовой схемы нет общего провода на выходе
01 это общий входа

Нарисуйте пожалуйста печатную плату для этой схемы, и если можно подпишите что куда паять
 

Вложения

  • Безымянный.webp
    Безымянный.webp
    13.4 KB · Просмотры: 674
  • Фото0566.webp
    Фото0566.webp
    88.8 KB · Просмотры: 248
Назад
Сверху