• Добро пожаловать на компьютерный форум Tehnari.ru. Здесь разбираемся с проблемами ПК и ноутбуков: Windows, драйверы, «железо», сборка и апгрейд, софт и безопасность. Форум работает много лет, сейчас он переехал на новый движок, но старые темы и аккаунты мы постарались сохранить максимально аккуратно.

    Форум не связан с магазинами и сервисами – мы ничего не продаём и не даём «рекламу под видом совета». Отвечают обычные участники и модераторы, которые следят за порядком и качеством подсказок.

    Если вы у нас впервые, загляните на страницу о проекте, чтобы узнать больше. Чтобы создавать темы и писать сообщения, сначала зарегистрируйтесь, а затем войдите под своим логином.

    Не знаете, с чего начать? Создайте тему с описанием проблемы – подскажем и при необходимости перенесём её в подходящий раздел.
    Задать вопрос Новые сообщения Как правильно спросить
    Если пришли по ссылке со старого Tehnari.ru – вы на нужном месте, просто продолжайте обсуждение.

Самодельный усилитель

Да, можно, посмотреть на какой микросхеме он базируется и найти на нее даташит, далее - дело техники.
 
Да, можно, посмотреть на какой микросхеме он базируется и найти на нее даташит, далее - дело техники.

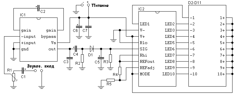
я же писал что LM3915... печатку бы... я нашел но она мне не очень....
 
Как вам это?? Вот только не пойму - R1 - переменный (может подстроечный?!)
И нФ - а-а-а - это наноФарад.... А сколько это пФ или мФ? Я знаю что 1 мкФ = 10 в 6 степени пФ

R1 - переменный 100 k

R2 - 2,2 k
R3 - 1 Mом
R4 - 2,7 k
R5 - 6,8 k

C1 - 0,47 мкФ
C2 - 10 мкФ
C3 - 47 нФ
C4 - 4,7 мкФ
C5 - 0,1 мкФ
C6 - 100 мкФ
C7 - 100 нФ

IC1 - LM386
IC2 - LM3915
D1 - 1N4148
D2-D11 - любые светодиоды.
 

Вложения

  • barschm.gif
    barschm.gif
    8.1 KB · Просмотры: 1,159
  • bardpsl.gif
    bardpsl.gif
    7.9 KB · Просмотры: 523
  • bardps.gif
    bardps.gif
    11.1 KB · Просмотры: 948
Нашеллл - 1мФ = 10 в-3 Ф, 1мкФ = 10 в -6Ф, 1 нФ = 10 в -9Ф, 1 пФ =10 в -12 Ф.
Так чем же заменить конденсаторы :
C3 - 47 нФ и C7 - 100 нФ
 
Последнее редактирование:
Как вам это?? Вот только не пойму - R1 - переменный (может подстроечный?!)
И нФ - а-а-а - это наноФарад.... А сколько это пФ или мФ? Я знаю что 1 мкФ = 10 в 6 степени пФ

R1 - переменный 100 k

R2 - 2,2 k
R3 - 1 Mом
R4 - 2,7 k
R5 - 6,8 k

C1 - 0,47 мкФ
C2 - 10 мкФ
C3 - 47 нФ
C4 - 4,7 мкФ
C5 - 0,1 мкФ
C6 - 100 мкФ
C7 - 100 нФ

IC1 - LM386
IC2 - LM3915
D1 - 1N4148
D2-D11 - любые светодиоды.

R1 переменный резистор 47нф это 0,047мкф , а 100нф это 0,1мкф.
 
Нашеллл - 1мФ = 10 в-3 Ф, 1мкФ = 10 в -6Ф, 1 нФ = 10 в -9Ф, 1 пФ =10 в -12 Ф.
Так чем же заменить конденсаторы :
C3 - 47 нФ и C7 - 100 нФ

Правильно я считаю?:
С3 - 47нФ = 0,047мкФ
С7 - 100нФ = 0,1 мкФ

R1 переменный резистор 47нф это 0,047мкф , а 100нф это 0,1мкф.
Спасибо, я сразу не заметил...
А можно же использовать не переменный а подстроечный резистор R1?
 
Не как не могу разобраться - как мне с вашей платы сделать плату на 2 ТДА мостом?!
По даташиту смотрю - непойму...
Плиз, хелп...
 
Я могу дать платку на мост, только вот отсканированная она,
 
ОК, завтра вечером скину
 
но вечер то субботы...)))
так что все путем)
 
а нельзя сюда еще и USB выход, чтобы музыку с флешки без компьютера крутить?
 
Вот плата
 

Вложения

а чем тебе lay не нравится?
самый распространённый формат плат для ЛУТа)
 
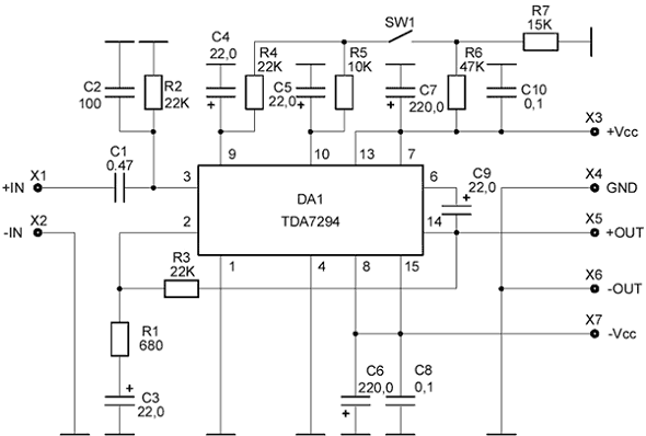
Здравствуйте форумчане.Я в другой ветке задавал это вопрос но потом увидел что здесь обсуждение свежее поэтому вопрос скопировал и сюда. Перечитал уже кучу веток про усилитель на TDA7294. Но вот Всё таки заинтересовался вопросом включения\выключения усилителя. На схеме которую сделал Валерий (спасибо ему огромное за терпение и помощь новичкам) не реализована схема "мягкого" включения\выключения, сделать просто кнопку в разрыв первичной обмотки я так понял можно но тогда усь ещё некоторое время будет играть на кондерах. Так вот а если схему сделать как здесь Одноканальный усилитель низкой частоты 100 Вт Усилители Любительская Радиоэлектроника то как будет работать режим включения? там нужна кнопка с фиксацией или как? и чем принципиально отличается эта схема от этой http://www.tehnari.ru/attachments/f1...18424t-005.jpg кроме реализации мягкого включения?
 
Чет ссылку удалили! Наверное нельзя? "Одноканальный усилитель низкой частоты 100 Вт Усилители Любительская Радиоэлектроника" тогда прямо картинки выложу usilki04.1.gif

usilki04.2.gif

usilki04.3.gif я кстати сам уже понял что кнопка там нужна с фиксацией. Тогда другой вопрос а как сделать работу этого режима с помощью вот такой кнопки 2.webp :tehnari_ru_117:
 
плиз скиньте в другом формате.не охота качать прогу
 
Назад
Сверху