• Добро пожаловать на компьютерный форум Tehnari.ru. Здесь разбираемся с проблемами ПК и ноутбуков: Windows, драйверы, «железо», сборка и апгрейд, софт и безопасность. Форум работает много лет, сейчас он переехал на новый движок, но старые темы и аккаунты мы постарались сохранить максимально аккуратно.

    Форум не связан с магазинами и сервисами – мы ничего не продаём и не даём «рекламу под видом совета». Отвечают обычные участники и модераторы, которые следят за порядком и качеством подсказок.

    Если вы у нас впервые, загляните на страницу о форуме и правила – там коротко описано, как задать вопрос так, чтобы быстро получить ответ. Чтобы создавать темы и писать сообщения, сначала зарегистрируйтесь, а затем войдите под своим логином.

    Не знаете, с чего начать? Создайте тему с описанием проблемы – подскажем и при необходимости перенесём её в подходящий раздел.
    Задать вопрос Новые сообщения Как правильно спросить
    Если пришли по старой ссылке со старого Tehnari.ru – вы на нужном месте, просто продолжайте обсуждение.

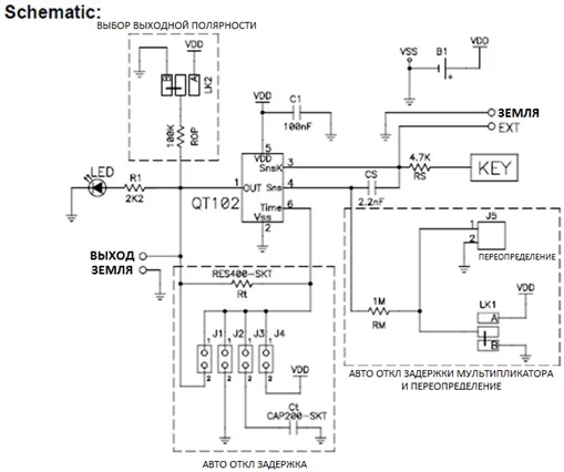
Сенсор QT102

  • Автор темы Автор темы DDREDD
  • Дата начала Дата начала
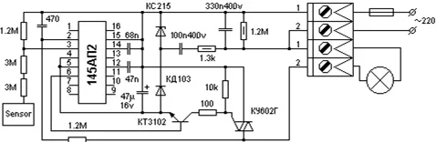
А, кстати, на ниже приведённом участке какие параметры у деталей?
И ещё теперь с питанием бы разобраться...
 

Вложения

  • БП.webp
    БП.webp
    3.2 KB · Просмотры: 166
Последнее редактирование:

Вложения

  • БП.webp
    БП.webp
    18.8 KB · Просмотры: 350
В этом посту он как раз и написал, что не получилось ... http://www.tehnari.ru/f156/t59806/index4.html#post622762 ... :)
Эта микросхема низковольтная, до 5.5-6В, поэтому все ровно надо делать БП на 5В и он должен быть гальванически развязан с сетью. В этом вся и сложность, что низковольтная. Что касается второго сенсора, в другом конце комнаты сомневаюсь, наверно не получится или надо будет собирать два таких блока, надо по гуглить в мозгу, сложная ситуация ... :)
 
Я внимательно посмотрел схему которую выдал vinnicov, схема рабочая, это скорее всего универсальный многофункциональный блок, он содержит в себе как смену выходной полярности, так и выбора режима задержки TIME, вероятно он просто не разобрался в правильном включении ... :)
 
Если Вас не затруднит, объясните, пожалуйста, в двух словах - что это значит -
он должен быть гальванически развязан с сетью
Впрочем, если отвлекаю от
надо по гуглить в мозгу
то не заморачивайтесь с этими подробностями.

P.S. Анекдот в тему:
Просыпается мужик и спрашивает - Где я?
Ему в ответ - В вытрезвителе!
Он - К чёрту подробности! Город какой?
 
Если Вас не затруднит, объясните, пожалуйста, в двух словах - что это значит
Это когда схема управления ни коем образом не связана с силовой цепью, в данном случае сеть 220В, иначе при прикосновении с сенсором могет так вдарить, что мало не покажется, это делается для безопасности ... :)
 
Это когда схема управления ни коем образом не связана с силовой цепью, в данном случае сеть 220В
Но на приведённой выше схеме есть решение. Или там сенсорную пластину защищают от 220v только два последовательно соединённых резистора 3М? А это не есть хорошо? Да?
 
Но на приведённой выше схеме есть решение. Или там сенсорную пластину защищают от 220v только два последовательно соединённых резистора 3М? А это не есть хорошо? Да?
Где там 2+3М, не вижу, там 4.7k и все и микросхема? Единственное там хорошая идея подсказана, батарея которую можно вместить в выключатель ... :)
 
Дык это другая микросхема и заточена она на работу с высоким напряжением ... :)
С QT102 этот вариант не пройдет, я же уже сказал как лучше ... :)
Единственное там хорошая идея подсказана, батарея которую можно вместить в выключатель ... :)
 
Единственное там хорошая идея подсказана, батарея которую можно вместить в выключатель ...
Я уже писал:
[FONT=&quot]мне кажется, что имея "под руками" сеть, пользоваться батарейками "не комильфо"[/FONT]
Вообще-то хочу сделать выключатели скрытыми. Вариант с батареей не подходит - там нужно будет периодически вскрывать стену для замены батареи...
 
Идею понял, но тогда к выключателю нужно будет тянуть еще одну жилу "Фазу". У QT102 малое потребление энергии, т.е. рабочий ток маленький и сделать БП при подведенной дополнительной энергии не проблема. На сенсор поставить резистор 1.5-2М, это уже не опасно. В меня другое воспоминание закралось, в 80-х годах прошлого столетия я покупал в магазине стандартный настенный сенсорный выключатель, ставился вместо обычного (его еще называли, вроде Диммер, не помню, не важно). Мне вот, что подумалось сейчас, если у выключателя всего два конца (жилы), то каким образом осуществлялось питание цепей управления? Помню был симистор ТС106-4 (4-ка, это класс - 400В) для управления лампой. Что самое интересное он работал очень интересно, если просто коснулся сенсора, то он просто включился. Если коснулся и продолжаешь держать сенсор, то регулировалась яркость. По гуглил в Инете пока не нашел, даже фото внешнего вида, видимо давно не выпускается. Еще были бра, работала точно также, но там проще с питанием, она включалась в розетку. Еще помнится, что в одном из журналов "Радио" была фотография и описание это выключателя, может даже и схема, но не нашел, а рыться в десятках журналов сам понимаешь, тем более они сейчас в *.pdf ... У нас СветLANА очень дружит с этими журналами, стукни ей в ЛС, у тебя уже включилась ... :)
 
Спасибо за развернутый ответ, уважаемый George Smith!
[FONT=&quot]1. [/FONT]Но мне кажется, что дополнительно нужно не “фазовый” провод тянуть, а “нулевой” – “фазу” можно взять от того, что идёт к выключателю…
[FONT=&quot]2. [/FONT]Наверное не триммер, а диммер. Но мне надо без металлической сенсорной пластины, без всяких вернеров и т.д. и т.п. (позже, когда разберусь с QT102, буду ломать свою голову и пытать всех, кто в этом разбирается как воспользоваться QT511 в связке со светодиодными лентами…)
[FONT=&quot]3. [/FONT]Пользователя СветLANА не нашёл…
 
Что самое интересное он работал очень интересно, если просто коснулся сенсора, то он просто включился. Если коснулся и продолжаешь держать сенсор, то регулировалась яркость
Именно этому и обучена 145АП2 :)
*а еще есть не менее интересная К1182ПМ1Р - готовый диммер и плавный накал.
 
Пользователя СветLANА не нашёл…
Как не нашел, очень известный житель нашего форума ... Технический форум - Просмотр профиля: СветLANa ... :)
Но мне кажется, что дополнительно нужно не ”фазовый” провод тянуть, а ”нулевой”
Может быть, не смотря на стандарт, я разное встречал ... :)
Именно этому и обучена 145АП2
Может быть, не помню, надо найти описание в журнале ... :)
 
Назад
Сверху