- Регистрация
- 13 Авг 2009
- Сообщения
- 639
- Реакции
- 9
- Баллы
- 0
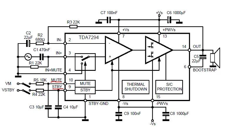
Конденсаторы фильтра могут быть подключены неверно. Вот я и спрашиваю, как они подключены. При неверном подключении схема будет работать, а вот конденсаторы сгорят.
Я их первый раз подключил не правильно, долго удивлялся почему они чуть не взлетели, но потом посмотря на схему понял в чем дело( перепутал + и - в два часа ночи не очень хорошо соображаешь)
Схему вечером кину, щас 10 класс зовет..


