TDA 7294

  • Автор темы Автор темы reflex
  • Дата начала Дата начала
:tehnari_ru_837:
 
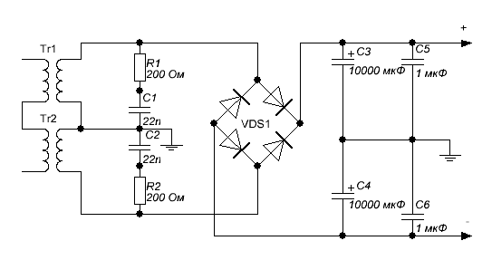
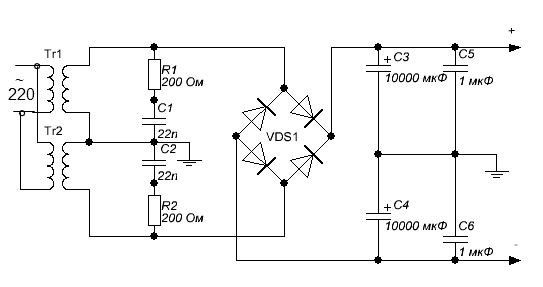
На ПП нет С10 и С11, они есть на входе усилителя, поэтому здесь они не нужны.
И нет С13, но его можно поставить
 
вот 14 и получается((
 
ну да 14
 
на печатке тока 14 я нашел.
 
я тоже 14 нашел..спасибо
 
аааа , у меня все не слава богу ) поменял транс. на тороид , згорело уже 2 предохранителя.как быть??))))
 
а стабилизатор поставить? Я лишь предполагаю.
 
аааа , у меня все не слава богу ) поменял транс. на тороид , згорело уже 2 предохранителя.как быть??))))

где предик?
перед трансом?
если транс рабочий то значит где то дальше кз.
проверяй монтаж и смотри по схеме внимательно.
 
где предик?
перед трансом?
если транс рабочий то значит где то дальше кз.
проверяй монтаж и смотри по схеме внимательно.

предохранитель перед трансом.транс новый.включаеш,выключаеш и так несколько раз,и згорает.а на сколько предохранитель ставить??
 
Перед трансом на 220 вольт, бери 2 А, а если включать-выключать - никакой предохранитель не выдержит
 
Перед трансом на 220 вольт, бери 2 А, а если включать-выключать - никакой предохранитель не выдержит

на 2 и стоял-сгорел.на 3 тоже сгорел.и я 2 раза включил и выключил..а не постоянно.
 
Ну если это быстро делать, то предохранитель не выдержит и 2 раза. Может еще и трансформатор коротит.
 
вот так стоит делать???
 

Вложения

  • Pitanie 7294.GIF
    Pitanie 7294.GIF
    5.1 KB · Просмотры: 216
Да, можно. Только он на фиг не нужен.
 
дак надо 4 канала,регулировать высокие и низкие,как тогда по другому посоветуете?
 
если хочешь тембр, поставить не проблема, другое дело что лучше звук от этого не станет.
тут личное дело каждого и вкусы(если сигнал буишь брать от компа то можно настраивать сигнал на нем, с помошью эквалайзера в дровах или в проигрывателе).
 
Назад
Сверху