- Регистрация
- 6 Мар 2011
- Сообщения
- 944
- Реакции
- 16
- Баллы
- 0
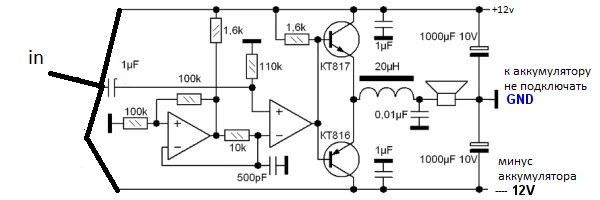
общий же на GND, или я не правильно понял?
Смотрите видео ниже, чтобы узнать, как установить наш сайт в качестве веб-приложения на домашнем экране.
Примечание: Эта возможность может быть недоступна в некоторых браузерах.
Не общий провод, а только минус БП или аккумулятора и больше ничего ! ...Подвать "Общий" провод
а только минус БП или аккумулятора
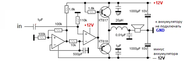
Нет мощность не увеличится, коэффициент передачи тока этих транзисторова в выходной каскад добавить Кт818-819г в пластмассе, мощность не увеличится?
Общий в данном случае уже середина электролитов ...Но он и будет являться "общим", к нему надо будет подключать второй "конец" динамика..
Как это? Все что обозначено на схеме палочкой и подключаетсяа к GND ничего не подключать?
Так нельзя, я сейчас поправлю сам ...Только для динамика. А разве не так? (См. рис.)
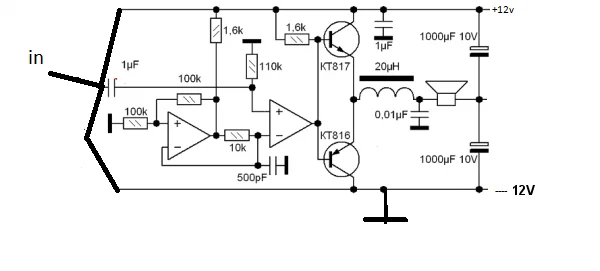
Мотать не надо, это готовый дроссель марки ДП-0.1 или 0.2 на 20мкГн,на чем мотать индуктивность?
На схеме ясно написано 1мкФ ...какой конденсатор ставить на входе?