• Добро пожаловать на компьютерный форум Tehnari.ru. Здесь разбираемся с проблемами ПК и ноутбуков: Windows, драйверы, «железо», сборка и апгрейд, софт и безопасность. Форум работает много лет, сейчас он переехал на новый движок, но старые темы и аккаунты мы постарались сохранить максимально аккуратно.

    Форум не связан с магазинами и сервисами – мы ничего не продаём и не даём «рекламу под видом совета». Отвечают обычные участники и модераторы, которые следят за порядком и качеством подсказок.

    Если вы у нас впервые, загляните на страницу о форуме и правила – там коротко описано, как задать вопрос так, чтобы быстро получить ответ. Чтобы создавать темы и писать сообщения, сначала зарегистрируйтесь, а затем войдите под своим логином.

    Не знаете, с чего начать? Создайте тему с описанием проблемы – подскажем и при необходимости перенесём её в подходящий раздел.
    Задать вопрос Новые сообщения Как правильно спросить
    Если пришли по старой ссылке со старого Tehnari.ru – вы на нужном месте, просто продолжайте обсуждение.

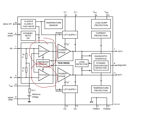
УНЧ TDA1562Q - 70 ватт

  • Автор темы Автор темы TSKos
  • Дата начала Дата начала
а как сделать индикатор включения режима H?
 

Вложения

  • 12507794.webp
    12507794.webp
    10.9 KB · Просмотры: 239
Восьмой и шестнадцатый выводы. С транзисторными ключами.
 
я тут подумал. А нельзя ли ИМС использовать в стерео. два входа два выхода стерео через разделительный конденсатор, но по 30 ватт на канал.
правда с нагрузкой в 2 ома. А если нагрузка 4 ома то мощность будет 15 ватт на канал.
 
Не понял, как ты с одного канала хочешь стерео получить?
 
41.gif
так типа. только если ИМС может. а то бывает что и нет. В даташите надо смотреть:tehnari_ru_325:
 
Посмотреть вложение 19239
так типа. только если ИМС может. а то бывает что и нет. В даташите надо смотреть:tehnari_ru_325:

Не уверен что такой фокус пройдет. А если даже и заработает, то один канал, по-моему, инвертированный будет.
ИМХО Проще взять TDA8560.
 
Не уверен что такой фокус пройдет. А если даже и заработает, то один канал, по-моему, инвертированный будет.
ИМХО Проще взять TDA8560.

думаешь что там один операционник. А я думаю два. А IN+ и IN- просто так написаны должно быть ch1 и ch2.
 
подключение резистора к 16 ноге не помогло!!!есть ещё какие варианты? или на помойку?
 

Вложения

  • Безымянный.webp
    Безымянный.webp
    17 KB · Просмотры: 217
Да, ты прав, похоже два операционника.

нет непойдёт. разделение между каналами мне не приглянулось.
в правой колонке будет слышно левую на 50% и наоборот.
 
Я-же говорил что проще взять TDA8560 :).
 
Здесь есть схема как подключать индикатор режимов: http://www.tehnari.ru/f156/t35696/#post330036
Возможно режим "Н" у тебя уже накрылся, не зря на схеме резистор 10 кОм показан.
 
И чё всё на помойку?
 
Скорее всего, 8560 дешевле.
 
Назад
Сверху