• Добро пожаловать на компьютерный форум Tehnari.ru. Здесь разбираемся с проблемами ПК и ноутбуков: Windows, драйверы, «железо», сборка и апгрейд, софт и безопасность. Форум работает много лет, сейчас он переехал на новый движок, но старые темы и аккаунты мы постарались сохранить максимально аккуратно.

    Форум не связан с магазинами и сервисами – мы ничего не продаём и не даём «рекламу под видом совета». Отвечают обычные участники и модераторы, которые следят за порядком и качеством подсказок.

    Если вы у нас впервые, загляните на страницу о проекте, чтобы узнать больше. Чтобы создавать темы и писать сообщения, сначала зарегистрируйтесь, а затем войдите под своим логином.

    Не знаете, с чего начать? Создайте тему с описанием проблемы – подскажем и при необходимости перенесём её в подходящий раздел.
    Задать вопрос Новые сообщения Как правильно спросить
    Если пришли по ссылке со старого Tehnari.ru – вы на нужном месте, просто продолжайте обсуждение.

USB программатор AVR-910

  • Автор темы Автор темы kirmav
  • Дата начала Дата начала
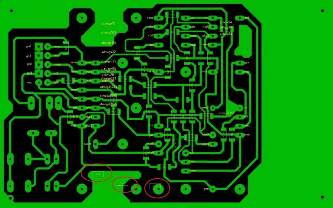
Печаточку пожалуйста, только вот в ней 32 или 33 перемычки)) уж очень лень было думать. Может потом и перерисую. Перемычки в виде smd резисторов с нулевым сопротивлением.
Посмотреть вложение 88636

Посмотреть вложение 88637

Отличная панелька, мне понравилась. а Можно фотку обратной стороны?
 
не понимаю зачем эти 3 резистора? куда они идут? Может автор подскажет? JDVU просим :)
0.webp
 
Теперь о софте. Тут выбор довольно широк, это ChipBlasterAVR, AVR Prog, который входит в состав AVR Studio или Code Vision AVR, увы, но с AVRDUDE не работает.

AVR 910 с AVRDUDE работает
 
AVR 910 с AVRDUDE работает
Вы на практике проверяли? Автор утверждает что данный программатор с AVRDUDE не совместим, т.к. не все команды он отрабатывает корректно
 
Ну что ж, отлично, раз на практике так! Видимо прогу допилили, я не работал с AVRDUDE:)
 
Братцы, а как подружить программатор с 7 виндой? Если можно поподробнее. Спасибо.
 
Братцы, а как подружить программатор с 7 виндой?
А разрядность какая? Если х86 то работает без проблем, если х64 то надо отключить "обязательную проверку цифровой подписи драйверов".
 
Приветствую. Собрал AVR910, прошил, подключил к USB для установки драйверов. Мастер нашел, 1 окно установка из указанного места, 2- не выполнять поиск.я сам выберу нужный драйвер. Далее мастер просит выбрать тип устройства. Что необходимо указать?
 
Нужно выбрать второй вариант и указать .inf файл, после этого система сама установит драйвер.
 
Установил драйвера, выбрал порт (у меня получился COM2) При попытке читать МК из «CodeVisionAVR» получаю сообщение об ошибке «WriteFile function failed(win error code: 31)». при прошивке меги на AVR светодиоды должны моргать? светик на питание понято- горит. хотя раз определилось и прошилось, то наверно дело не в этом. ОС Windows XP 32
 
С 32-х битной XP проблем с драйверами вообще не должно быть, так что тут все нормально. Светодиоды при прошивке должны моргать
получаю сообщение об ошибке «WriteFile function failed(win error code: 31)»
Ошибка записи программы. Если вы уже прошивали этот МК и прошили удачно, то, возможно, установили фьюз-биты неверно, из за этого контроллер "залочен". При чтении тоже ошибка?
 
сделал как написано здесь Программатор микроконтроллеров AVR / 89S - Электроника - Статьи - Сайт Моддер-Команды. поменял мегу8 на программаторе. всё нормально(прошивка, установка, мастер находит, порт, дрова) до работы в программаторе. та же ошибка. я уже ни чего не понимаю((( подключаю подопытную тини 26 через lpt, в пони- всё хорошо. её же к AVRу в кодвижен- всё плохо
пожалуйста, если не затруднит, опишите пошагово вашу работу. может что то я упустил.
 
а может ещё какие настройки должны быть при прошивке меги8 ?
 
а может ещё какие настройки должны быть при прошивке меги8 ?
Да особых настроек то и не нужно, лишь бы фьюзы правильно выставить:) А вот хорошая инструкция по работе в CodeVision
Выложите фотографии платы со стороны дорожек, возможно, косяк в монтаже или микротрещина
 
да, были косяки до программирования меги, устранил. и ещё в магазах нет smd диодов, обточил 4007 ))) напряжение 3,55В-3,56В. фото вложить не могу. а вот на подопытом МК напряжение 4,88В
 
собирал отсюда Программатор микроконтроллеров AVR / 89S - Электроника - Статьи - Сайт Моддер-Команды . по поводу 4,88В вопрос отпал, заряжался сотик через юзб. 4,98В сейчас приходит. и еще вопрос, вы давали ссылку, там на последней картинке фьюзы под AVR910 или это как пример?
поехал я наверно за третьим камнем, может ещё кварц подводит, больше причин не вижу. если и это не поможет, обратимся к соседскому компу, кстати моему первому.))
почему то фото приложить не могу.
 
Назад
Сверху