Смотрите видео ниже, чтобы узнать, как установить наш сайт в качестве веб-приложения на домашнем экране.
Примечание: Эта возможность может быть недоступна в некоторых браузерах.
Добро пожаловать на компьютерный форум Tehnari.ru. Здесь разбираемся с проблемами ПК и ноутбуков: Windows, драйверы, «железо», сборка и апгрейд, софт и безопасность. Форум работает много лет, сейчас он переехал на новый движок, но старые темы и аккаунты мы постарались сохранить максимально аккуратно.
Форум не связан с магазинами и сервисами – мы ничего не продаём и не даём «рекламу под видом совета». Отвечают обычные участники и модераторы, которые следят за порядком и качеством подсказок.
Если вы у нас впервые, загляните на страницу о проекте, чтобы узнать больше. Чтобы создавать темы и писать сообщения, сначала зарегистрируйтесь, а затем войдите под своим логином.
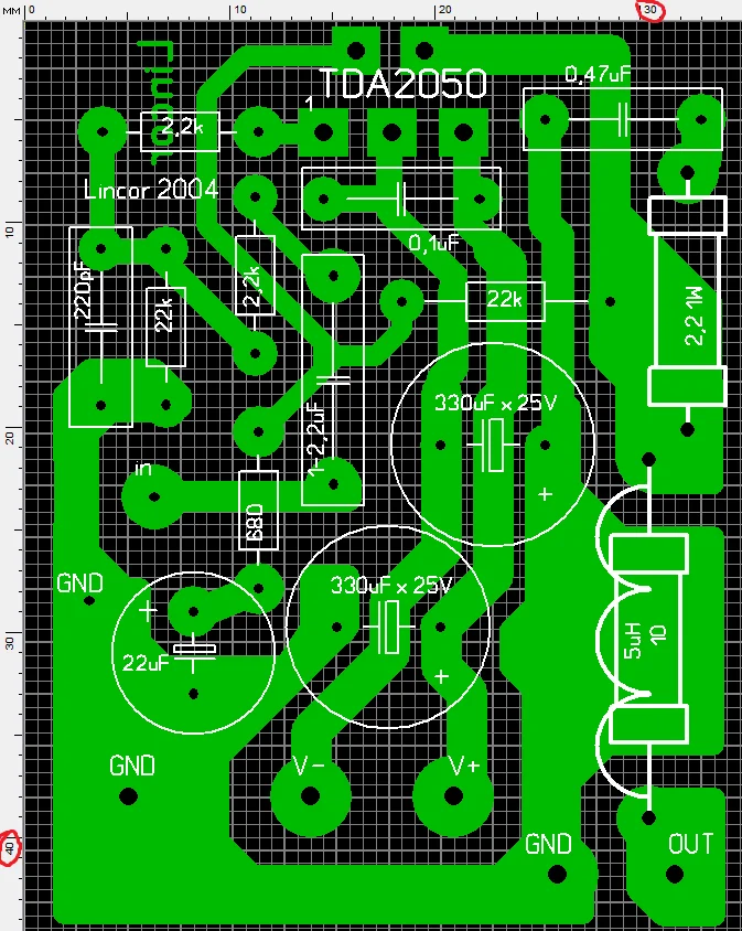
собрал всё по схеме. Проверял по 2 раза. Дело то в чём 2 усилителя и у 2х "пиу пиу". Одинаково

Я вот по этой делал Усилитель на микросхеме TDA2030 эта как я понял по даташиту Вы мне скажите что в моей плате не так? Или может быть не так?
ох поздно тему я заметил....
вообщем если охото повозится (а оно того стоит) вот схема элегии:
Посмотреть вложение 118078
тембр блок и усилитель транзисторный (кт805БМ)-звук у них хороший...гонял сам когда-то эту элегию....
Вообще мрак..Если речь о цепи зобеля,то она состоит из резистора и конденсатора вообще то