• Добро пожаловать на компьютерный форум Tehnari.ru. Здесь разбираемся с проблемами ПК и ноутбуков: Windows, драйверы, «железо», сборка и апгрейд, софт и безопасность. Форум работает много лет, сейчас он переехал на новый движок, но старые темы и аккаунты мы постарались сохранить максимально аккуратно.

    Форум не связан с магазинами и сервисами – мы ничего не продаём и не даём «рекламу под видом совета». Отвечают обычные участники и модераторы, которые следят за порядком и качеством подсказок.

    Если вы у нас впервые, загляните на страницу о форуме и правила – там коротко описано, как задать вопрос так, чтобы быстро получить ответ. Чтобы создавать темы и писать сообщения, сначала зарегистрируйтесь, а затем войдите под своим логином.

    Не знаете, с чего начать? Создайте тему с описанием проблемы – подскажем и при необходимости перенесём её в подходящий раздел.
    Задать вопрос Новые сообщения Как правильно спросить
    Если пришли по старой ссылке со старого Tehnari.ru – вы на нужном месте, просто продолжайте обсуждение.

Усилитель для наушников на TDA 2003. "А" класс

into ёмкости в 1000мкФ хватает с головой,трансформатор ватт 10 хотябы и 12вольт с током 0,5А и выше...
фон-где то ловятся новодки по входным проводам...как вход оргонизован? корпус УМ металлический?
 
запуск прошел

Все запустил успешно после смены трансформатора и через стабилизатор по схеме автора.
Заиграло чисто, отыгрывает все частоты, при прослушивании музыки с компа напрямую звук приглушенный, через усилитель же музыка чистая, раскрытая.
В общем не пожалел что теперь у меня появился новый полезный девайс.
Спасибо Focus 016 за топик tehnoyxi

P.S.Уши SONY MDR-V150 не айс, басов не хватает. Из-за этого и эквалайзер сложно настраивать. А так в целом классику слушать очень понравилось. Совсем по-другому заиграла.

Ну и фото на последок. Корпус в работе. Материалы алюминий лист 2мм, уголки 25х25. Размеры 160х110х50
 

Вложения

  • SDC15086.webp
    SDC15086.webp
    72.8 KB · Просмотры: 449
  • SDC15085.webp
    SDC15085.webp
    53.5 KB · Просмотры: 578
  • SDC15087.webp
    SDC15087.webp
    56.1 KB · Просмотры: 417
  • SDC15088.webp
    SDC15088.webp
    90.5 KB · Просмотры: 673
  • SDC15093.webp
    SDC15093.webp
    87.3 KB · Просмотры: 498
Собрал данный усилитель в корпус из под маршрутизатора D-Link. Осталось место для индикаторов выходного сигнала. Сделал на ОУ lm358 и lm324.
Как их повесил сразу же появились помехи (не значительные) с наушниками на паузах не очень комфортно, а на колонках не заметны.
Когда источника вообще никакого нет на входе ужасный шум с треском на выходе.
В общем помехи незначительные кончились после отключения индикаторов вых.сигнала. А вот треск и шум если вход пустой не устранил. Помогите разобраться. Еще проблема - при включении бытовой техники в сеть 220 - характерные щелчки.
А так в целом к усилителю привык, звук насыщенный. Спасибо за помощь.
 
Схемы индикаторов нужно отвязать по питанию через цепочки RC от усилителя. Тогда должны пропасть наводки. А что бы при включении холодильника не было щелчка, нужно ставить сетевой фильтр. Проверь землю. Все земляные проводники должны соединяться в одном месте! Это важно.
 
Собрал этот усилитель,сделал свою монтажку, добавил реле для автоматического переключения сигнала напрямую в наушники или через усилитель. Все детали промаркированы, если кто надумает повторить. Проводка просто для проверки,самое сложное придумать корпус.
 

Вложения

  • P4290185.webp
    P4290185.webp
    71.8 KB · Просмотры: 870
  • P4290191.webp
    P4290191.webp
    61 KB · Просмотры: 844
  • P42904191.webp
    P42904191.webp
    65.3 KB · Просмотры: 909
  • 1.webp
    1.webp
    46.9 KB · Просмотры: 699
  • Плата.rar
    Плата.rar
    29.2 KB · Просмотры: 304
Реле там лишние. Реле для отключения АС должны быть в модуле защиты АС и срабатывать от сигнала подключения наушников.
 
Компактно сделано. Эх мне бы такую ПП недельку назад , а то я собрал такой усилитель ,не очень удобно получилось у меня.
 
Реле поставил из-за лени, вечно передергивать наушники. А так при появлении питания включаются реле,хотя они может и немного ухудшают звук,но я выбрал удобство, хотя на слух разница неощутима. Предусмотрел установку разных конденсаторов(пленки и керамики
) и электролитов с разным напряжения(16,25,35 вольт) для удобства монтажа.
 
Последнее редактирование:
Уважаемые, как избавиться от жуткого шума на выходе при отсутствии сигнала на входе?
Выключаю компьютер и сразу же слышу неприятный шум с треском на колонках.

Интересный момент:
Чтобы не переключать наушники с усилителем и usb ПК колонки я вытащил из последних все внутренности и подключил колонки на прямую к стерео разъему 3,5" на усилитель. Играет как свойственно подобным пластиковым ПК-колонкам глухо и не на всех частотах. Подключил напрямую динамик от старого телевизора 3ГДШ-1 8Ом разница стала существенной. Звук намного чище, даже бас появился. Может быть кто знает как лучше оформить динамик 3ГДШ-1? Судя по установке на телевизоре играет как free-air, буду тестить tehno032
 
Делал на 3ГДШ 8 Ом в ФИ звук отличный! Вечером выложу тебе все....
 
Странно...а у меня они овальные. Спасибо за ссылку, жаль что размеры не под мои динамики. Так же колонки подключены к усилителю по вышеописанной схеме?
 
TDA2003 качала их нормально,но что-то мне нехватало,собрал на TDA7266M стало получше...НО пробуй свою схему,может тебя звук устроит....
по поводу динакомиков,они впринципе взаимозаменяемые,тока вот размером отличаються...и ФИ тебе наверное прийдеться на слух настраивать (как я собственно и делал,двигал заднюю стенку и на слух)
koreschудачи!
 
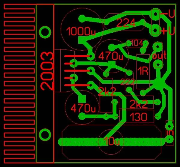
Кому любопытно-моя версия платы.Удачи Всем!
 

Вложения

Всем привет! А по пп Андрей_Ран'a кто нибудь собирал? Рабочая пп?
 
Я проверил лейку, которую выкладывал Андрей_Ран и похоже что в лейке ошибка. Я поправил, проверьте плиз.
 

Вложения

  • tda2003.webp
    tda2003.webp
    42.9 KB · Просмотры: 6,800
  • tda2003правленное.webp
    tda2003правленное.webp
    42.9 KB · Просмотры: 1,477
Назад
Сверху