• Добро пожаловать на компьютерный форум Tehnari.ru. Здесь разбираемся с проблемами ПК и ноутбуков: Windows, драйверы, «железо», сборка и апгрейд, софт и безопасность. Форум работает много лет, сейчас он переехал на новый движок, но старые темы и аккаунты мы постарались сохранить максимально аккуратно.

    Форум не связан с магазинами и сервисами – мы ничего не продаём и не даём «рекламу под видом совета». Отвечают обычные участники и модераторы, которые следят за порядком и качеством подсказок.

    Если вы у нас впервые, загляните на страницу о форуме и правила – там коротко описано, как задать вопрос так, чтобы быстро получить ответ. Чтобы создавать темы и писать сообщения, сначала зарегистрируйтесь, а затем войдите под своим логином.

    Не знаете, с чего начать? Создайте тему с описанием проблемы – подскажем и при необходимости перенесём её в подходящий раздел.
    Задать вопрос Новые сообщения Как правильно спросить
    Если пришли по старой ссылке со старого Tehnari.ru – вы на нужном месте, просто продолжайте обсуждение.

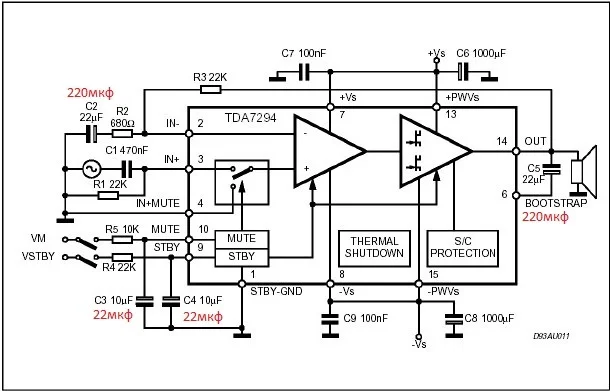
Усилитель мощностью 100 ватт на TDA7294

Блок питания работает же!
 
у тебя блок питание по этой схеме сделан? если да, то я не пойму зачем 2 диодных моста?

пульсации меньше,но и просадка при этом чуть больше,к примеру взять 1000мкф в питании с одним мостом и с двумя,так с одним пульсации при больших токах будут больше чем с двумя,но если использовать 10 000мкф,то разницы нет,хоть с одним хоть с двумя,я делал так и эдак и даже с двумя мостами каждый под свою миросхемку,разницы практически нету,небольшая только в разделении каналов но на столько не большая что ей можно пренебречь,
P.S.
не сочтите за рекламу,а только как пример моих слов выше,вот усилитель с двумя мостами в блоке питания как у Тебя.
http://www.tehnari.ru/f68/t69901/
 
Я не хочу покупать, а хочу разобраться почему не работает мой!
 
ты читай внимательно ,что написано *КАК ПРИМЕР РЕАЛИЗАЦИИ* и почему применяют два мостика,а покупать тебя не кто не заставляет,кроме тебя думаешь людей нету на свете!
твой не работает по причине неверного монтажа или бракованых деталей,больше там нечему *эдакому* не быть.:tehnari_ru_860:
 
а можнали в схеме вместо с2,с3,с4-22мкф50вольтпоставить 10мкф63вольта?
 
Всем доброго времени суток! Собрал я усилитель, а он отказывается работать, вот фото:
Посмотреть вложение 70031
Посмотреть вложение 70032
Посмотреть вложение 70033

Вот используемый блок питания:
Источник питания

я что то перемычек не вижу(может из-за ракурса фото).....ты их поставил??
 
да и ещё вроде как здесь соплю повесил
 

Вложения

  • DSCN0902.webp
    DSCN0902.webp
    66.2 KB · Просмотры: 491
мне ктонибудь ответит?
 
После устранения сопли, появился гул в динамике, а музыки пока что не слышно.
 
Из за чего может быть такое?
 
Греется? Микросхема накрылась... 90 %.
 
Можешь на 47 мкФ поставить - хуже не станет :) - а вот меньше не желательно. Где-то в даташите есть таблица зависимости сопротивлений и ёмкостей и качества сигнала...
 
С3, С4 - 22мкФ*50В - определяют время включения микросхемы (чем больше емкость, тем дольше длительность включения)
С2-тоже лучше увеличить до 100мкф-220мкф тоже басов прибавится
С5 -Его тоже лучше взять побольше чем 22мкф*50в,а скажем 220мкФ*50В -басы будут лучше :)
 

Вложения

  • Standart.webp
    Standart.webp
    22.4 KB · Просмотры: 278
Последнее редактирование:
А можно ссылку, а то искать долго?
 
Назад
Сверху