• Добро пожаловать на компьютерный форум Tehnari.ru. Здесь разбираемся с проблемами ПК и ноутбуков: Windows, драйверы, «железо», сборка и апгрейд, софт и безопасность. Форум работает много лет, сейчас он переехал на новый движок, но старые темы и аккаунты мы постарались сохранить максимально аккуратно.

    Форум не связан с магазинами и сервисами – мы ничего не продаём и не даём «рекламу под видом совета». Отвечают обычные участники и модераторы, которые следят за порядком и качеством подсказок.

    Если вы у нас впервые, загляните на страницу о проекте, чтобы узнать больше. Чтобы создавать темы и писать сообщения, сначала зарегистрируйтесь, а затем войдите под своим логином.

    Не знаете, с чего начать? Создайте тему с описанием проблемы – подскажем и при необходимости перенесём её в подходящий раздел.
    Задать вопрос Новые сообщения Как правильно спросить
    Если пришли по ссылке со старого Tehnari.ru – вы на нужном месте, просто продолжайте обсуждение.

Усилитель мощностью 100 ватт на TDA7294

А чем же не устраивает схема в разрыв цепи?
1.Тем что усилитель будет ещё некоторое время играть на кондерах. (или я ошибаюсь)
2. Для этого будет тумблер на задней панели.
3. Кнопка там другая которая не фиксируется но имеет два ключа (как я понял)
Статью прочту спасибо (но я по моиму её уже читал)
А что нельзя как то использовать реле (с памятью) для работы родного Mute и Stand-By? нажал на кнопочку реле замкнуло контакты нажал ещё раз разомкнуло?
 
1.Тем что усилитель будет ещё некоторое время играть на кондерах. (или я ошибаюсь)
Не будет, емкость конденсаторов мизерная.
А что нельзя как то использовать реле (с памятью) для работы родного Mute и Stand-By? нажал на кнопочку реле замкнуло контакты нажал ещё раз разомкнуло?
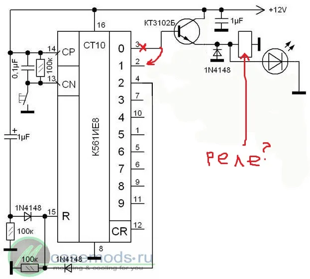
Я то думал вам для включения усилителя:) Тогда триггер на ИЕ8 вам подойдет
 
2-1d136
витков достаточно,доматывать не нужно,72витка на каждую катушку вполне хватит,к тому же не факт что микры купленные тобою будут работать при повышенном напряжении(может подделка попастца,и будет очень жаль если усилок сгорит после 5минут работы)
-для проверки напряжения на обмотках-склеивать сердечник не нужно,достаточно собрать и слегка стянуть креплениями.
а уже после окончательной намотки и изоляции нужно будет склеить и хорошо стянуть.

спасиб) а то я уже растраивваться начал:)
 
Тогда триггер на ИЕ8 вам подойдет
А нельзя ли по подробнее?
Я так понял что схема эта
триггер.webp
Валерий писал что "Если надо чтобы оно включилось только после нажатия на кнопку, то базу транзистора надо подключить к второй ножке микросхемы."
Я так понял
триггер1.webp :tehnari_ru_117:
 
Именно так. То, что вы отметили это реле.
 
[/ATTACH]

вот что у меня получилось:) подскажите пожалуйста люди добрые, как померять напряжение?:) Один щуп к концу первой обм., а второй к другой? или на начало щупи ложить? а предохранитель обязательно ставить?
 

Вложения

  • P1260015.webp
    P1260015.webp
    59 KB · Просмотры: 292
подскажите пожалуйста люди добрые, как померять напряжение?
Включите первичную обмотку в сеть, желательно последовательно с лампой накаливания(служит предохранителем, если загорится что что-то не так, я так всегда делаю) и подсоединить щупы мультиметра к вторичной обмотке
 
Включите первичную обмотку в сеть, желательно последовательно с лампой накаливания(служит предохранителем, если загорится что что-то не так, я так всегда делаю) и подсоединить щупы мультиметра к вторичной обмотке

я то знаю что к вторичке:) только вот куда именно? начало+нчало или конец+конец?
 
щупы подключай так:
один к началу обмотки а второйщуп к концу(той же самой обмотки)
 
спасибо) понял) только я это чудо боюсь в розетку включать:D
 
хух))) бабаха никакого не случилось, только вот гудит зараза сильно:) сейчас начну мерять:)
 
Гудит наверное из-за неустойчивого положения. У меня такое бывало.
 
P1270017.webp

взял у соседа тестер, но я в нем вообще бум бум:) может кто-то подскажет как ним пользоваться? в какое положение вывести ручку и что в низу за кнопки?
 
народ, помогите розобраться где я накосячил:( включаю транс-гудит, начинаю мерять, а тестер ничего:( где я мог накосячить? 1 1' - сеть, 2 2' перемычкой :(
 
По поводу гудения, плохо затянул крепление.
А вот с тестером я не знаю, первый раз такое вижу. т.к. купил я сразу китайски.
 
Вот, нарисовал:
 

Вложения

  • Ц4315.webp
    Ц4315.webp
    77.5 KB · Просмотры: 2,027
это нужно включить на 25 и кнопку постоянного тока?
 
Назад
Сверху