Усилитель

  • Автор темы Автор темы bar7uk
  • Дата начала Дата начала
Подскажите конкретнее с чего начать?

Уже подсказывал.

Найди в нете и почитай книгу Борисова "Юный радиолюбитель".

Книга отличная. Может и старая, но все хорошо объясняется с самого нуля. Рассчитана на читателей с нулевыми знаниями.
 
Нужна помощь

Доброго времени суток братцы , подскажите пожалуйста как подключить или собрать усилок для электрогитары ( от неё 3 провода ) в наличие имеется только УМ1-3 УНЧ , К157УД1 , К157УД2
 
подскажите пожалуйста как подключить или собрать усилок для электрогитары ( от неё 3 провода ) в наличие имеется только УМ1-3 УНЧ , К157УД1 , К157УД2
Ну а какая мощность тебя интересует? И почему у твоей гитары, 3 провода? Два должно быть на выходе ( ну если она у тебя не стерео ). Что за гитара то такая?
 
Два цветных один общий , три звукоснимателя и до х кнопок и крутилок )) она древняя как впрочем и сам лагерь где я нахожусь , а так звук не тот ((
 
Да хотя бы что то было я на сцену выходить не собираюсь , так для себя
 
Два цветных один общий , три звукоснимателя и до х кнопок и крутилок
Ты сначала разберись со своими звучками и проводами, а потом уже будешь Маршал собирать!
 
( от неё 3 провода )
А должно быть гнездо для джека, его чё с корнем выдрали?
Набери в поиске "схема подключения эл.гитары", ссылки давать форум запрещает.
 
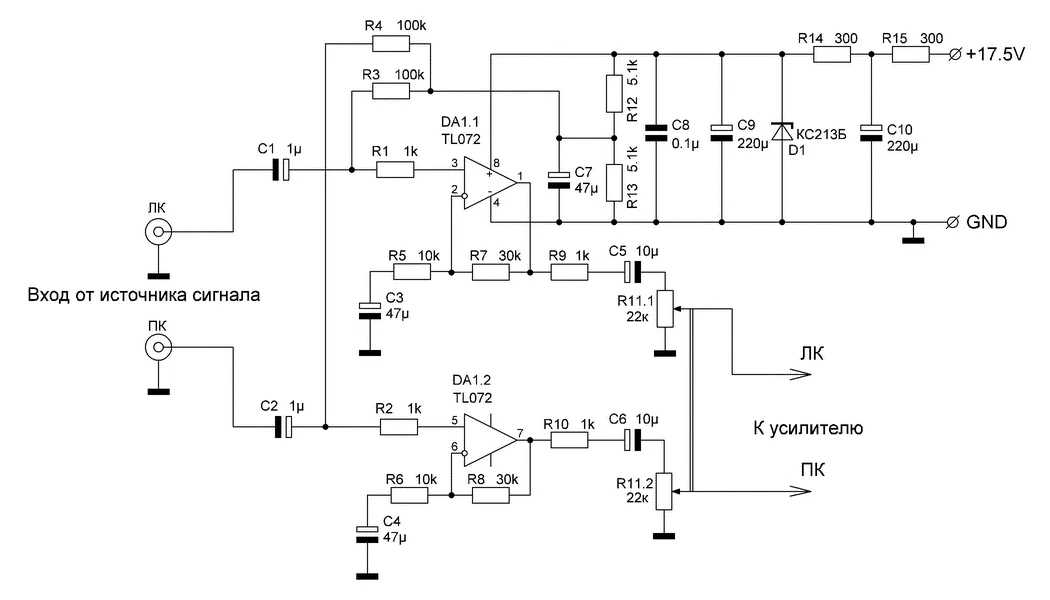
Коэффициент усиления =20 и для выхода на мощность требуется входной сигнал не менее 0.5В, а многие источники выдают 0.2В.


Советую не тратить время на эксперименты с транзисторами, а собрать предусилитель на ОУ, например такой

Посмотреть вложение 180142


ОУ TL072 или NE5532. Стабилитрон любой маломощный на 12...13В.
Собрал эту схему, были трески и стоял шум, потом заменив R12-5K1 и R13-5K1, на R12-220K и R13-220K, все заработало отлично
 
Собрал эту схему, были трески и стоял шум, потом заменив R12-5K1 и R13-5K1, на R12-220K и R13-220K, все заработало отлично


Скорее всего был либо непропай, либо сопля, либо неисправен один из резисторов. Эти резисторы задают среднюю точку, и чем они меньше, тем стабильнее средняя точка держится. 220к многовато на мой взгляд. Попробуйте вернуть назад 5.1к, только обязательно проверьте их мультиметром и будте внимательны при пайке.
 
Собрал эту схему, были трески и стоял шум, потом заменив R12-5K1 и R13-5K1, на R12-220K и R13-220K, все заработало отлично
Это не от того, скорее был непропай, заменив резисторы непропай устранился. А номиналы резисторов тут не причем.
 
НЕ пропая , быть не может. всё собиралось на smd, кроме конденсаторов. перед пайкой ОУ проверялось напряжение и все дорожки на КЗ. микросхему использовал OPA4134 (SMD). Собирал 4х канальный пред.
 
плата тихий ужас.Раз оу в соике,то сам бог велел смд резисторы и конденсаторы применить
 

Вложения

  • плата.png.webp
    плата.png.webp
    27.3 KB · Просмотры: 96
Последнее редактирование:
плата тихий ужас.Раз оу в соике,то сам бог велел смд резисторы и конденсаторы применить

Если для вас это ужас. Разведите плату лучше. Кто вам мешает!!! А то что конденсаторы не смд, так это было специально сделано, для уменьшения габаритов платы, как как они находятся на противосторонней стороне платы
 

Вложения

  • IMG-20180808-WA0009.webp
    IMG-20180808-WA0009.webp
    30.1 KB · Просмотры: 205
  • IMG-20180808-WA0011.webp
    IMG-20180808-WA0011.webp
    25.3 KB · Просмотры: 201
Ужас заключается хотя бы в разводке земли
 
Назад
Сверху