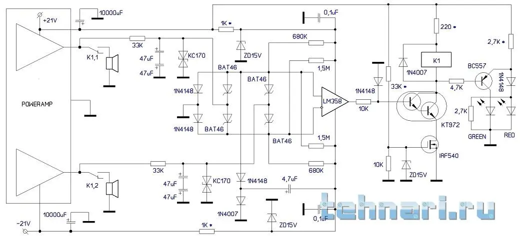
Через резистор R2 (47 кОм) при появлении положительной постоянной составляющей протекает базовый ток транзистора VT2, при отрицательной - эмиттерный VT1. Это и определяет разницу входного напряжения при срабатывании защиты, от примерно 0,6 - 0,7 В при положительной полярности и от -2,5 и более при отрицательной. Именно по этой причине был откинут данный вариант, тк иногда это может быть критично.
В Бриговской схеме напряжения по+ и - тоже не равны.От 2.5 и даже 5в еще ни один динамик не сгорал,даже от мелких компьютерных Свенов.