• Добро пожаловать на компьютерный форум Tehnari.ru. Здесь разбираемся с проблемами ПК и ноутбуков: Windows, драйверы, «железо», сборка и апгрейд, софт и безопасность. Форум работает много лет, сейчас он переехал на новый движок, но старые темы и аккаунты мы постарались сохранить максимально аккуратно.

    Форум не связан с магазинами и сервисами – мы ничего не продаём и не даём «рекламу под видом совета». Отвечают обычные участники и модераторы, которые следят за порядком и качеством подсказок.

    Если вы у нас впервые, загляните на страницу о проекте, чтобы узнать больше. Чтобы создавать темы и писать сообщения, сначала зарегистрируйтесь, а затем войдите под своим логином.

    Не знаете, с чего начать? Создайте тему с описанием проблемы – подскажем и при необходимости перенесём её в подходящий раздел.
    Задать вопрос Новые сообщения Как правильно спросить
    Если пришли по ссылке со старого Tehnari.ru – вы на нужном месте, просто продолжайте обсуждение.

Авто преобразователь

  • Автор темы Автор темы TSKos
  • Дата начала Дата начала
вот купил транзисторы IRFZ44N - 56 рублей 2 штуки
 

Вложения

  • 111111111.webp
    111111111.webp
    19.4 KB · Просмотры: 746
Вообще не как не изменять, то есть не на ТЛ не с удалением деталей! Собирать так как есть, и голову морочить не надо. Мне он обошелся, чтоб собрать 7$. С нуля, не включая хлор.железо и текстолит.
 
Вообще не как не изменять, то есть не на ТЛ не с удалением деталей! Собирать так как есть, и голову морочить не надо. Мне он обошелся, чтоб собрать 7$. С нуля, не включая хлор.железо и текстолит.
круто, вот это цены у вас, у нас один резистор 2 рубля - мощностью 0,25; текстилит 10х10 примерно 150, феррит такой рублей 100, хлорное железо 70-100, диоды рублей по 20(25)х4=80(100), про припой вообще молчу рублей 300-500 палочка, короче
нада схему упростить чтоб работало на одну TDA 7293.
 
-что при кз ir2153 сразу выходит из строя а ТЛ494 нет?
-а на счёт перепайки сразу поставлю панельку DIP8
-и для чего тогда диод SF28?

Нет, вылетают транзисторы.
ВСЕМ любителям IR2153..! Да, схема проста, НО..!
Нет защиты и нет стабилизации, это просто драйвер ламп дневного света в
оригинале и не более. Юзайте как хотите., но Вы должны понимать что нужно,
как решить, каковы затраты, стоит ли оно того.
Я в этой схеме не рекомендую путь "простоты" ибо он дороже.
 
Нет, вылетают транзисторы.
ВСЕМ любителям IR2153..! Да, схема проста, НО..!
Нет защиты и нет стабилизации, это просто драйвер ламп дневного света в
оригинале и не более. Юзайте как хотите., но Вы должны понимать что нужно,
как решить, каковы затраты, стоит ли оно того.
Я в этой схеме не рекомендую путь "простоты" ибо он дороже.

Эту схему лучше на оборот усилите. А не снизить, как хочет автор.
 
чего то я не понимаю, ведь все собирают и никто плохих отзывов не писал типа там не работает или что то не так с напряжение - надёжно и просто, ну было даже и на тл494 меня транзисторы вышли из строя. ну не чего заменил и всё ок, главное думаю собрать и не ковыряться в нём.
 
чего то я не понимаю, ведь все собирают и никто плохих отзывов не писал типа там не работает или что то не так с напряжение - надёжно и просто,

Ну то бабка "на двое" сказала, Вы же не знаете как там на самом то деле.
Я как специалист вижу какие могут быть проблемы, а признались или нет
это уже не наша сфера, это больше по психологии.
Я могу гарантировать 100% для UC3825 и 70% для TL494 Вам не удастся сжечь транзисторы, как бы вы не старались. С IR2153 никто Вам таких гарантий не даст.
 
Ну то бабка "на двое" сказала, Вы же не знаете как там на самом то деле.
Я как специалист вижу какие могут быть проблемы, а признались или нет
это уже не наша сфера, это больше по психологии.
Я могу гарантировать 100% для UC3825 и 70% для TL494 Вам не удастся сжечь транзисторы, как бы вы не старались. С IR2153 никто Вам таких гарантий не даст.
-хм... интересно.tehno015
-схемка сборки есть и готовое устройство?
-сколь эта UC3825 стоит то?
-обвязка большая?
 
Последнее редактирование:
а фото самого преобразователя есть?
 
Нет конечно, именно такое не делал. Я делал на них стабилизаторы для питания
рентгеновских ламп до 60 кВ и ток до 1 ма, со стабилизацией напряжения уровне 0,3 % и тока 0,03%.
Ну в принципе не сложно синтезировать схему, берёте за основу типовое включение,
убираете лишнее, оставляете (добавляете) нужное, вот и всё.

Могу нарисовать схему под этот случай, проблемка, я рисую в PCAD а потом переношу в Паинт и
делаю *.bmp, но файл более 40 кб почему то не пристегивается.
 
Могу нарисовать схему под этот случай, проблемка, я рисую в PCAD а потом переношу в Паинт и
делаю *.bmp, но файл более 40 кб почему то не пристегивается.

да немешало бы схемку, а то непонятно что да как, там решу на чём лучше собирать,
а по поводу файла: переносишь в паинт, затем команда ФАЙЛ - СОХРАНИТЬ КАК... затем выбираешь тип файла JPEG, ну и конечно вводишь название файла и путь сохранения.
 
yumar, что там со схемой то? Всё ещё жду...
 
Если просто как пример, могу скинуть, но она "сырая", ну это как бы скелет,
кое что придётся уточнять и считать.
 
yumar, что там со схемой то? Всё ещё жду...

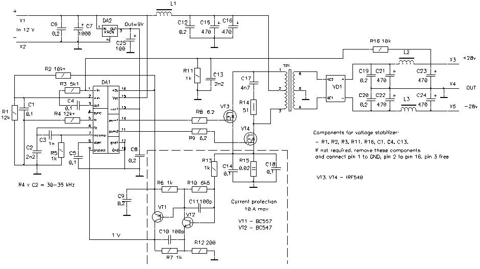
Вот где то так...
DA2 (КРЕН) можно убрать, а вывод vcc1 (13) соединить с vcc, но это
на свой страх и риск, она защищает питание затворов от случайных
бросков напряжения по 12 V.
Элементы стабилизации выходного напряжения не ставим если не нужно.

Усилитель постоянного тока на VT1 и VT2 гасит импульсные выбросы и
имеет усиление R7/R12 = 5, его настраиваем в зависимости от шунта R15
так что бы при максимальном токе на выводе 9 ИМС было 1 V.
Его можно тоже не делать, в этом случае шунт R15 должен быть 0,1 Ом для тока 10А, мощностью на 10 Вт, R13 подключаем на 9 ножку ИМС и вешаем на неё керамику на 100-510 пф (подобрать).

Ну сами понимаете, это "с листа"... По правильному, нужно собрать и отладить.
Разводка платы - С8 как можно ближе к ИМС, вывод 9 "беречь от "звона" и
подальше от силовых цепей. С14 и С18 лучше составить из нескольких
мелких и как можно ближе к шунту. С 17 должен быть на 100-160 В.
На затворы проводники минимальной длины, их полезно за шунтировать
диодами 1N5817 анод на землю, катод на затвор.
Диодный мостик во вторичке символично, дроссели L1-L3 это стержень ферритовый от магнитной антенны 15-20 мм
на него медный обмоточный провод, витка 4-5, сечение по току цепи.
Шунт R15 лучше стандартный, или изготовить из константана, нихром не годится.
 

Вложения

  • 111.webp
    111.webp
    43.6 KB · Просмотры: 4,459
Последнее редактирование:
мда................ уж.........не так то всё просто...
 
мда................ уж.........не так то всё просто...

Если убрать не нужные функции - стабилизация и усиление ,
схемка упрощается.

Эх я забыл один резик поставить между базой VT1 и коллектором VT2,
там 1 к нид поставить.

Я позже сделаю печатную плату по свободе, давно хотел такой девайс сделать ватт на 300.
На нем можно будет с 12-24 V получать требуемое.
 
Назад
Сверху