• Добро пожаловать на компьютерный форум Tehnari.ru. Здесь разбираемся с проблемами ПК и ноутбуков: Windows, драйверы, «железо», сборка и апгрейд, софт и безопасность. Форум работает много лет, сейчас он переехал на новый движок, но старые темы и аккаунты мы постарались сохранить максимально аккуратно.

    Форум не связан с магазинами и сервисами – мы ничего не продаём и не даём «рекламу под видом совета». Отвечают обычные участники и модераторы, которые следят за порядком и качеством подсказок.

    Если вы у нас впервые, загляните на страницу о форуме и правила – там коротко описано, как задать вопрос так, чтобы быстро получить ответ. Чтобы создавать темы и писать сообщения, сначала зарегистрируйтесь, а затем войдите под своим логином.

    Не знаете, с чего начать? Создайте тему с описанием проблемы – подскажем и при необходимости перенесём её в подходящий раздел.
    Задать вопрос Новые сообщения Как правильно спросить
    Если пришли по старой ссылке со старого Tehnari.ru – вы на нужном месте, просто продолжайте обсуждение.

Блок питания с регулировкой тока и напряжения.

  • Автор темы Автор темы alex117
  • Дата начала Дата начала
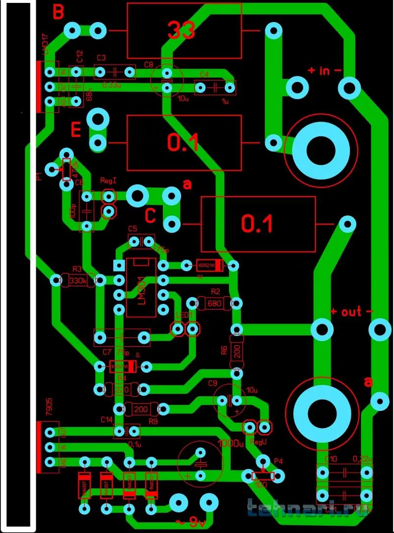
Не знаю уже, похожу не судьба завести эту схему, буду ждать LM301, но думаю погоды она не сделает.Все детали проверены, выложу плату, может что не так развел. Я понимаю, что схема рабочая и проблема именно у меня с ее работой, но пока не могу понять в чем причина
 

Вложения

  • 123.jpg
    123.jpg
    129.5 KB · Просмотры: 24
Не знаю уже, похожу не судьба завести эту схему, буду ждать LM301, но думаю погоды она не сделает.Все детали проверены, выложу плату, может что не так развел. Я понимаю, что схема рабочая и проблема именно у меня с ее работой, но пока не могу понять в чем причина
Печать у Вас то быть может и правильная, с точки зрения соединения компонентов, но трассировка не очень. Не могу сказать с уверенностью, но вполне возможно что проблема именно в этом. Загляните в личку, отправил пару ссылок
 
Товарищ экономит на меди в силовых цепях??? :lol:
 
Да там проблема не только в меди, но ещё и в расположении. Взять к примеру расположение выходного электролита относительно выходных клемм платы
 
Но проблема же не в разводке. За ссылки спасибо, но в третий раз переделывать эту схему нет желания больше
 
По ссылкам прошелся, по первой - земля закольцована...
По второй я как раз и делал изначально.
А по поводу выходного электролита - 10uF, это не выходной электролит, это просто для нормальнной работы самой LM317.
Собственно поэтому он и стоит близко к ней, а не на выходных клеммах, но я не схемотехник, могу ошибаться.
На выходные клеммы, кстати, в моей печатке есть место поставить нормальный электролит.
 

Вложения

  • Снимок экрана в 2023-05-08 09-21-30.png.jpg
    Снимок экрана в 2023-05-08 09-21-30.png.jpg
    42.6 KB · Просмотры: 11
Последнее редактирование:
Не могу показать к сожалению, но блоком питания, собранным по этой схеме, пользуется дома коллега. Если хотите собирать другой, тогда Вам наверное нужно будет выбрать схему попроще.
P.S. Схема Шелестова не слишком сложная, и очень даже неплоха по характеристикам, но там уже два ОУ используется, и дополнительное питание +/-15 вольт
 
Не могу показать к сожалению, но блоком питания, собранным по этой схеме, пользуется дома коллега. Если хотите собирать другой, тогда Вам наверное нужно будет выбрать схему попроще.
P.S. Схема Шелестова не слишком сложная, и очень даже неплоха по характеристикам, но там уже два ОУ используется, и дополнительное питание +/-15 вольт
Для меня и эта несложная, просто есть какая-то проблема, которую я никак не могу найти. Ограничение тока вроде и работает, но почему только практически при повороте рукоятки в диапазоне 95-100%. Должно же ведь плавно снижать и повышать ток в нагрузке. Смена ОУ не помогает, значит дело в чем то другом.
И почему так разнятся номиналы резисторов регулировки тока в этих двух схемах, из-за типов и количества силовых транзисторов?
 

Вложения

  • 1.png.jpg
    1.png.jpg
    42.6 KB · Просмотры: 16
  • 2.png.jpg
    2.png.jpg
    45.6 KB · Просмотры: 15
Ограничение тока вроде и работает, но почему только практически при повороте рукоятки в диапазоне 95-100%. Должно же ведь плавно снижать и повышать ток в нагрузке. Смена ОУ не помогает, значит дело в чем то другом.
А у тебя гранаты той системы переменники правильной группы? ;)
 
Так может тебе нужен Б? ;)
5% у тебя в максимальных или минимальных результирующих значениях сопротивления?
А и В - это на английском (и даже C попробовал), по русски - А и Б
Это почти в крайнем положении регулятора, там очень сложно поймать переходную грань, практически как тумблер работает.
При срабатывании защиты, как положено горит светодиод и на выходе 0В, т.е как-то это все же работает.
Сейчас стоит УД1208, если это имеет значение. Все же подожду LM301 и проверю уже с ней.
 
подстроечник Р1 - удалить с того места где установлен. и установить последовательно с регулировочным Р2 - и будет счастье.
 
ЗЫ. с номиналами вероятно придется поиграть.
 
подстроечник Р1 - удалить с того места где установлен. и установить последовательно с регулировочным Р2 - и будет счастье.
вообще неописуемая дичь получается, какие только номиналы не ставь
 
Проверяй печатку и цоколёвку.
Как говорит один мой знакомый - "Чудесов не бывает".
 
Проверяй печатку и цоколёвку.
Как говорит один мой знакомый - "Чудесов не бывает".
Проверено уже по десятому кругу, тут какой-то компонент гадит, похоже все таки микросхема. Больше не буду насиловать эту схему, пока не куплю нормальные чипы.
 
У меня такая схема работает и никаких проблем , я уже подобное выкладывал здесь , только транзюки 250-е на выходе стоят 2 паралельно , ток иногда нужен до 30 Ампер .
 

Вложения

  • Скриншот 08-05-2023 135323.png.jpg
    Скриншот 08-05-2023 135323.png.jpg
    32.4 KB · Просмотры: 18
Назад
Сверху