• Добро пожаловать на компьютерный форум Tehnari.ru. Здесь разбираемся с проблемами ПК и ноутбуков: Windows, драйверы, «железо», сборка и апгрейд, софт и безопасность. Форум работает много лет, сейчас он переехал на новый движок, но старые темы и аккаунты мы постарались сохранить максимально аккуратно.

    Форум не связан с магазинами и сервисами – мы ничего не продаём и не даём «рекламу под видом совета». Отвечают обычные участники и модераторы, которые следят за порядком и качеством подсказок.

    Если вы у нас впервые, загляните на страницу о проекте, чтобы узнать больше. Чтобы создавать темы и писать сообщения, сначала зарегистрируйтесь, а затем войдите под своим логином.

    Не знаете, с чего начать? Создайте тему с описанием проблемы – подскажем и при необходимости перенесём её в подходящий раздел.
    Задать вопрос Новые сообщения Как правильно спросить
    Если пришли по ссылке со старого Tehnari.ru – вы на нужном месте, просто продолжайте обсуждение.

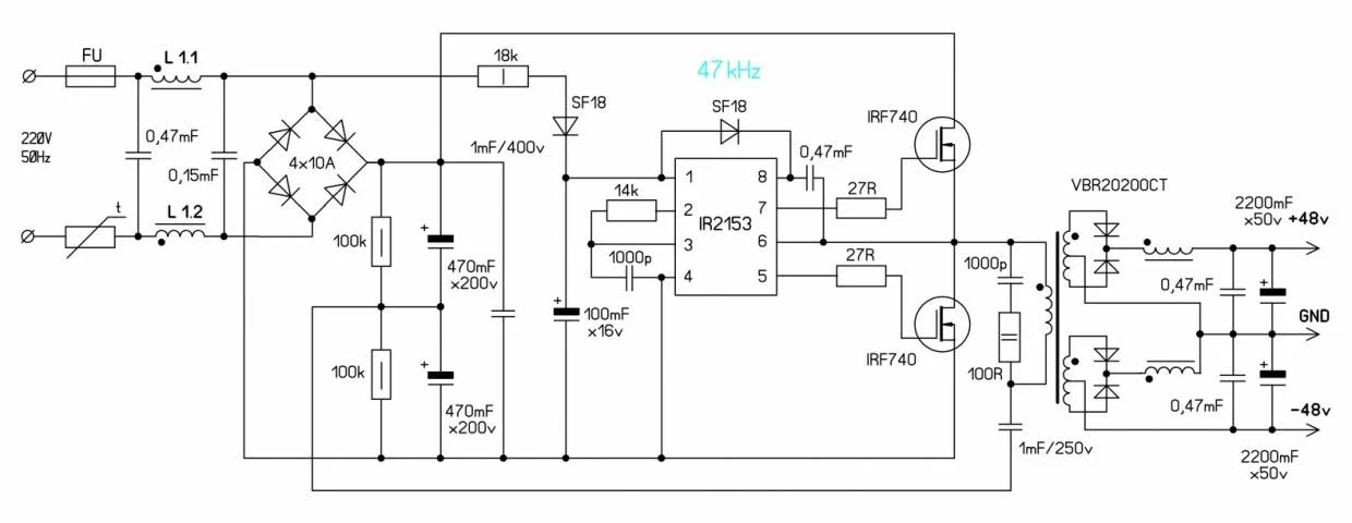
Источник питания на IR2153

  • Автор темы Автор темы Azziop
  • Дата начала Дата начала
Ребят, заметил при работе импульсника небольшие помехи на мониторе, куда смотреть на керамику входную или дроссель? Если керамика, то на сколько увеличивать?

Схема.webp

Моща в районе 420вт вышла.
 
И все же, если "косяков" нет, на что обратить внимание, еще....

Можно попробовать с независимого источника подать 12-13В на ИРку и полевики заменить. Осциллографа нет?
 
Azziop, осциллографа нет....
 
Ребят, заметил при работе импульсника небольшие помехи на мониторе, куда смотреть на керамику входную или дроссель? Если керамика, то на сколько увеличивать?

В свинец его :)
 
сетевой шнур одним витком пропусти через ферритовое кольцо.
 

Вложения

  • 111111.webp
    111111.webp
    2.8 KB · Просмотры: 120
lotos, схема рабочая, на исправных деталях запускается сразу и работает стабильно. Проверяй детали. Какой диод стоит на 1-8 ногах ИРки? Он должен быть на напряжение не менее 400В.
 
Azziop, добрый вечер! Между 1-8 ногами
MUR160, Ультрабыстрый диод 1А 600В
 
Azziop, добрый вечер! Между 1-8 ногами
MUR160, Ультрабыстрый диод 1А 600В

Пойдет, у меня MUR170 стоит. На ИРку с внешнего источника не пробовал питание подавать?
 
Привет консультантам Аzziop и Сергеj.
Хочу услышать ответ по вопросу об необходимости установки резисторов между затвором и истоком и их номиналам... В одной статейке по расчёту ИИП была приложена схема где установлены таковые на 1,2 кОм (драйвер из серии TL)...
 
Пробовал шунтировать резистором затвор\исток, напряжение питания ИР просело с 14 вольт до 9вольт. Уменьшал резистор питания с 18ком до 10ком. Напряжение на ИР поднялось, но 2ватный резистор 10ком раскалялся аж дым шел. На этом бросил эксперименты с шунтированием З\И.
 
А какие номиналы резюков (ЗИ) ставил? Как потом меняется амплитуда выходных импульсов (на 5 и 7).
По питанию ИРки Понятно что при нагрузке на МС в этой схеме необходимо увеличивать мощность нагрузочного резистора. Я применяю 2 по 1 Вт (36 кОм) и с ними последовательно 1Вт (5,6 кОм). При снижении сопротивления с 18 до 10 кОм необходимо иметь последовательно 2х2Вт (5,6 кОм). Лишнюю мощность из сети превращаем в нагрев. Не очень хорошо.
Я вот тоже что думаю. Почему бы для питания не использовать ещё один выпрямитель с реактивным сопротивлением (через кондёр.)? Понятно что деталек увеличится... Было бы неплохо при этом параллельно ИРке забабахать стабилизатор тока...
 
Azziop, добрый день! Подавать питание отдельно на ИРку не пробовал........ думаю попробовать заменить транзисторы (нужно добежать до магазина). Вопрос: а что собственно даст подача напряжение отдельно на ИРку?
 
Lotosу... Подав напряжение отдельно на ИРку (например от 20 В через резистор 1 кОм) ты можешь посмотреть на ней падение напряжения (Uпит=15 В+ на резюке 5 В упадёт при токе 5 мА) и соответственно ток потребления. А осциллографом наблюдать импульсы на выводе 5. Если подашь питание на 8 а 6 через резюк 10 кОм на корпус, то на 7-м импульсы появятся в противофазе (при условии что разгонишь генератор)... Смотри в даташите диаграммы...
У меня вот тоже ИРка не хочет генерить... На 5 выв. нуль сидит и всё... А значит ключ не открывается...
А вообще... я не понимаю как люди собираются налаживать схемы без осциллографа...
 
Lotosу... Резистор последовательно ИРке нужен если подаёш напряжение больше 15 В, он выступает в качестве датчика тока... А дальше по з.ОМу... Меряешь на нём падение делишь на известное сопротивление и получаешь ток в цепи... Если напруга ниже 14 В то резюк не нужен... Разгоняй генератор и смотри импульсы... А мультик должен показать напряжение на выв. 5 если импульсы в наличии...
 
а что собственно даст подача напряжение отдельно на ИРку?

Если ничего не изменится, это позволит исключить цепи питания ИРки из поиска неисправностей.

Поведение ИИП не стандартно. Я даже не знаю в какую сторону идти. Но идя методом последовательных исключений мы найдем проблемную деталь.
 
ВСЕМ!
Последние эксперименты дали следующие результаты...
Подал на ИРку отдельное питание ( на всякий случай параллельно подключил стабилитрон 13 В), с 1 на 8 и с 4 на 6 перемычки... R и C подключены. Схема генерить не хочет на выв. 7 и 5 абсолютные нули...
Отцепляю Р и С на выв. 2 по постоянке 0,4 В, а должно быть по даташиту 2/3 Uпит. (Лог "1"). От этого вывода должна идти зарядка конденсатора. При подключении резистора на ногу 3 на выводе 2 0,1 В. В общем налицо неисправность ИРки по входу...
 
Назад
Сверху