• Добро пожаловать на компьютерный форум Tehnari.ru. Здесь разбираемся с проблемами ПК и ноутбуков: Windows, драйверы, «железо», сборка и апгрейд, софт и безопасность. Форум работает много лет, сейчас он переехал на новый движок, но старые темы и аккаунты мы постарались сохранить максимально аккуратно.

    Форум не связан с магазинами и сервисами – мы ничего не продаём и не даём «рекламу под видом совета». Отвечают обычные участники и модераторы, которые следят за порядком и качеством подсказок.

    Если вы у нас впервые, загляните на страницу о проекте, чтобы узнать больше. Чтобы создавать темы и писать сообщения, сначала зарегистрируйтесь, а затем войдите под своим логином.

    Не знаете, с чего начать? Создайте тему с описанием проблемы – подскажем и при необходимости перенесём её в подходящий раздел.
    Задать вопрос Новые сообщения Как правильно спросить
    Если пришли по ссылке со старого Tehnari.ru – вы на нужном месте, просто продолжайте обсуждение.

Как сделать усилитель на TDA2050?

а что нужно для пасивного тембрблока??
если имеете схемы, давайте мне, а я посмотрю по деталям и скажу что могу зделать...
 
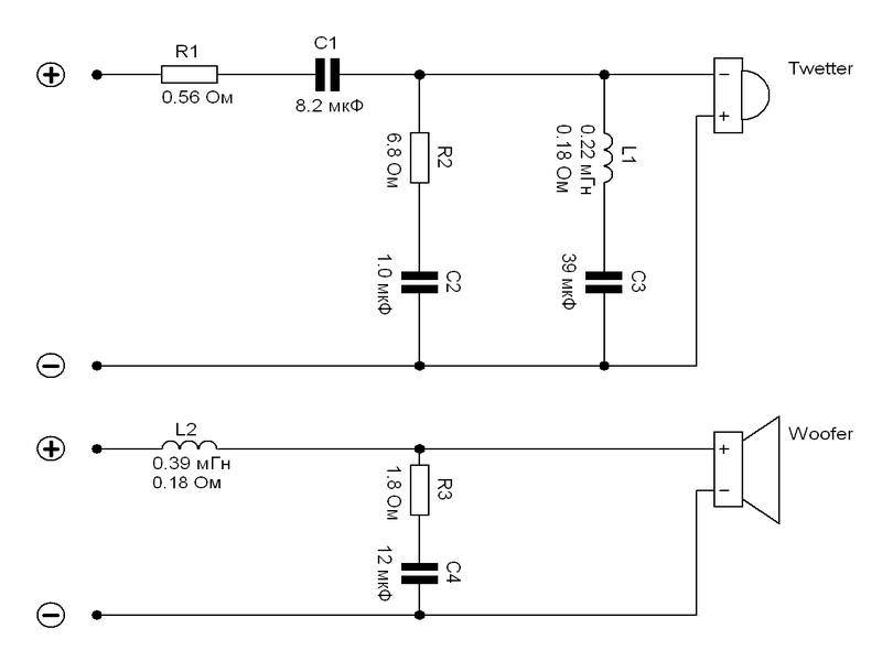
ето тембрблоки, а мне фильтр низких частот нужно для сабвуфера
 
ну вот ниже
 
у википедии я вообше ниче не понимаю...я там никаких схем не вижу
 
вот тебе схема RC фильтра я такой делал офигенный он всё нч пропускает а вч нет:tehnari_ru_288:
 

Вложения

  • shema_beyma_ph25_w6_b.gif
    shema_beyma_ph25_w6_b.gif
    28.6 KB · Просмотры: 21,044
ето две разные схемы, или одна??
и что она покключаэтся к выходу с усилителя??
и с чего можна взять катушки индуктывности?))
 
схема для саба нижняя, та что више это вч фильтр, он подключается на выходе усилка, катушку можно купить в магазе, и даже можно готовый фильтр взять уже под расчитанный динамик
 
а самому намотать катушку не льзя как то??
просто уже собраная схема готовая...
 
можно почему бы нет надо в нете покопаться поискать
 
помогите мне , ато я что то не могу ниче найти:tehnari_ru_121:
 
а от старых патифонов может катушка подойти??
 
незнаю невидел можно с калонок вытащить или купить
 
калонок нету, а в патифонах просто по несколько витков намотано на пласмасовом основании.......
а катушка серьезную роль играет??
 
ну вобщето да от неё зависит частота среза
 
понял....сейчас буду что то думать, искать.. спасибо вам))
 
а каких размеров ета катушка бывает????
 
Назад
Сверху