Вы используете устаревший браузер. Этот и другие сайты могут отображаться в нём некорректно. Вам необходимо обновить браузер или попробовать использовать другой.
ну для природы ето я уже ближе к лету подумаю:tehnari_ru_707:
так как сейчас снегу у нас выше крыши и мороз, не очень то и посидишь на природе...........
а вот о чем подумал....если на ТДА2050 собрать сабик, и использовать в паре с ТДА155Х, тогда лучше однополярное напряжение для 2050??
спасибо.....
конденсаторы наверно надо на большее напряжение. ?
как как для однополярного нужно до 35 В напряжение подавать....?
и те кондеры которыи без полярности надо пленочные или керамические??
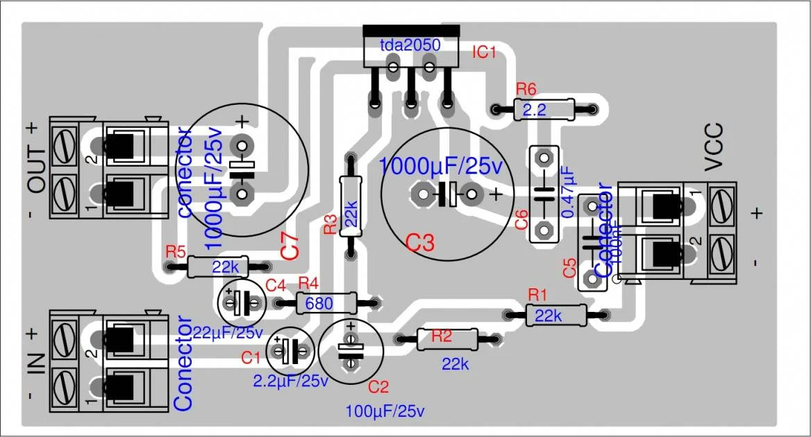
плата для ТДА2050 травиться....на ней зделал еще и место под выпрямитель и фильтр питания.... так как было жаль кусочек отрезать......
и вот еще надо ФНЧ собрать....есть только такая штука как К157УД2....
я знаю что по ней можно зделать, только никак не могу печатку под нее найти з однополярным питанием......
товарищи помогите с печаткой
На данном сайте используются файлы cookie, чтобы персонализировать контент и сохранить Ваш вход в систему, если Вы зарегистрируетесь.
Продолжая использовать этот сайт, Вы соглашаетесь на использование наших файлов cookie.