• Добро пожаловать на компьютерный форум Tehnari.ru. Здесь разбираемся с проблемами ПК и ноутбуков: Windows, драйверы, «железо», сборка и апгрейд, софт и безопасность. Форум работает много лет, сейчас он переехал на новый движок, но старые темы и аккаунты мы постарались сохранить максимально аккуратно.

    Форум не связан с магазинами и сервисами – мы ничего не продаём и не даём «рекламу под видом совета». Отвечают обычные участники и модераторы, которые следят за порядком и качеством подсказок.

    Если вы у нас впервые, загляните на страницу о проекте, чтобы узнать больше. Чтобы создавать темы и писать сообщения, сначала зарегистрируйтесь, а затем войдите под своим логином.

    Не знаете, с чего начать? Создайте тему с описанием проблемы – подскажем и при необходимости перенесём её в подходящий раздел.
    Задать вопрос Новые сообщения Как правильно спросить
    Если пришли по ссылке со старого Tehnari.ru – вы на нужном месте, просто продолжайте обсуждение.

Печатка для УНЧ

Не хотелось разводить склоку.
Господин Дубовитский, соизвольте объяснится - где Вы у меня видели или нашли плагиат?!
Если Вы чего-то не понимаете, не знаете - это не даёт Вам права огульно обвинять кого бы то ни было!
И, по крайней мере, я умею аккуратно и грамотно использовать чужой богатый опыт!
 
Пардон, не уточнил. В 105 посту, на предыдущей странице.

Во первых, Вы обращаетесь ко мне, критикуете мою монтажку, и суете не мою схему, и вообще не мой пост. Во вторых, посмотрите, я ни сколько ни автор 105 поста. Посты не в порядке хронологии расположены, но это не важно. Главное обгадить, бросить дерьмо на вентилятор.
 

Вложения

  • 1.png.webp
    1.png.webp
    102.2 KB · Просмотры: 134
Последнее редактирование:
то Mr.Fix

Вы так и не объяснили, в чем не выдерживают критики схема и монтажка?
А это Вы обязаны сделать.
 

Вложения

  • 1.png.webp
    1.png.webp
    39 KB · Просмотры: 78
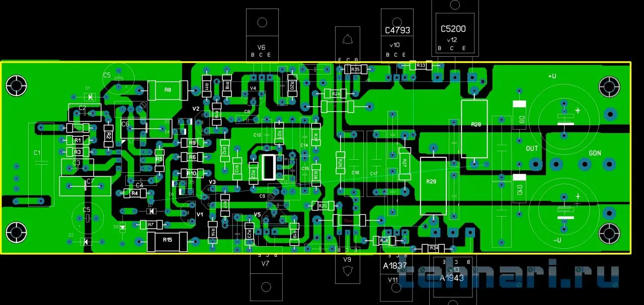
Вообщето печатка требует проработки. Мне она тоже не нравится
 
шины питания,земля.

И что тут не так? Дорожки минимальны, петель не образуют. Токи будут в пределах нормы. Силовые линии по выходу минимальны и через плату с деталями не проходят. И в чем же проблема?
 
КТ818КТ819 заменить на ТИП142ТИП147 . Тогда еще чет будет
 
И что тут не так? Дорожки минимальны, петель не образуют. Токи будут в пределах нормы. Силовые линии по выходу минимальны и через плату с деталями не проходят. И в чем же проблема?
не видите недостатков? Вот плата схожего уся по топологии. Сейчас бы я немного по иному сделал
 

Вложения

  • платка оды.webp
    платка оды.webp
    71.1 KB · Просмотры: 159
Чего сразу переключились, можно любые в принципе транзисторы, тут же составные по схеме Шеклаи, то к ус в сумме буде гораздо более 1000.
ТИП142 и ТИП147 это же транзисторы Дарлингтона, тут резко меняется режим, хотя и тут можно подстроить.
Так, продолжим про землю и питание, к ним были претензии, в чем так и не пояснили. Ток нагрузки идет мимо активных элементов, соотв наводки будут минимальны.
 

Вложения

  • 3.png.webp
    3.png.webp
    44 KB · Просмотры: 85
да убожество плата. надо перелопачивать.
 
не видите недостатков? Вот плата схожего уся по топологии. Сейчас бы я немного по иному сделал

Не вижу.
В чем плата эта плата лучше? Меньше шум? Меньше фон? Не думаю, кроме того ЛУТ будет плохо работать. И если надо экран, то использовать другую сторону платы двухстороннего текстолита. .
 
Вы так и не объяснили, в чем не выдерживают критики схема и монтажка?
Ошибочна сама стратегия выбора топологии платы, когда все элементы усилителя находятся внутри силового контура, остальное можно уже не комментировать.
По схеме вкратце: для чего нужна форсирующая цепь R4C1+R5? Применение С4 без резистора бессмысленно, отсутствие вольтдобавки тд и тп.
И неужели спектр представленный Вами в симуляторе ни о чём Вам не говорит? http://www.tehnari.ru/f114/t261502/index5.html#post2606536
Сравните, хотя бы для наглядности с тем, что работает в железе: http://www.tehnari.ru/f114/t257208/index7.html#post2542935
 
derba добрый день.будет ли работать в таком виде Q1-Q45551-5504
 
derba добрый день.будет ли работать в таком виде Q1-Q45551-5504
2n5551 будут, на 5504 у меня нет даташита, конкретно не могу сказать, какой ток?, напряжение КЭ, частота? структура? Хотя ВС546С предпочтительнее, у них больше Hfe и токи ближе к рабочим.
 

Вложения

  • 1.png.webp
    1.png.webp
    33.2 KB · Просмотры: 66
Последнее редактирование:
Даташит

2n5551 будут, на 5504 у меня нет даташита, конкретно не могу сказать, какой ток?, напряжение КЭ, частота? структура? Хотя ВС546С предпочтительнее, у них больше Hfe и токи ближе к рабочим.

Держите. Даташит
 

Вложения

Назад
Сверху