Смотрите видео ниже, чтобы узнать, как установить наш сайт в качестве веб-приложения на домашнем экране.
Примечание: Эта возможность может быть недоступна в некоторых браузерах.
вообще не понимаю почему на заводских трансах так мало намотано проволоки??? а питают они телики.. ЭЛТ... мониторы...а тут такая толщина.....
склеил 12 жил толщиной 0,7мм,Потому что там мощность в 3-4 раза меньше, и эта мощность идет по высокому напряжению, то есть токи там малые.
4+4 это получается мотать 4 витка 4-0-4? или 8?Сколько выдала прога расчетов, столько и мотай
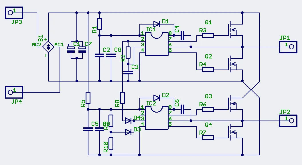
Где-то так:Подскажите как сделать мост из этой микросхемы
а у меня 12 жил склеены тогда 4 витка на всём кольце потом соединяю половину начала с половиной конца и это средняя точка так?
20в это для двух tda2050, есть ещё вопрос про обычный транс не импульсный тс-180 или подобный, там можно также мотать сразу всеми жилами, а потом соединять начало с концом, или есть какие различия?Да, так.
Для чего обмотка на 20В?
мороки много.... потом чуть что - перемотка, тем более у меня ещё и третья обмотка будетОтлично намотал.
А сколько люди писали, что сначала лучше мотать вторичку, а потом первичку.
а чем удобнее то? ты представь что намотал сверху первичку, а потом у тебя напряжение не такое какое надо и всё... нужно сматывать первичку добираться до вторички долго и муторно, а тут её и трогать не нужно, как по мне так намного удобнее сначла первичку - потом все остальные обмоткиДело хозяйское.
Но мне удобнее наоборот.
-вот намотал первичку правильно?
4 витка как я понял будет на соединении средней точки....
-соединить начало и конец как на фото?