Смотрите видео ниже, чтобы узнать, как установить наш сайт в качестве веб-приложения на домашнем экране.
Примечание: Эта возможность может быть недоступна в некоторых браузерах.
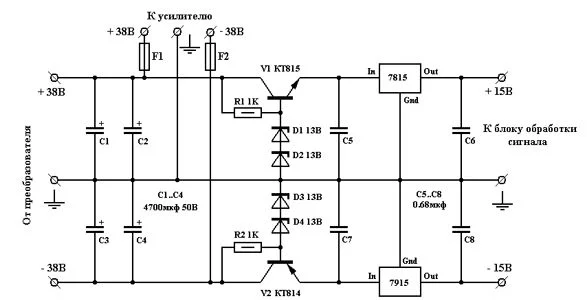
Можно ли подключить преобразователь для ФНЧ к +/-45В??http://www.tehnari.ru/f114/t58657/
Люди???:tehnari_ru_837:
По поводу преобразователя из #63:собрал подключил, работает...
Спаял Ланзар пока с одной парой выходников, для проверки, трансформатор включил через лампу накаливание на 60Вт, горит она в половину, хотя, как прочитал, должна погаснуть, при правильной сборке. Ток покоя 0,45В(постоянки), на выходе 6,3В(постоянки) на стабилитронах - 7В(постоянки)... Если крутить подстроечник ток покоя не меняется. Вообще его в какую сторону надо полность выкрутить?? И из-за чего может не запускаться?
Нашел причину незапуска, в печатке было не правильно показана установка VT5 и VT6, их нужно было развернуть на 180 градусов. Когда перепоял запустил лампа загорелась и погасла, все как надо, но 50 герцовый звук не исчез, могли ли погореть остальные транзисторы? Реально ли их проверить мультиметром?
из-за пробитого 2SC4793 может фон быть и не работать, т. е. сигнал подключаю динамик не играетФон может быть от того что нет контакта где то с общим проводом, проверяй пайку