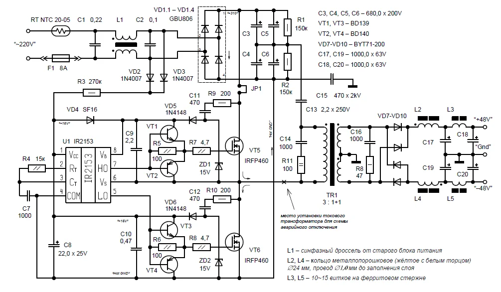
Провод плохой значит?Межвитковое замыкание, скорей всего из-за нарушенной изоляции(лака).
Не судьба медью мотать
А почему завоткая первичка аж на 200 витков больше??
Смотрите видео ниже, чтобы узнать, как установить наш сайт в качестве веб-приложения на домашнем экране.
Примечание: Эта возможность может быть недоступна в некоторых браузерах.
Добро пожаловать на компьютерный форум Tehnari.ru. Здесь разбираемся с проблемами ПК и ноутбуков: Windows, драйверы, «железо», сборка и апгрейд, софт и безопасность. Форум работает много лет, сейчас он переехал на новый движок, но старые темы и аккаунты мы постарались сохранить максимально аккуратно.
Форум не связан с магазинами и сервисами – мы ничего не продаём и не даём «рекламу под видом совета». Отвечают обычные участники и модераторы, которые следят за порядком и качеством подсказок.
Если вы у нас впервые, загляните на страницу о проекте, чтобы узнать больше. Чтобы создавать темы и писать сообщения, сначала зарегистрируйтесь, а затем войдите под своим логином.
Провод плохой значит?Межвитковое замыкание, скорей всего из-за нарушенной изоляции(лака).
Провод плохой значит?
Не судьба медью мотать
А почему завоткая первичка аж на 200 витков больше??
Нет, я его первый перемотал..Да этот транс, похоже, мотаный-перемотанный
Вообще планирую данный усилитель в авто использовать(покрайней мере что соберу первый). Есть ли такие блоки, чтобы его в авто подцепить потом можно было??
И вопрос возник: "Какой БП лучше для УНЧ импульсный или на сетевом трансформаторе?"
Да........................Ребра с обоих сторон в счет брать?