• Добро пожаловать на компьютерный форум Tehnari.ru. Здесь разбираемся с проблемами ПК и ноутбуков: Windows, драйверы, «железо», сборка и апгрейд, софт и безопасность. Форум работает много лет, сейчас он переехал на новый движок, но старые темы и аккаунты мы постарались сохранить максимально аккуратно.

    Форум не связан с магазинами и сервисами – мы ничего не продаём и не даём «рекламу под видом совета». Отвечают обычные участники и модераторы, которые следят за порядком и качеством подсказок.

    Если вы у нас впервые, загляните на страницу о форуме и правила – там коротко описано, как задать вопрос так, чтобы быстро получить ответ. Чтобы создавать темы и писать сообщения, сначала зарегистрируйтесь, а затем войдите под своим логином.

    Не знаете, с чего начать? Создайте тему с описанием проблемы – подскажем и при необходимости перенесём её в подходящий раздел.
    Задать вопрос Новые сообщения Как правильно спросить
    Если пришли по старой ссылке со старого Tehnari.ru – вы на нужном месте, просто продолжайте обсуждение.

TDA 7377

Как правильно согласовать динамики 10гд-34 и 3гдш по чувствительности?
 
Ты их развел на свои УНЧ, Регуляторами громкости кон-о.
 
Если даже делать биампинг, то всё равно делать кроссоверы, только стоять они уже будут на входах УНЧ...
 
Стесняюсь спросить, а не резисторам ли надо
согласовать динамики ... по чувствительности?
?
Ну или
Регуляторами громкости
Вообще-то термин "кроссовер" для применения в электронике, оначает
 

Вложения

  • кроссовер.png.webp
    кроссовер.png.webp
    63.9 KB · Просмотры: 172
А как рассчитать номинал резистора, чтобы уменьшить чувствительности 3гдш
 
Я про УНЧ. а не АС. Если с одного УНЧ и на общ. АС, то последовательно динамику резистор 10-15 Ом. Ну а если СЧ/ВЧ через отдельный УНЧ, то поставь подстроечник на вход этого УНЧ. Выставь на динамике 3 Вт по мах. выходе на НЧ.
 
А какого номинала искать подстроечный резистор?
 
Подойдет все до 50 кОм.
 
Всё спасибо большое.
 
Возник вопрос тда7377 питается от напряжения 18 вольт (Макс.), есть трансформатор от электрофона ария 5303, он выдает после выпрямления 32 вольта хочу записать усилитель на тда7377, как понизить напряжение до 18 вольт, дайте простую схему.
 
Возник вопрос тда7377 питается от напряжения 18 вольт (Макс.), есть трансформатор от электрофона ария 5303, он выдает после выпрямления 32 вольта хочу записать усилитель на тда7377, как понизить напряжение до 18 вольт, дайте простую схему.
Ты не на ИСТИННОМ пути-ИБО 18ВОЛЬТ это МАКС даже если по ГОСТУ сеть будет гулять +-10проц то это 18+1.8в =19,8 П*ЗДЕЦ твоей микре, да и дело тут ВОВСЕ не в ВОЛЬТАХ А при подборе ТРАНЦА ЕЩЁ ОЧЧЧЧЧЕНЬ ВАЖНЫ АМПЕРЫ транец надовыбирать для таких МСХ на 10-11 ВОЛЬТ 5АМПЕР- у тебя пупок развяжется покупать -ДОРОГО! Как выход -ИИП! Но вряд ли ты соберёшь- поэтому ДЕЛО ТРУБА!
 
вряд ли ты соберёшь- поэтому ДЕЛО ТРУБА!
Ну, не надо так мрачно. Ещё не всё потеряно.
Да и не обязательно аж 5 Ампер иметь. Если нет необходимости эксплуатировать микросхему на предельных режимах, то можно обойтись простым увеличением ёмкости сглаживающего конденсатора в блоке питания.

-----------------------------------------------------------------------------------------------------------------------------------------------
выдает после выпрямления 32 вольта
В силовом трансформаторе надо обмотки 4 - 5 и 4" - 5" включить не последовательно, как на схеме, а параллельно - согласовано. Тогда получится после выпрямления 16 Вольт, а отдаваемый трансформатором ток увеличится в 2 (два) раза.
 
Последнее редактирование:
16+1.6=17.6 это при 10%!
простым увеличением ёмкости сглаживающего конденсатора в блоке питания.
ЕЩЁ маленько приподнимем!ТАКОЙ УСИЛИТЕЛЬ ВОСПРОИЗВЕДЁТ ТОЛЬКО МУЗЫКУ БАХА!ТЕ БУДЕТ БАДАБУМ!
ТРУБА!
 
ДА ЧЁ мучиться в магазинах класса АШАН продают китаёзные усилители"АШАНУСИЛИТЕЛЬ" около 10 российских деревянных рублей не знаю сколько это в батькобаксах пойди купи и не мучайся!
 
пойди купи и не мучайся!
Так в том то весь и кайф, чтобы помучиться! Кайф то весь в этом! А если типа " пойди и купи " то это нужно на другой форум. Тут нужен форум типа " пойди и купи " ! Найти транс на 12 вольт под нужный ток не сложно, и стоит он не дорого.
 
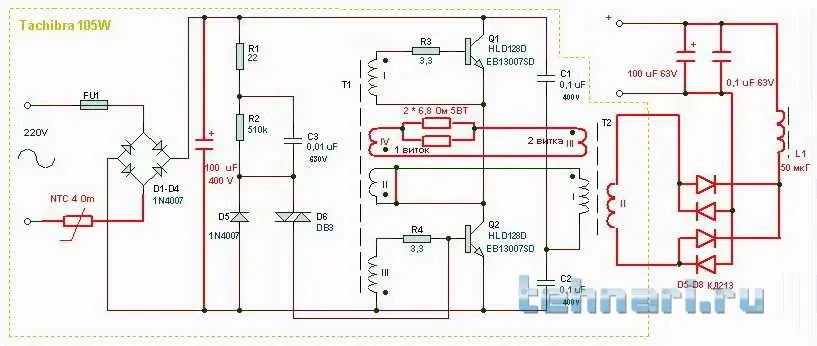
Можно применить с небольшими переделками электронный трансформатор для галогенок
 

Вложения

  • eltr04-03.webp
    eltr04-03.webp
    27.4 KB · Просмотры: 257
Найти транс на 12 вольт под нужный ток не сложно, и стоит он не дорого.
Тока щас из "ВЕГИ " пришол ради интереса посмотрел -бублик 24 вольта 200вт-4995 путинбаксов!
 
Можно применить с небольшими переделками электронный трансформатор для галогенок
НЕ АЙС для динамических нагрузок-АШАНУСИЛИТЕЛЬ БУДЕТ ЗВУЧАТЬ ЛУЧШЕ!
 
Назад
Сверху