- Регистрация
- 31 Окт 2014
- Сообщения
- 131
- Реакции
- 3
- Баллы
- 0
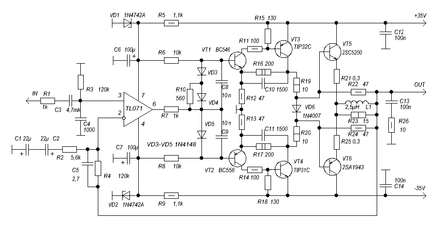
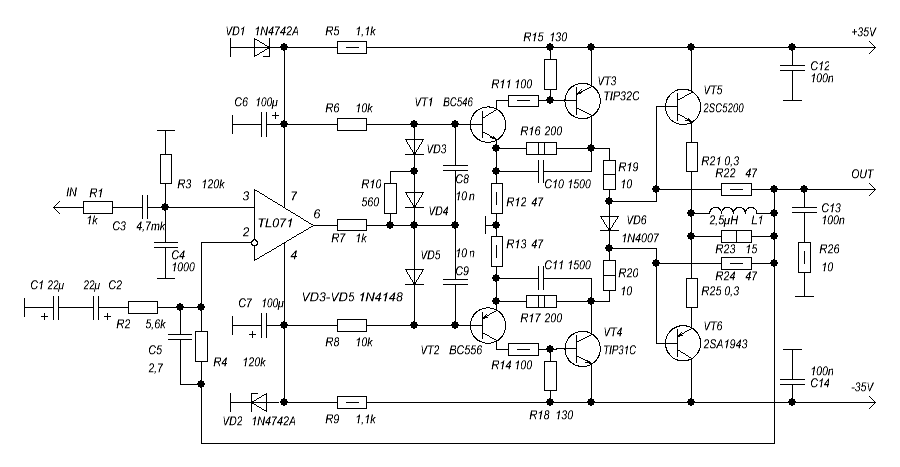
И правильно делают. На 518 ОУ очень сильно нагревается. Я в своё время даже ставил на ОУ радиатор.)
В статье Агеев пишет как нищебродски на то время сделать усь на 5-ти активных детальках и естественно они будут греться поскольку с этого ОУ выжимается всё что только возможно при помощи подсадки его на наркоманскую иглу плавающего питания и к тому макс по паспорту.
Кто делал , скажите даёт он честные 60 ватт ?

