• Добро пожаловать на компьютерный форум Tehnari.ru. Здесь разбираемся с проблемами ПК и ноутбуков: Windows, драйверы, «железо», сборка и апгрейд, софт и безопасность. Форум работает много лет, сейчас он переехал на новый движок, но старые темы и аккаунты мы постарались сохранить максимально аккуратно.

    Форум не связан с магазинами и сервисами – мы ничего не продаём и не даём «рекламу под видом совета». Отвечают обычные участники и модераторы, которые следят за порядком и качеством подсказок.

    Если вы у нас впервые, загляните на страницу о форуме и правила – там коротко описано, как задать вопрос так, чтобы быстро получить ответ. Чтобы создавать темы и писать сообщения, сначала зарегистрируйтесь, а затем войдите под своим логином.

    Не знаете, с чего начать? Создайте тему с описанием проблемы – подскажем и при необходимости перенесём её в подходящий раздел.
    Задать вопрос Новые сообщения Как правильно спросить
    Если пришли по старой ссылке со старого Tehnari.ru – вы на нужном месте, просто продолжайте обсуждение.

Усилитель Агеева

  • Автор темы Автор темы Sony
  • Дата начала Дата начала
Ценой. Если серьёзно - параметрами, ставьте NE5534.
 
Балансировки скорее всего не потребуется. Можете показать схему, по которой конкретно делаете усилитель?
 
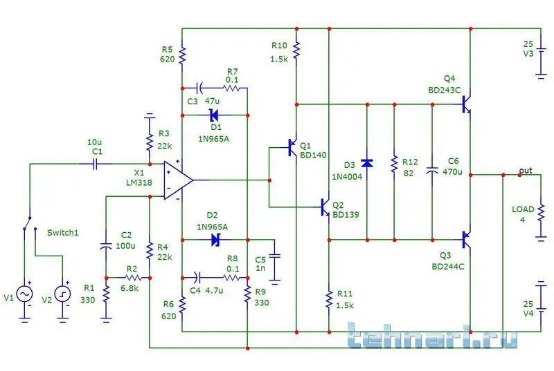
Нас тут не заругают сейчас? Вот схема. http://www.tehnari.ru/f170/t98608/ отсюда, из 8 поста. Там же плата. Думаю, лучше там и обсудить все тонкости, дабы не сердились на нас:fellow:
 

Вложения

  • bragin_28_06_10_fix.webp
    bragin_28_06_10_fix.webp
    32 KB · Просмотры: 1,214
ребята я не собирал Брагина и Авгеева. но схема мне очень нравиться.просьба к топик стартеру добавить файлы печатных плат в первый пост.Или кому не сложно составьте архив.
 
ребята я не собирал Брагина и Авгеева. но схема мне очень нравиться.просьба к топик стартеру добавить файлы печатных плат в первый пост.Или кому не сложно составьте архив.

Вот, пожалуйста.
 

Вложения

я не собирал Брагина и Авгеева. но схема мне очень нравиться
Какая схема очень нравится? Агеева или Брагина? Если Агеева, то не советую тебе её собирать. Схема то простая, но очень уж большой КНИ%. А если очень нравится усилитель Брагина, то здесь я за.
 
я про Брагина
 
Собрал т.к. заводскую печатку нашёл давно на свалке чтоб не пропадала пришлось набить деталями . ОУ lm318 , КР574уд1А купил , но не стал ставить , импорт как-то надёжнее . R7 поставил 2.4К
Питание +-30 На выходе 0.5 V , но при прогреве выходных транзюков уходит на 0 и далее в минус .
Транзюки КТ818-19 не на радиаторе и выходные ощутимо греются . Лампа вспыхивает и далее светится - прикидочно предположу может ток покоя 0.5 ампера .
Какую то ножку ОУ надо на землю как в К174УД1 ?
но включать реально страшно ,хотя пока надо решать что то с выходными чтоб можно было на миуту включить ;поскольку покупать прийёдтся или совок в металле или полевики .
 

Вложения

  • 7281694.webp
    7281694.webp
    23.4 KB · Просмотры: 2,351
  • DSCF7636.webp
    DSCF7636.webp
    75.4 KB · Просмотры: 413
прикидочно предположу может ток покоя 0.5 ампера
А измерить точно религия не позволяет ? :tehnari_ru_203:
Транзюки КТ818-19 не на радиаторе и выходные ощутимо греются .
И почему не на радиаторе ? Нет в наличии куска металла ?
хотя пока надо решать что то с выходными чтоб можно было на миуту включить
На первоисточник посмотреть - не судьба ?
 

Вложения

  • AGEEV.webp
    AGEEV.webp
    152.4 KB · Просмотры: 796
А измерить точно религия не позволяет ? :tehnari_ru_203:
тут на форуме меряли включая прибор в разрыв цеми , к такому экстриму пока не готов , может напишут как считать по падению на резиторах


И почему не на радиаторе ? Нет в наличии куска металла ?
металл есть , пока решаю как электрически изолировать транзисторы от радиатора чтоб они не замкнулись через алюминий радиатора

На первоисточник посмотреть - не судьба ?
первоисточник смотрен , но он не аксиома поскольку на форуме есть как разводки лучше так и идеи реализации лучше так и свежие идеи изменения схемотехники .
Транзисторы стоят тренировочные , слабые чтобы понять что в принципе схема работает . Если проявится стабильность в работе , то буду ставить в металле

Как убирать постоянку на выходе - балансировкой ОУ ?
 

Вложения

  • f35.webp
    f35.webp
    6.4 KB · Просмотры: 123
Назад
Сверху