• Добро пожаловать на компьютерный форум Tehnari.ru. Здесь разбираемся с проблемами ПК и ноутбуков: Windows, драйверы, «железо», сборка и апгрейд, софт и безопасность. Форум работает много лет, сейчас он переехал на новый движок, но старые темы и аккаунты мы постарались сохранить максимально аккуратно.

    Форум не связан с магазинами и сервисами – мы ничего не продаём и не даём «рекламу под видом совета». Отвечают обычные участники и модераторы, которые следят за порядком и качеством подсказок.

    Если вы у нас впервые, загляните на страницу о форуме и правила – там коротко описано, как задать вопрос так, чтобы быстро получить ответ. Чтобы создавать темы и писать сообщения, сначала зарегистрируйтесь, а затем войдите под своим логином.

    Не знаете, с чего начать? Создайте тему с описанием проблемы – подскажем и при необходимости перенесём её в подходящий раздел.
    Задать вопрос Новые сообщения Как правильно спросить
    Если пришли по старой ссылке со старого Tehnari.ru – вы на нужном месте, просто продолжайте обсуждение.

Усилитель Агеева

  • Автор темы Автор темы Sony
  • Дата начала Дата начала
при небольшом усложнении параллельника он имеет потрясающий звук .Усь Гумели прост тоже,но все же он менее стабилен Раскачка оу по плечам питания все же немного ущербна
 
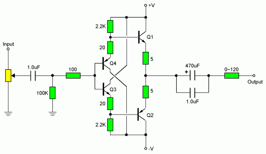
Я за Вас нашел (только ушной вариант, но принцип тот же). Вот он во всей красе.

PDiamond-01.gif
 
Я за Вас нашел (только ушной вариант, но принцип тот же). Вот он во всей красе.

Посмотреть вложение 129638
Это не диамант буфер.Это обычный параллельник .У алмазного колектора первых транзисторов заведены на эмиттерные резисторы выходных транзисторов . А нагрузкой эмиттеров первой пары служат источники тока или токовые зеркала.У Марка Левинсона еще введена следящая связь по питанию
 
Однако через поиск "diamond buffer" вылазят в одни параллельники в различных вариациях.

Нашел
F4-1.webp
 
Красивое название ,вот и вылазят.
Вот и с плавающим питанием нарыл !
А я проще обозвал :параллельник с шунтом Акулиничеав/Алисона
 
при небольшом усложнении параллельника он имеет потрясающий звук
Имеется в виду устранение диодного коммутатора, и введение ПОС, в ввиде двух кондёров? Ну я согласен. Звучит он хорошо на 8 ом. Пробовал на 4 ом при + - 30 в питания . Хрипит. Здесь либо питание уменьшать, либо приделывать ещё один выходной каскад в В классе. Тоже пробовал. А что у Гумеля не стабильно работает? Это из Радио 1985 г ? Здесь согласен. Этот усилитель не удачный. А вот из Радио 1989 г, то здесь всё в полном порядке. Отлично играет.
 
Имеется в виду устранение диодного коммутатора, и введение ПОС, в ввиде двух кондёров? Ну я согласен. Звучит он хорошо на 8 ом. Пробовал на 4 ом при + - 30 в питания . Хрипит. Здесь либо питание уменьшать, либо приделывать ещё один выходной каскад в В классе. Тоже пробовал. А что у Гумеля не стабильно работает? Это из Радио 1985 г ? Здесь согласен. Этот усилитель не удачный. А вот из Радио 1989 г, то здесь всё в полном порядке. Отлично играет.
Нет , имеется ввиду введение источников тока и шунта токового,выходные транзисторы меняются на дарлингтоны дискретные . В стандартной схеме можно и конденсатор 1мк вместо коммутатора ввести. но опять же дарлингтоны нужны.
Я предпочитаю шунт
 

Вложения

  • VK с шунтом  Акулиничева хобби.webp
    VK с шунтом Акулиничева хобби.webp
    306.8 KB · Просмотры: 1,331
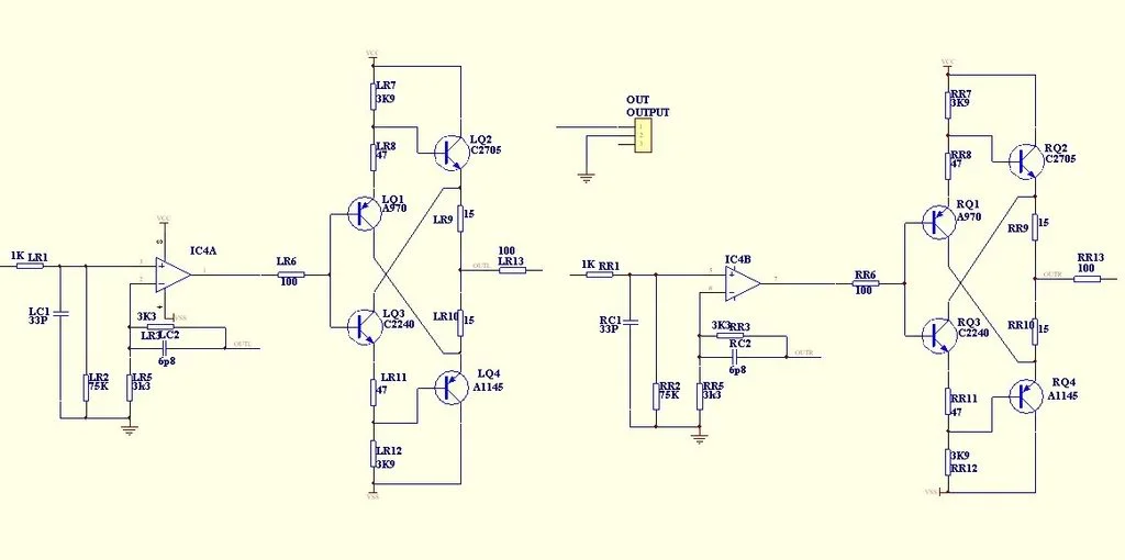
Ну ладно, парни вы отлично разбираетесь в схемах, на практике не один усилитель собрали... Скажите, почему тогда сильные искажения при прослушивании этого уся, вот схема:

http://www.tehnari.ru/attachments/f114/76273d1335197720-aaaaa.jpg

Блин выносит мозг, то, что изменение номинала эмиттерного резистора, в большую, хоть в меньшую сторону толку не даёт tehno038

918 и 919 заменил на 998 и 877 :)
 
Да вот. Но я её предпочитаю с некоторыми заменами для телефонников или для СЧ/ВЧ полосы в двухполосниках

Что-то я совсем запутался. Вроде шло обсуждение "Агеев против Гумели", а эта схема из какой оперы? И к какому усилку из вышеперечисленных имеет отношение?
 
И к какому усилку из вышеперечисленных имеет отношение?
Смотри на схему. Кто-то просто повторяет старые, древние схемы, а кто-то их развивает дальше (Васильев например). Что тут плохого?
 
Ну ладно, парни вы отлично разбираетесь в схемах, на практике не один усилитель собрали... Скажите, почему тогда сильные искажения при прослушивании этого уся, вот схема:

http://www.tehnari.ru/attachments/f114/76273d1335197720-aaaaa.jpg

Блин выносит мозг, то, что изменение номинала эмиттерного резистора, в большую, хоть в меньшую сторону толку не даёт tehno038

918 и 919 заменил на 998 и 877 :)
Так усилитель Дорофеева работает в режиме В и требует инструментальной настройки .то есть по приборам его отстраивать надо.Это для опытных усь.Тут ВК с усилением .
 
Что-то я совсем запутался. Вроде шло обсуждение "Агеев против Гумели", а эта схема из какой оперы? И к какому усилку из вышеперечисленных имеет отношение?
это и есть параллельный усилитель. только с источниками тока вместо резистивной нагрузки .Вместо диоднорезистивного коммутатора или плавающего источника питания или батарейки шунт стоит .
 
Это для опытных усь.
Да я как бэ не новичок, просто осциллограф в нерабочем состоянии. :tehnari_ru_942:.

Увеличить ток покоя выходных транзисторов можно только изменением номинала R8 по предложенной мной схеме? Разумеется на 918-919 работает отлично, а вот на импортных совсем плоховато...
 
Да я как бэ не новичок, просто осциллограф в нерабочем состоянии. :tehnari_ru_942:.

Увеличить ток покоя выходных транзисторов можно только изменением номинала R8 по предложенной мной схеме? Разумеется на 918-919 работает отлично, а вот на импортных совсем плоховато...
Коррекцию меняйте. Вы же применили транзисторы с иными частотными свойствами,значит и корректирующие цепи меняйте. усиление ВК не трогайте.
 
Что бы не появились мысли "о пустом" выложу фото в "долгом ящике" на "стенде"...

IMG_20130401_015542.webp

Стендом называю потому, что радиатор хороший...
 
Назад
Сверху