• Добро пожаловать на компьютерный форум Tehnari.ru. Здесь разбираемся с проблемами ПК и ноутбуков: Windows, драйверы, «железо», сборка и апгрейд, софт и безопасность. Форум работает много лет, сейчас он переехал на новый движок, но старые темы и аккаунты мы постарались сохранить максимально аккуратно.

    Форум не связан с магазинами и сервисами – мы ничего не продаём и не даём «рекламу под видом совета». Отвечают обычные участники и модераторы, которые следят за порядком и качеством подсказок.

    Если вы у нас впервые, загляните на страницу о форуме и правила – там коротко описано, как задать вопрос так, чтобы быстро получить ответ. Чтобы создавать темы и писать сообщения, сначала зарегистрируйтесь, а затем войдите под своим логином.

    Не знаете, с чего начать? Создайте тему с описанием проблемы – подскажем и при необходимости перенесём её в подходящий раздел.
    Задать вопрос Новые сообщения Как правильно спросить
    Если пришли по старой ссылке со старого Tehnari.ru – вы на нужном месте, просто продолжайте обсуждение.

Усилитель для наушников

или вот такой вариант
 

Вложения

  • opamp-mosfet-headphone-amp-myelectrons.com_.webp
    opamp-mosfet-headphone-amp-myelectrons.com_.webp
    64 KB · Просмотры: 1,393
Сказать честно,не очень по душе. Александра чем не устроили схемы? Опер в той,которую я дал выше,любой по вкусу одинарный (сверить выводы на всякий случай надо конечно) А почему кстати такой негатив у однополярке,чувствую влияние вражеских журналов присутствует. Вот проверенный вариант с профильного форума. Дело в том,что лажовая конструкция может убить на корню преимущества двухполярки..
 

Вложения

  • ушник Немо схема.GIF
    ушник Немо схема.GIF
    8 KB · Просмотры: 870
  • Uxi nem0.zip
    Uxi nem0.zip
    52 KB · Просмотры: 42
Сказать честно,не очень по душе. Александра чем не устроили схемы? Опер в той,которую я дал выше,любой по вкусу одинарный (сверить выводы на всякий случай надо конечно) А почему кстати такой негатив у однополярке,чувствую влияние вражеских журналов присутствует. Вот проверенный вариант с профильного форума. Дело в том,что лажовая конструкция может убить на корню преимущества двухполярки..

Не то что бы негатив, просто читал где то, что конденсатор на выходе ни есть гуд. и лучше сделать на 2х полярном,что бы избавиться от него. И это не только мое мнение
 
Мужики, мне кажется тут аналогия с нашим Яриком, куча писанины, теорий, а практики - нет. :) ИМХО
 
Согласен, это видимо очередная тема когда будет страниц 20 исписано, а в итоге ТС так и не соберется сделать или пропадет)
 
Последнее редактирование:
Однополярка.двухполярка.какая разница. Ну конденсатор стоит ? И что? Bведите двухкомпонентную оос и нет проблемы. Наушники какие это важнее.
 
Буду собирать на тда2003, там столько пп какую выбрать? Focus 016 хотелось бы твою,но я так понял у тебя её нет в формате lay
 
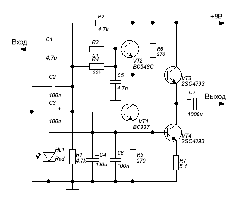
Вот эта схема правильная?
 

Вложения

  • Безымянныйщ.webp
    Безымянныйщ.webp
    74.6 KB · Просмотры: 211
Последнее редактирование:
Тема усилителя тут Усилитель для наушников на TDA 2003. "А" класс печатка где то там же была. Минимум деталей и все доступные. А запаса громкости более чем достаточно
В теме полно печаток, выбирай какая нравится. Я бы выбрал такую
 

Вложения

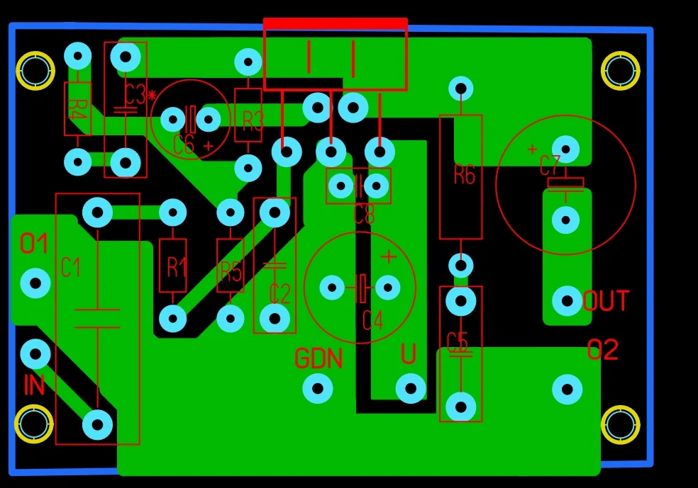
только на пп выше детали не все подписанны
 



Вот в это архиве она вообще не открывается!!
 
Конденсатор С1 и с3
 

Вложения

  • плата2.webp
    плата2.webp
    77.4 KB · Просмотры: 650
Схемку я видел, просто думал не по ней собирали
 
Назад
Сверху