• Добро пожаловать на компьютерный форум Tehnari.ru. Здесь разбираемся с проблемами ПК и ноутбуков: Windows, драйверы, «железо», сборка и апгрейд, софт и безопасность. Форум работает много лет, сейчас он переехал на новый движок, но старые темы и аккаунты мы постарались сохранить максимально аккуратно.

    Форум не связан с магазинами и сервисами – мы ничего не продаём и не даём «рекламу под видом совета». Отвечают обычные участники и модераторы, которые следят за порядком и качеством подсказок.

    Если вы у нас впервые, загляните на страницу о форуме и правила – там коротко описано, как задать вопрос так, чтобы быстро получить ответ. Чтобы создавать темы и писать сообщения, сначала зарегистрируйтесь, а затем войдите под своим логином.

    Не знаете, с чего начать? Создайте тему с описанием проблемы – подскажем и при необходимости перенесём её в подходящий раздел.
    Задать вопрос Новые сообщения Как правильно спросить
    Если пришли по старой ссылке со старого Tehnari.ru – вы на нужном месте, просто продолжайте обсуждение.

Усилитель с глубокой 100% ООС

  • Автор темы Автор темы MCA64
  • Дата начала Дата начала
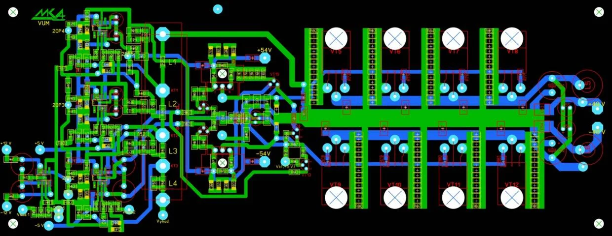
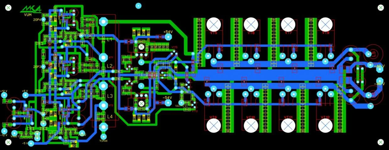
Дальше в sprint layout 5 , буду разрабатывать платы ВУМ и стабилизаторов БП. Усилитель будет выполнен в одном корпусе Двойное МОНО и будет иметь раздельное питание (свои стабилизаторы -/+5В, -/+12В, -/+25В, -/+42В, -/+57В на свой канал). В дальнейшем выложу платы стабов и плат ВУМ.
 
Последнее редактирование:
Разработанные в sprint layout 6 платы для усилителя с гиперглубокой ООС, их ещё я не заказывал, это какие они будут.
 

Вложения

  • 002 Вх ИТУН,   ПУС..webp
    002 Вх ИТУН, ПУС..webp
    83.3 KB · Просмотры: 192
  • 0021 Вх ИТУН,   ПУС..webp
    0021 Вх ИТУН, ПУС..webp
    119.7 KB · Просмотры: 146
  • 003 ВУМ.webp
    003 ВУМ.webp
    39.2 KB · Просмотры: 192
  • 0031 ВУМ..webp
    0031 ВУМ..webp
    31 KB · Просмотры: 130
  • 001 стабилизаторы БП..webp
    001 стабилизаторы БП..webp
    30.9 KB · Просмотры: 210
  • 0011 стабилизаторы БП.webp
    0011 стабилизаторы БП.webp
    39.7 KB · Просмотры: 178
На платах сегодня и вчера кое-что переделал, под ОУ AD8055, AD8065 установил по ошибке разводку корпуса - soic-8w, переделал на корпус - soic-8, также переделал продолговатые отверстия на круглые отверстия диаметром 1,1 и 2,2мм под катушки L1 - L3 плата Вх ИТУН, ПУС. L1 - L4 платы ВУМ.
 
А есть ли где то замеры этого усилителя под нагрузкой?
 
Замеров этого усилителя не проводил, потому что он ещё не собран, это к Литаврину.
 
Переделанные платы.
 

Вложения

  • 122ВУМ.webp
    122ВУМ.webp
    44.1 KB · Просмотры: 74
  • 123мпюю.webp
    123мпюю.webp
    53.4 KB · Просмотры: 78
  • ИТУН 02..webp
    ИТУН 02..webp
    113.7 KB · Просмотры: 65
Стаб - БП.
 

Вложения

  • 000с.webp
    000с.webp
    47.7 KB · Просмотры: 207
  • 111с.webp
    111с.webp
    51.7 KB · Просмотры: 198
Переделал платы ВУМ.
 

Вложения

  • 01в.webp
    01в.webp
    96.7 KB · Просмотры: 147
  • 02в.webp
    02в.webp
    97.5 KB · Просмотры: 209
  • 011вум.webp
    011вум.webp
    61.3 KB · Просмотры: 143
  • 012вум.webp
    012вум.webp
    73.6 KB · Просмотры: 153
Платы для усилителя.
 

Вложения

  • 003.webp
    003.webp
    52.1 KB · Просмотры: 273
  • 004.webp
    004.webp
    51.1 KB · Просмотры: 272
  • 005.webp
    005.webp
    45.3 KB · Просмотры: 243
Красотища, однако:tehnari_ru_563:
 
Платы ещё не настроены по напряжениям и токам, на плате вх - ИТУН пока ещё не впаял полевые транзисторы КП307Г (VT1, VT4, VT5) буду ещё их отбирать по параметрам.
 

Вложения

  • 001.webp
    001.webp
    50.5 KB · Просмотры: 247
  • 003.webp
    003.webp
    57.2 KB · Просмотры: 212
  • 005.webp
    005.webp
    57.8 KB · Просмотры: 222
  • 007.webp
    007.webp
    69.3 KB · Просмотры: 187
  • 008.webp
    008.webp
    55.1 KB · Просмотры: 221
  • 012.webp
    012.webp
    63 KB · Просмотры: 159
  • 013.webp
    013.webp
    47.5 KB · Просмотры: 180
Для каждого канала ВУМ радиаторы будут соединятся алюминиевой пластиной толщиной 3...5мм, по три радиатора последовательно.
 

Вложения

  • 002.webp
    002.webp
    64.3 KB · Просмотры: 217
  • 003.webp
    003.webp
    40 KB · Просмотры: 153
Впечатляюще все начинает выглядеть. Главное что бы все заработало потом)
 
Работать без сомнений будет, так как каждая деталь проверена и отобрана по своим параметрам, с настройкой немного придётся повозится. Вообщето даже настройка тут попроще чем в других усилителях.
 
18000см2 - не многовато?
 
Немного многовато, страшного в этом нет, к тому же три радиатора у меня были, три купил. IRF640, IRF9640 купил по 25 шт по 50р. специально для отбора по характеристикам.
 

Вложения

  • 001.webp
    001.webp
    31.4 KB · Просмотры: 198
  • 002.webp
    002.webp
    35.2 KB · Просмотры: 181
Примерно такое расположение плат будет в корпусе, у передней стенки где на платах стабилизаторов БП диодные мосты выпрямителей, будут два силовых трансформатора.
 

Вложения

  • 017.webp
    017.webp
    57.3 KB · Просмотры: 122
  • 019.webp
    019.webp
    69 KB · Просмотры: 137
Последнее редактирование:
Последнее редактирование:
Это тоже всё к усилителю. Регулятор громкости пока будет как у А.Литаврина, потом в дальнейшем посмотрю, может быть будет Никитинский с ДУ от antecom. У транзисторов 2П307Г разброс небольшой.
 

Вложения

  • 013.webp
    013.webp
    36.4 KB · Просмотры: 183
  • 011.webp
    011.webp
    22.5 KB · Просмотры: 151
  • 010.webp
    010.webp
    25.2 KB · Просмотры: 181
  • 003.webp
    003.webp
    40.7 KB · Просмотры: 202
  • 009.webp
    009.webp
    33.9 KB · Просмотры: 220
  • 004.webp
    004.webp
    30 KB · Просмотры: 170
  • 005.webp
    005.webp
    35.4 KB · Просмотры: 171
  • 006.webp
    006.webp
    39.5 KB · Просмотры: 181
Назад
Сверху