Смотрите видео ниже, чтобы узнать, как установить наш сайт в качестве веб-приложения на домашнем экране.
Примечание: Эта возможность может быть недоступна в некоторых браузерах.
Добро пожаловать на компьютерный форум Tehnari.ru. Здесь разбираемся с проблемами ПК и ноутбуков: Windows, драйверы, «железо», сборка и апгрейд, софт и безопасность. Форум работает много лет, сейчас он переехал на новый движок, но старые темы и аккаунты мы постарались сохранить максимально аккуратно.
Форум не связан с магазинами и сервисами – мы ничего не продаём и не даём «рекламу под видом совета». Отвечают обычные участники и модераторы, которые следят за порядком и качеством подсказок.
Если вы у нас впервые, загляните на страницу о форуме и правила – там коротко описано, как задать вопрос так, чтобы быстро получить ответ. Чтобы создавать темы и писать сообщения, сначала зарегистрируйтесь, а затем войдите под своим логином.
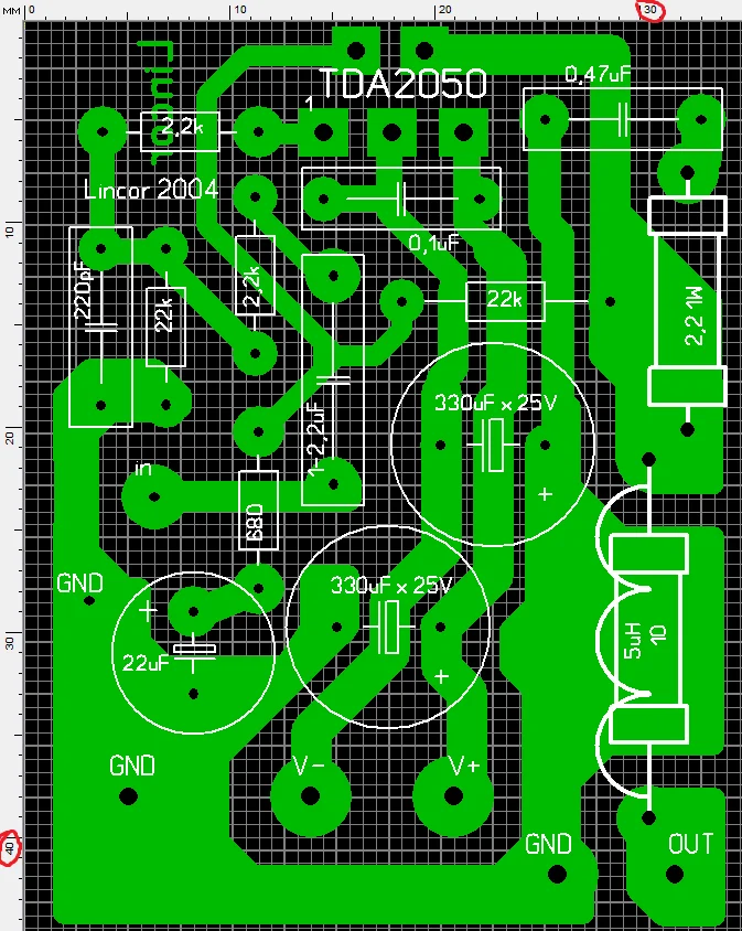
Экранированные провода только на вход. Входные провода должны проходить максимально далеко от трансформатора питания и насколько можно дальше от проводов выхода на динамик.
По фону. Отпаяй входные провода от платы. Фона быть практически не должно.
А можно усилитель от трансформатора отгородить металлической пластиной на которую подать землю, это же будет экран?
Собрал усилитель!Всё работает
![]()
Когда джек 3.5 не подключен, очень сильный фон, когда подключен почти ничего нет. Провода не экранированные.
Подскажите, экранированные ставить только на вход?
Какой разъём на вход можно поставить?