• Добро пожаловать на компьютерный форум Tehnari.ru. Здесь разбираемся с проблемами ПК и ноутбуков: Windows, драйверы, «железо», сборка и апгрейд, софт и безопасность. Форум работает много лет, сейчас он переехал на новый движок, но старые темы и аккаунты мы постарались сохранить максимально аккуратно.

    Форум не связан с магазинами и сервисами – мы ничего не продаём и не даём «рекламу под видом совета». Отвечают обычные участники и модераторы, которые следят за порядком и качеством подсказок.

    Если вы у нас впервые, загляните на страницу о проекте, чтобы узнать больше. Чтобы создавать темы и писать сообщения, сначала зарегистрируйтесь, а затем войдите под своим логином.

    Не знаете, с чего начать? Создайте тему с описанием проблемы – подскажем и при необходимости перенесём её в подходящий раздел.
    Задать вопрос Новые сообщения Как правильно спросить
    Если пришли по ссылке со старого Tehnari.ru – вы на нужном месте, просто продолжайте обсуждение.

Усилитель на П213

  • Автор темы Автор темы alex117
  • Дата начала Дата начала
До 80_го года флаков не было, а потом не стало блюза.
Не являюсь поклонником блюза, больше хард-рок 80-х
Я скачал архив, так называемой, эталонной музыки. Там действительно качественная музыка различных жанров. Весьма подходит для проверки
усилителей. Ссылку тут не могу выложить, по всем известным правилам. Но, если кому нужно, то скину в л/с.
 
Был-бы рад то-же послушать данный архив.
С уважением Евгений
 
не хуже TDA2050, который у меня сейчас играет. Конечно тяжелую музыку и басы микросхема отыгрывает получше, но вот на классике германий
Значит с басами - печалька... Нишевый продукт - женский вокал, легкий инструментал, джазец-блюз... Там, вроде, лампа однотакт рулит?
 
Насчет низов _увеличь емкости входного(10-20М) и выходного( более 2 тыс М) эл-в. Будут и низа.
 
Значит с басами - печалька... Нишевый продукт - женский вокал, легкий инструментал, джазец-блюз... Там, вроде, лампа однотакт рулит?
Я не сказал, что низов нет, просто на TDA они лучше
Насчет низов _увеличь емкости входного(10-20М) и выходного( более 2 тыс М) эл-в. Будут и низа.
Выходные 3300uF, а вот входные - пленка 4,7uF, попробую увеличить
 
Вот проговорили про ток покоя, а сколько мА он должен составлять? Напряжение питания - 20В
 
Я не понимаю, на схеме ток покоя коллектора выходного транзистора - 2мА, у меня же 150мА. Но у меня нат резистора на 120 Ом. Я ставлю последовательно с диодом переменник на 200 Ом и у меня ток зашкаливает выше 200 мА и усилитель начинает гудеть...
 

Вложения

  • post-165140-0-84928700-1353864522.webp
    post-165140-0-84928700-1353864522.webp
    12.5 KB · Просмотры: 202
Это самовозбуждение.
Нужно уменьшить резистор ООС. На схеме он 18 кОм.
 
Это самовозбуждение.
Нужно уменьшить резистор ООС. На схеме он 18 кОм.
Да, но он у меня пока вообще не установлен.
Может быть этого из-за того, что у меня транзисторы раскачки ГТ402-404, а не маломощные МП?
 
Последнее редактирование:
Нет, это из-за невнимательности. Без отрицательной обратной связи (ООС) усь склонен к самовозбуждению.
 
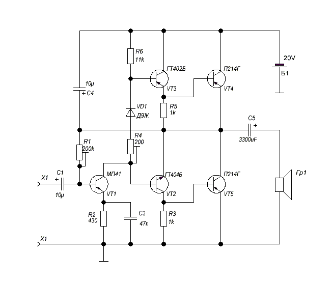
Чтобы не вводить никого в заблуждение, выкладываю схему, по которой у меня сейчас все работает.
 

Вложения

  • Усилитель П213.gif
    Усилитель П213.gif
    8.3 KB · Просмотры: 5,215
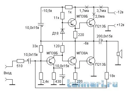
Привел схему к указанной ниже, но толку это не дало, ток коллектора выходного транзистора VT4 около 90мА. При попытке изменять сопротивление подстроечника R4 ток только увеличивается.
 

Вложения

  • Усилитель П213.webp
    Усилитель П213.webp
    21.9 KB · Просмотры: 5,813
Проверь транзисоры ФИ и выходные. За одно и сам диод.
 
Привел схему к указанной ниже, но толку это не дало...
И не даст.
ООС по постоянному току задаётся R1. Вводить ООС по переменному току надо не так, но об этом позже.
Проверяйте напряжение на средней точке (половина питания устанавливается R1) и утечку выходных тразисторов.

P.s. И еще у Вас неправильно подключен С4. Между ним и -Uпит обязательно д.б. резистор. Добавьте резистор 1 кОм как на самой первой схеме.
 
Последнее редактирование:
Также тут потерян R3 (номерация по исходной схеме), а он там нужен.
Внимательнее надо!!!
 
Также тут потерян R3 (номерация по исходной схеме), а он там нужен.
Внимательнее надо!!!
Добавлю,,, Открой ж.РадиВО №2 за 1970 г. стр.29,30. там чудненько расписан подобный УНЧ. При норм. деталях и без ляпов _ запускается на раз ! Юные ленинцЫ собирали без проблем...... Сам для детских пластинок делал с пит 20 В. от ТВК. На даче иногда внуки насилуют
 
И не даст.
ООС по постоянному току задаётся R1. Вводить ООС по переменному току надо не так, но об этом позже.
Проверяйте напряжение на средней точке (половина питания устанавливается R1) и утечку выходных тразисторов.

P.s. И еще у Вас неправильно подключен С4. Между ним и -Uпит обязательно д.б. резистор. Добавьте резистор 1 кОм как на самой первой схеме.
Пол питания в средней точке есть. Резистор поставлю, спасибо. Как проверить утечку транзистора? Никогда это не делал.

Также тут потерян R3 (номерация по исходной схеме), а он там нужен.
Внимательнее надо!!!
Да есть косяк, но только на схеме. У меня он установлен. Завтра схему поправлю.
Еще не понял почему, но у меня при установке в эммитер первого транзистора конденсатора 10мкФ высокие частоты просто зашкаливают. Более-менее приемлемо, либо вообще его убрать, либо конденсатор около 33нФ
 
Последнее редактирование:
Назад
Сверху