• Добро пожаловать на компьютерный форум Tehnari.ru. Здесь разбираемся с проблемами ПК и ноутбуков: Windows, драйверы, «железо», сборка и апгрейд, софт и безопасность. Форум работает много лет, сейчас он переехал на новый движок, но старые темы и аккаунты мы постарались сохранить максимально аккуратно.

    Форум не связан с магазинами и сервисами – мы ничего не продаём и не даём «рекламу под видом совета». Отвечают обычные участники и модераторы, которые следят за порядком и качеством подсказок.

    Если вы у нас впервые, загляните на страницу о форуме и правила – там коротко описано, как задать вопрос так, чтобы быстро получить ответ. Чтобы создавать темы и писать сообщения, сначала зарегистрируйтесь, а затем войдите под своим логином.

    Не знаете, с чего начать? Создайте тему с описанием проблемы – подскажем и при необходимости перенесём её в подходящий раздел.
    Задать вопрос Новые сообщения Как правильно спросить
    Если пришли по старой ссылке со старого Tehnari.ru – вы на нужном месте, просто продолжайте обсуждение.

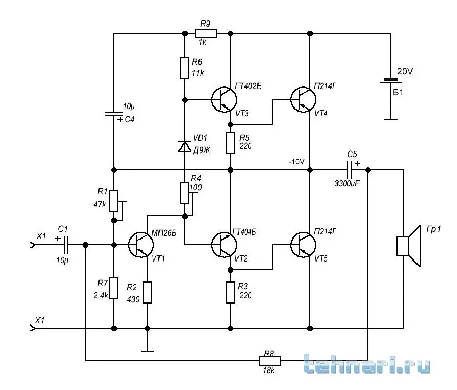
Усилитель на П213

  • Автор темы Автор темы alex117
  • Дата начала Дата начала
Добавлю,,, Открой ж.РадиВО №2 за 1970 г. стр.29,30. там чудненько расписан подобный УНЧ. При норм. деталях и без ляпов _ запускается на раз ! Юные ленинцЫ собирали без проблем...... Сам для детских пластинок делал с пит 20 В. от ТВК. На даче иногда внуки насилуют
Нашел, спасибо
 

Вложения

  • Безымянный.png.webp
    Безымянный.png.webp
    79.7 KB · Просмотры: 2,009
Как проверить утечку транзистора? Никогда это не делал.
У мощных германиевых транзисторов частенько случается утечка через переход КЭ, особенно если база "висит в воздухе". Для проверки тока утечки нужно включить между базой и эмиттером резистор, который используется в схеме, и при номинальном Uпит измерить ток коллектора. В вашем случае схема д.б. вот такая:
circuit (1).png.webp
Если ток коллектора в 1/2 раза больше допустимого тока покоя (в вашем случае >1 мА), нужно уменьшать резистор. Если уменьшение резистора не приводит к желаемому результату, транзистор нужно заменить.
Еще не понял почему, но у меня при установке в эммитер первого транзистора конденсатора 10мкФ высокие частоты просто зашкаливают. Более-менее приемлемо, либо вообще его убрать, либо конденсатор около 33нФ
Этот конденсатор и является частью ООС по переменному току. Чем он меньше, тем больше ООС, но могут возникнуть линейные искажения АЧХ (что мы и наблюдаем в вашем случае). Его ёмкость д.б. достаточной для перекрытия всего частотного диапазона. Пока его можно убрать совсем и настроить усь по постоянному току без него. После настройки режимов расскажу как правильно подобрать конденсатор и выравнять АЧХ.

P.s. Не забывайте, что с разогревом токи у германиевых транзисторов сильно возрастают. Все измерения и настройки делаются после выхода уся на номинальный температурный режим.
 
Последнее редактирование:
Вобщем припаял резистор 1К, подстроил опять среднюю точку, убрал пока конденсатор из эмиттера первого транзистора. Сделал замеры тока, на левом канале 78мА, на правом 45мА. Попробовал поставить подстроечник последовательно с диодом - та же беда, ток только увеличивается. Буду проверять выходные транзисторы.
Поясните мне, если представить вместо диода и резистора 120 Ом просто один резистор. То если мы уменьшаем его значение - ток покоя должен увеличиваться или уменьшаться?
 
Значит померял на одном канале, первый транзистор - 0,9мА, второй - 2,4мА.
Это при R=1 коМ
 
То если мы уменьшаем его значение - ток покоя должен увеличиваться или уменьшаться?
Чем больше падение напряжения на этой цепи, тем больше ток покоя.
Диод можно вообще закоротить пинцетом и посмотреть что будет с током.
Значит померял на одном канале, первый транзистор - 0,9мА, второй - 2,4мА.
Это при R=1 коМ
Резисторы в цепи ЭБ надо уменьшать. А почему бы не поставить 220 Ом, как на первоначальной схеме?
 
Хорошая статья о подборе транзисторов РНР для УНЧ.
 

Вложения

  • Безымянный.png-1.png.webp
    Безымянный.png-1.png.webp
    87.6 KB · Просмотры: 3,104
  • Безымянный.png-2.png.webp
    Безымянный.png-2.png.webp
    106.5 KB · Просмотры: 1,537
  • Безымянный.png-3.png.webp
    Безымянный.png-3.png.webp
    156.4 KB · Просмотры: 5,561
Чем больше падение напряжения на этой цепи, тем больше ток покоя.
Диод можно вообще закоротить пинцетом и посмотреть что будет с током.

Резисторы в цепи ЭБ надо уменьшать. А почему бы не поставить 220 Ом, как на первоначальной схеме?
Да можно и 220 Ом. Я вот думаю, что сопротивление диода слишком большое, поэтому и ток такой получается. А то, что такая разница между 2-мя транзисторами это нормально или желательно подобрать одинаковые (благо есть из чего)?
Хорошая статья о подборе транзисторов РНР для УНЧ.
Почитаю, в принципе можно макетку собрать попробовать.
 
Попробовал 220 Ом, получается 0,4 и 0,3 мА соответственно.
 
В общем то я о танзисторах. Про схему-это одно и то же. По настройке_ Полпитания и ток покоя (общий для обоих транзисторов) выставляем при закороченом входе. Проверь, правильно ли стоит диод по схеме. Да и количество их может быть и 2 и 3 и... и без резистра.
 
Последнее редактирование:
В общем то я о танзисторах. Про схему-это одно и то же. По настройке_ Полпитания и ток покоя (общий для обоих транзисторов) выставляем при закороченом входе. Проверь, правильно ли стоит диод по схеме. Да и количество их может быть и 2 и 3 и... и без резистра.
Диод стоит правильно и он рабочий. Вход я не закорачивал, просто сигнал не подавал. Пол питания нормально выводится. Ну если ставить 2 диода, сопротивление увеличится и эффект как от резистора будет - ток покоя только увеличится.
Я уже не знаю, в чем проблема, вроде схема то не сложная. Завтра заменю пару на П215 и попробую.
 
Если в ФИ транзисторы и выходные, имеют большой разброс в своих параметрах, возможно и такое. О токах сказано выше.
 
Попробовал 220 Ом, получается 0,4 и 0,3 мА соответственно.
Так это совсем другое дело!
Теперь надо рассчитать токи через предвыходные транзисторы. Если они укладываются в рабочие из справочника и мощность, рассеиваемая этими транзисторами, в пределах допуска, ставьте их в схему и пробуйте настроить ток покоя 2 мА. Должно получиться.

В идеале выходные транзисторы надо подбирать одинаковыми по начальному току коллектора (та же схема, только база соединена с эмиттером) и коэффициенту усиления h21. Но я полагаю, что данная схема усилителя будет работать и без этого. В процессе настройки всё будет видно.
 
Поменял транзисторы - ну хоть ты убей, 50мА ток покоя.
Вход закоротил, попробую убрать диод и оставить резистор
Вобщем, если я резистором добиваюсь тока ниже 20мА все начинает хрипет.... от 20 до 100мА звук нормальный
 
Последнее редактирование:
Давайте еще раз посмотрим схему того, что у Вас сейчас имеется.
Только, чур, без ошибок!
 
Вчера еще раз перепроверил монтаж и номиналы всех резисторов.
Сейчас вот так. Все, как по схеме из журнала Радио. Резисторы R3 и R5 пробовал ставить и 100 Ом и 1 КОм.
На плате усилителя разведен стабилизатор на LM317T с регулировкой, могу попробовать вместо 20В сделать 12В, чтобы точно по схеме было.
Думаю попробовать поменять транзисторы раскачки, которые ГТ402/404. Хотя, одновременно в обоих каналах, проблемы не могут быть.
Раньше бы просто забил на это, работает и работает. А сейчас хочу добиться решения проблемы, чудес же не бывает, схема то отработанная годами.
 

Вложения

  • Усилитель П213.webp
    Усилитель П213.webp
    20.6 KB · Просмотры: 671
Последнее редактирование:
Безусловно, напряжение питания влияет на ток покоя уся. Для отладки я бы работал на пониженном питании и с защитой по току 100 мА.
Я не уверен в том, что начальный ток схемы д.б. 2 мА. Вспоминается мне, что П214 выходят на линейный участок при токе 20-30 мА, а ГТ402/404 при токе 10-12 мА. Так что полученные вами результаты вполне нормальны. Теперь осталось добиться нормальной термокомпенсации. При максимальной нагрузке разогрев П214 д.б. не более 60 гЦ, а ток покоя не должен уплывать более чем в два раза и не должен превышать допустимый. Так что возвращайте диод в схему и продолжайте эксперименты.

P.s. кстати, подстроечный резистор можно ставить в параллель диоду(ам).
 
Безусловно, напряжение питания влияет на ток покоя уся. Для отладки я бы работал на пониженном питании и с защитой по току 100 мА.
Я не уверен в том, что начальный ток схемы д.б. 2 мА. Вспоминается мне, что П214 выходят на линейный участок при токе 20-30 мА, а ГТ402/404 при токе 10-12 мА. Так что полученные вами результаты вполне нормальны. Теперь осталось добиться нормальной термокомпенсации. При максимальной нагрузке разогрев П214 д.б. не более 60 гЦ, а ток покоя не должен уплывать более чем в два раза и не должен превышать допустимый. Так что возвращайте диод в схему и продолжайте эксперименты.

P.s. кстати, подстроечный резистор можно ставить в параллель диоду(ам).
Понял. С нагревом все в порядке, радиаторы теплые, градусов до 40 максимум. Ток надо померять при прогреве. Вот с подстроечником параллельно - это выход, т.к грешу на высокое сопротивление диода. П213 пока нет, но в конце месяца обещали целую коробку привезти, попробую с ними. Ну и ради эксперимента, вместо ГТ поставлю МП, какие должны быть.
И да, когда мерял начальный ток коллектора, заметил, что температура очень сильно влияет. Стоило перенести транзистор дальше от окна поближе к паяльнику, изменение тока происходило мгновенно.
 
Последнее редактирование:
Кстати, вот даташит на выходные транзисторы: Посмотреть вложение p213.pdf
Там четко сказано, что начальный ток коллектора менее 10 мА. Иными словами, допускается значение, превышающее 2 мА. Поэтому я считаю, что в приведенной схеме начальный ток ошибочно на порядок занижен.
С нагревом все в порядке, радиаторы теплые, градусов до 40 максимум.
Это потому, что Вы их недогрузили. Вот когда настоите режимы по переменному току, они у Вас будут реально горячими. Пока просто подайте на вход больший сигнал.
 
Последнее редактирование:
Это потому, что Вы их недогрузили. Вот когда настоите режимы по переменному току, они у Вас будут реально горячими. Пока просто подайте на вход больший сигнал.
Ну в хрущевке его особо не выкрутишь, только кратковременно.
 
Назад
Сверху