• Добро пожаловать на компьютерный форум Tehnari.ru. Здесь разбираемся с проблемами ПК и ноутбуков: Windows, драйверы, «железо», сборка и апгрейд, софт и безопасность. Форум работает много лет, сейчас он переехал на новый движок, но старые темы и аккаунты мы постарались сохранить максимально аккуратно.

    Форум не связан с магазинами и сервисами – мы ничего не продаём и не даём «рекламу под видом совета». Отвечают обычные участники и модераторы, которые следят за порядком и качеством подсказок.

    Если вы у нас впервые, загляните на страницу о проекте, чтобы узнать больше. Чтобы создавать темы и писать сообщения, сначала зарегистрируйтесь, а затем войдите под своим логином.

    Не знаете, с чего начать? Создайте тему с описанием проблемы – подскажем и при необходимости перенесём её в подходящий раздел.
    Задать вопрос Новые сообщения Как правильно спросить
    Если пришли по ссылке со старого Tehnari.ru – вы на нужном месте, просто продолжайте обсуждение.

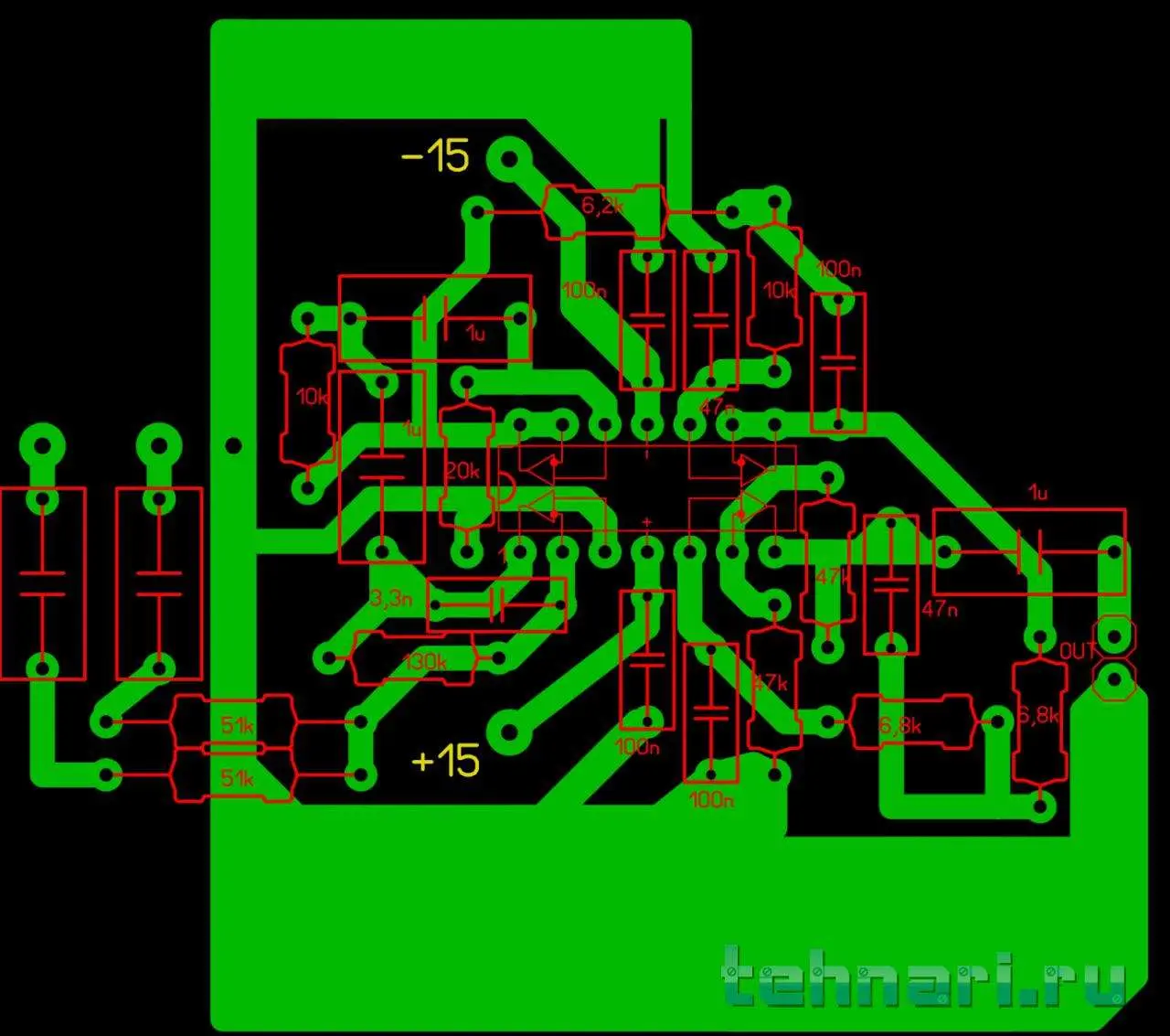
Нужна печатная плата

  • Автор темы Автор темы mon09
  • Дата начала Дата начала
Внимательно смотри на схему. Потом станешь говорить что не работает. Это не пико Ф, это нано Ф. ФНЧ 1 порядка
 
а плату эту надо было да зеркалить ? я напечатал как было и потравил уже
 
ребят закончил я сборку , включил не работает ( , на входе микросхемы питание 15в на обоих плечах есть , при включении в розетку такой короткий басовый шелчек и все и когда вынимаю из розетки через нескока секунд тоже шелчек , все элементы правильно ставил кроме кондера 3.3нф я поставил 2.2 и фильтр перед усилителем поставил
 
Выкладывай для начала фото своего устройства с обоих сторон , желательно в хорошем качестве.
 

Вложения

  • 20150107_235739.webp
    20150107_235739.webp
    74.9 KB · Просмотры: 139
  • 20150107_235704.webp
    20150107_235704.webp
    88 KB · Просмотры: 119
  • 20150107_235629.webp
    20150107_235629.webp
    88.7 KB · Просмотры: 54
  • 20150107_235513.webp
    20150107_235513.webp
    36.4 KB · Просмотры: 106
Я делал мост под 1N4007.
Проблема может быть в плохих контактах панельки. Желательно использовать другие, с круглыми гнездами.
Может TL не той стороной вставили?

Питание правильно заведено? Что значит узелок на проводе? Общий провод должен быть с краю.
 
Для начала проверь постоянное напряжение еще раз , на питании и на выходе фильтра, как на фото. Питание без микросхемы, а на выходе фильтра с микросхемой
 

Вложения

  • 11.webp
    11.webp
    56.3 KB · Просмотры: 60
Я делал мост под 1N4007.
Проблема может быть в плохих контактах панельки. Желательно использовать другие, с круглыми гнездами.
Может TL не той стороной вставили?

Питание правильно заведено? Что значит узелок на проводе? Общий провод должен быть с краю.
да правильно поставил по схеме , питание тож норм измерил же на входе мс , узелок эт просто на проводе было
 
Что значит на входе?
На 4 ноге должно быть +15v, а на 11 ноге -15v относительно общего провода.
Между ногами - 30v.

Игорь, на выходе как вы нарисовали, будет 0v. Так как там конденсатор стоит. Надо на МС мерять.
 
Последнее редактирование:
Для начала проверь постоянное напряжение еще раз , на питании и на выходе фильтра, как на фото. Питание без микросхемы, а на выходе фильтра с микросхемой
на входе как и раньше говорил 14.9вольт плюс минус тоже правильно , а вот на выходе если в переменном положении тестера и 2в. а показывает 0.35 плюс минус с отклонениями а в постоянный около 200миливатт и плюс на минусе платы как бы мультиметр показывает
 
при измерении выходного походу я замакнул или что кондер после диода рядом с 7915 который взорвался )
 
Соберу я завтра этот фильтр, если все детали найду дома. Запишу видео его работы и замеров. Упростил печатку для экспериментов
 

Вложения

  • 1.webp
    1.webp
    55 KB · Просмотры: 183
Что значит на входе?
На 4 ноге должно быть +15v, а на 11 ноге -15v относительно общего провода.
Между ногами - 30v.

Игорь, на выходе как вы нарисовали, будет 0v. Так как там конденсатор стоит. Надо на МС мерять.
на входе это значить на 4й и 11й ноге
 
а на выходе если измерить постоянное напряжение , минус на плюсе выхода так и должно быть ? да еще я измерял подав на вход сигнал
 
Игорь, на выходе как вы нарисовали, будет 0v. Так как там конденсатор стоит. Надо на МС мерять.
Да, точно! Не обратил внимания на конденсатор, туплю на ночь глядя)
на входе это значить на 4й и 11й ноге
Вход это первая нога микросхемы. 4 и 11 это питание
Выход- это выход звукового сигнала с микросхемы, 7 нога. Т.е между землей и 7-й ногой микрухи нужно измерять постоянное напряжение
 

Вложения

  • 1.webp
    1.webp
    62.6 KB · Просмотры: 78
Последнее редактирование:
а вот на выходе если в переменном положении тестера и 2в. а показывает 0.35 плюс минус с отклонениями а в постоянный около 200миливатт и плюс на минусе платы как бы мультиметр показывает
Какие миливатты, честно ничего не понял. При тут чем вообще ватты.
Между 4 и 11 ногой мультиметр должен показать 30 вольт.
Между 4 ногой и общим проводом мультиметр должен показать +15 вольт.
Между 11 ногой и общим проводом мультиметр должен показать -15 вольт.
 
Да, точно! Не обратил внимания на конденсатор, туплю на ночь глядя)

Вход это первая нога микросхемы. 4 и 11 это питание

Выход- это выход звукового сигнала с микросхемы, 7 нога. Т.е между землей и 7-й ногой микрухи нужно измерять постоянное напряжение
хорошо завтра измерю
 
Назад
Сверху