• Добро пожаловать на компьютерный форум Tehnari.ru. Здесь разбираемся с проблемами ПК и ноутбуков: Windows, драйверы, «железо», сборка и апгрейд, софт и безопасность. Форум работает много лет, сейчас он переехал на новый движок, но старые темы и аккаунты мы постарались сохранить максимально аккуратно.

    Форум не связан с магазинами и сервисами – мы ничего не продаём и не даём «рекламу под видом совета». Отвечают обычные участники и модераторы, которые следят за порядком и качеством подсказок.

    Если вы у нас впервые, загляните на страницу о проекте, чтобы узнать больше. Чтобы создавать темы и писать сообщения, сначала зарегистрируйтесь, а затем войдите под своим логином.

    Не знаете, с чего начать? Создайте тему с описанием проблемы – подскажем и при необходимости перенесём её в подходящий раздел.
    Задать вопрос Новые сообщения Как правильно спросить
    Если пришли по ссылке со старого Tehnari.ru – вы на нужном месте, просто продолжайте обсуждение.

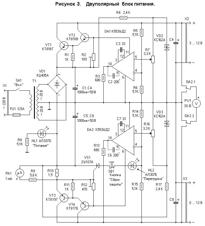
Схема стабилизатора с регулировкой напряжения

  • Автор темы Автор темы SuSLiK
  • Дата начала Дата начала
Нарисовал печатку. просмотрите?
 

Вложения

Как то так, проверьте ещё раз
 

Вложения

  • плата 317.webp
    плата 317.webp
    24.2 KB · Просмотры: 576
Эм... Это средняя точка она идет от транса. и я её решил провести через плата для эстетики.
Кстате теперь вопрос еще лучше Эту плату мы с вами сделали для ЛБП .
А теперь мне нужно сделать вольтметр который питаеться от +-5 вольт .
И теперь как из +-14.1В получить +-5))))
 
Насколько я помню, 317 только положительные напряжения регулирует, чтоб получить двухполярное надо искать такю же кренку но которая отрицательные регулирует, и как то их синхронизировать, такая есть но названия не помню:D Тут можно сделать обычный лабораторник 1.2-28в, просто не подключать среднюю точку.
 
Насколько я помню, 317 только положительные напряжения регулирует, чтоб получить двухполярное надо искать такю же кренку но которая отрицательные регулирует, и как то их синхронизировать, такая есть но названия не помню:D Тут можно сделать обычный лабораторник 1.2-28в, просто не подключать среднюю точку.

Хотя, вот например схемка
 

Вложения

  • blok_p_3.gif
    blok_p_3.gif
    17.3 KB · Просмотры: 2,953
А кстати вот, LM337 называется:D
 

Вложения

  • post-6444-1273854042,42_thumb.gif
    post-6444-1273854042,42_thumb.gif
    14.7 KB · Просмотры: 1,569
Сделал по приведенной схеме на прошлой странице все заработало( на лм )
Доволен как ёжик)))
Вот теперь и вправду вопрос с плюс минус 5В решить нужно Датогоровцы предложили два способа но что-то я их не понял.
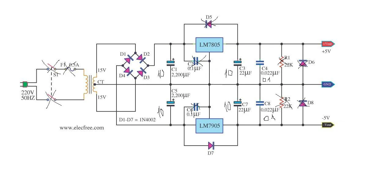
Кажись оно и вправду на 7805 и 7905, как я понимаю это и есть стабилизаторы положительного и отрицательноко напряжения.
Питание
Конвертор позволит питать схему от однополярного источника питания. Варианты конверторов для получения отрицательного напряжения из положительного см. ниже.

У меня же питание осуществляется от стабилизированного двуполярного источника питания 5В (7805, 7905), конструктивно выполненного на отдельной плате.
И второй вариант на фото 2
 

Вложения

  • 789.webp
    789.webp
    65 KB · Просмотры: 979
  • 1258.webp
    1258.webp
    5.8 KB · Просмотры: 903
Вот ребята нашел выход кажись!))))))
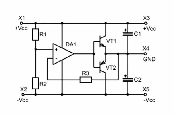
Технические характеристики

Входное напряжение (однополярное), В - 3 - 36
Выходное напряжение (двуполярное), В - +/-(1.5-18)
Максимальный выходной ток (А) - 1.5
Ток потребления не более (мА) - 15

Перечень элементов

R1 - 2kOm / 0.5 Wt,
R2 - 2kOm / 0.5 Wt,
R3 - 1kOm / 0.5 Wt,
DA1 - LM358N, LM258N,
VT1 - KT815 (BD139),
VT2 - KT814 (BD140),
C1 - 10 mF / 25 V,
C2 - 10 mF / 25 V,
X1-X5 - DEGSON DG306-5.0-300 V


Только не понял как именно на выходе получить +-5,
 

Вложения

  • 1.webp
    1.webp
    9.2 KB · Просмотры: 5,340
  • 2.webp
    2.webp
    31 KB · Просмотры: 1,880
  • 3.webp
    3.webp
    26.5 KB · Просмотры: 2,869
можно так сделать?
 

Вложения

  • images.webp
    images.webp
    5.2 KB · Просмотры: 1,851
fsv*** схема неправильная, переменный резистор надо на среднюю ногу. А так же не помешают конденсаторы:D
SuSLiK делай на 7805 и 7905, тебе как то вот так:D Если тебе для питания микросхемы вольтамперметра то схему можно упростить, эта просто предназначена для 5-25в, а я только переменники стёр. В общем то же самое:D
 

Вложения

  • dual-variable-regulator-power-supply-5-25v-by-lm7805lm7905.webp
    dual-variable-regulator-power-supply-5-25v-by-lm7805lm7905.webp
    27 KB · Просмотры: 18,185
так? а куда кондеры надо?
 

Вложения

  • images.webp
    images.webp
    5.3 KB · Просмотры: 917
А кондёры, один сразу после моста, у меня стоит 2200мф, а на выходе 680, нормально работает, правда у меня на LM317(крен12а) с 1.2в до 20в.

А вроде 7812 только 12в выдаёт и не регулируется.
 
спаял на 7805, регулируется от 5 до выдоваемого БП питания.
 
Weles
По такой схемке и начал делать ПП сегодня распечатал, сейчас переведу и вытравлю,
Сегодня с меня фото.
Только убрал все диоды со схемы, и резисторы тоже.
А так все тоже самое)))
Еще раз спс)
 
Weles
Собрал примерно по такой схемке. так отрицательная ЛМка нагрелась и задымилась, непойму в чем дело((((
Подавал +-28 где-то))
Может многовато)))
 

Вложения

  • dual-variable-regulator-power-supply-5-25v-by-lm7805lm7905.webp
    dual-variable-regulator-power-supply-5-25v-by-lm7805lm7905.webp
    32.4 KB · Просмотры: 8,175
Дело - в компонентах защиты, которые выброшены из схемы.
Регулятор на LM2576 дает 0-40 вольт при токе 3A.
 
Походу я вобще на творил)))))
Я короче каким то образом перепутал ЛМки (входы и выходы)))))
Аж стыдно))))
Седня перепаяю и посмотрю но походу отрицательная уже не пашет)))))
 
Я короче каким то образом перепутал ЛМки (входы и выходы)))))
Я тоже так думаю, я не один раз собирал, эти стабилизаторы ... :)
Дело - в компонентах защиты, которые выброшены из схемы.
Long Cat привет! Объясни, на фиг навешаны эти диоды, кому пришло в голову и зачем ?
Я тоже со схемами дружу, ну не понял если честно смысл ?
Резисторы 22 кОм на выходе, нужны если БП регулируемый, чтобы отследить напряжение
прибором, без нагрузки, а здесь они зачем ? ... :D
 
Если только в момент включения индуктивной нагрузки ? ... :)
 
Юрий, какие именно диоды интересуют? на выходе бп или на стабилизаторах?
 
Назад
Сверху