- Регистрация
- 11 Дек 2008
- Сообщения
- 1,200
- Реакции
- 14
- Баллы
- 0
Смотрите видео ниже, чтобы узнать, как установить наш сайт в качестве веб-приложения на домашнем экране.
Примечание: Эта возможность может быть недоступна в некоторых браузерах.
Добро пожаловать на компьютерный форум Tehnari.ru. Здесь разбираемся с проблемами ПК и ноутбуков: Windows, драйверы, «железо», сборка и апгрейд, софт и безопасность. Форум работает много лет, сейчас он переехал на новый движок, но старые темы и аккаунты мы постарались сохранить максимально аккуратно.
Форум не связан с магазинами и сервисами – мы ничего не продаём и не даём «рекламу под видом совета». Отвечают обычные участники и модераторы, которые следят за порядком и качеством подсказок.
Если вы у нас впервые, загляните на страницу о проекте и правила – там коротко описано, как задать вопрос так, чтобы быстро получить ответ. Чтобы создавать темы и писать сообщения, сначала зарегистрируйтесь, а затем войдите под своим логином.
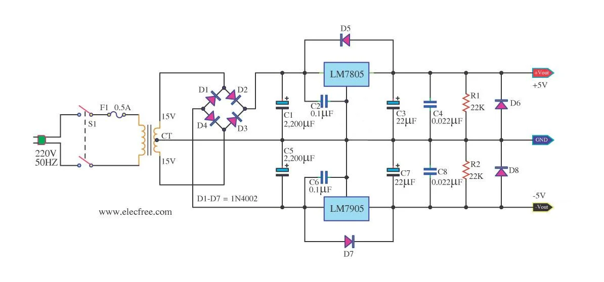
Я так понимаю - вид платы со стороны деталей... Тогда Ok. Вот только (исходя из маркировки платы) - где Вы нашли полярные конденсаторы на 100 nF?! (C2 и C6)Решил платку заново сделать, проверьте пожалуйста.
У 7905 другая распиновка.а разве не так?
Могу сфотографироватьполярные конденсаторы на 100 nF?! (C2 и C6)
Это устройство - просто делитель напряжения пополам, без стабилизации.Решил вот єто устройство собирать,
Электролит 100 нан - это не серьёзноМогу сфотографировать
Я вот не пойму: Вы упростить себе задачу хотите или наоборот?Я нашел другой транс. Но как теперь и преобразователь нужно делать.
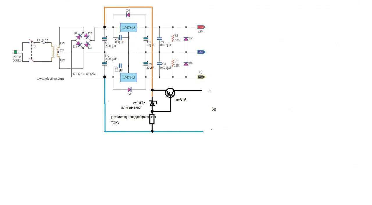
как где? сразу после фильтрующих конденсаторов (те что сразу после диодного моста) ставите стабилитрон на 5В и с него на питание вольтметра, если понадобится то можно даже через эммитерный повторитель, чтобы току побольше было, все легко)Но вот проблема с питанием Вольтметра на него нужно подавать +-5в
Вопрос в том что бы как добыть эти +-5в????
nonemore
Я прошу прощения, а можно єто как то схемотически показать.
А сколько на вход LM'ки подаешь ? ...А на втором отрицательно получилось 9,5в - непонятно откуда вобще.
В сумме 14,5в
Вот кто обьяснит????
