• Добро пожаловать на компьютерный форум Tehnari.ru. Здесь разбираемся с проблемами ПК и ноутбуков: Windows, драйверы, «железо», сборка и апгрейд, софт и безопасность. Форум работает много лет, сейчас он переехал на новый движок, но старые темы и аккаунты мы постарались сохранить максимально аккуратно.

    Форум не связан с магазинами и сервисами – мы ничего не продаём и не даём «рекламу под видом совета». Отвечают обычные участники и модераторы, которые следят за порядком и качеством подсказок.

    Если вы у нас впервые, загляните на страницу о форуме и правила – там коротко описано, как задать вопрос так, чтобы быстро получить ответ. Чтобы создавать темы и писать сообщения, сначала зарегистрируйтесь, а затем войдите под своим логином.

    Не знаете, с чего начать? Создайте тему с описанием проблемы – подскажем и при необходимости перенесём её в подходящий раздел.
    Задать вопрос Новые сообщения Как правильно спросить
    Если пришли по старой ссылке со старого Tehnari.ru – вы на нужном месте, просто продолжайте обсуждение.

Усилитель для наушников на ОУ

  • Автор темы Автор темы Alex_48
  • Дата начала Дата начала

Вложения

  • НАУШНЕГИ СХЕМКО.GIF
    НАУШНЕГИ СХЕМКО.GIF
    7.6 KB · Просмотры: 1,352
Вот что получилось:
Красота то какая! Жаль , что не пашет.
Может я в печатке чего накосячил?
Да скорее всего так и есть. Ты бы проверил печатку сам внимательно.
На чем мне остановиться,
Ну вот, очень похожая , и 100% рабочая схема. Тоже А класс.
 

Вложения

  • Class_A_amlifier_IC.gif
    Class_A_amlifier_IC.gif
    8 KB · Просмотры: 656
Попробуйте такую

Ну нет, собирать так собирать. Хотелось бы чего-нибудь посложнее.

буфер Агееа намного проще и лучше. 85года собирают и не хают

Это как в посте #36?

Ну вот, очень похожая , и 100% рабочая схема. Тоже А класс.

А номиналы можно?

А то вот ещё . Ну совсем простой. Питание однополярное. http://www.tehnari.ru/f156/t93106/

У меня есть на кт315. Хочу вот для сравнения что-нибудь.
 
А номиналы можно?
Конечно можно.

R1= 47Kohms R8= 100 ohms D1-2-3= 1N4148
R2= 1Kohms C1= 1uF 100V MKT IC1= TL071 - NE5534
R3= 5.6Kohms C2= 100pF ceramic Q1= BC550C
R4-5= 47Kohms C3-5= 100nF 63V MKT Q2= BC560C
R6-7= 10 ohms C4-6= 47uF 25V J1= 10 pin connector
 
На чем мне остановиться, уважаемые технари?
Нужно доделать эту схему.
Если слабый источник, то будет просадка питания при большой громкости.
Еще нужно померить напряжения на базах и эмиттерах.
Транзисторы теплые?
Для работы в А классе и 150 мВт на 32 омах должен быть ток покоя 68 мА.
При 15 В питания это больше 1 Вт рассеяния на транзисторе.
На эмиттерном резисторе при этом должно быть 0,3 В.
Значит нужно поставить еще один диод или отказаться от А класса.
Замыканием этого диода можно переключаться из а класса в АВ и ощутить разницу.
 
Хотелось бы чего-нибудь посложнее.
Собирал и слушал и "сложные" схемы, и такой уж разницы, чтобы можно было сказать "в топку простые схемы" не услышал... так, нюансы на уровне самовнушения...
 
Собирал и слушал и "сложные" схемы, и такой уж разницы, чтобы можно было сказать "в топку простые схемы" не услышал... так, нюансы на уровне самовнушения...

Я не говорил "в топку простые схемы". У самого сейчас наушники подключены через резисторы с усилителя на 7293, и вроде ничего :). Но раз уж собрался делать полноценный усь, так надо и для наушников что-нибудь прилепить.

Нужно доделать эту схему.
Если слабый источник, то будет просадка питания при большой громкости.
Еще нужно померить напряжения на базах и эмиттерах.
Транзисторы теплые?
Для работы в А классе и 150 мВт на 32 омах должен быть ток покоя 68 мА.
При 15 В питания это больше 1 Вт рассеяния на транзисторе.
На эмиттерном резисторе при этом должно быть 0,3 В.
Значит нужно поставить еще один диод или отказаться от А класса.
Замыканием этого диода можно переключаться из а класса в АВ и ощутить разницу.

Источник +/-15в 1,5а. Транзисторы холодные. Заметил небольшой косяк в печатке - резистор R3 стоял перед R4, но это не причина неработы уся.
 
Еще один на оба транзистора или только на BD140?
 
Добавил диоды.
На эмиттере 0,4в, на базе 0,9. На выходе так-же.
 
Интересная идея параллельного включения ОУ. Только я бы взял по одной NE5532 для каждого канала.

А выходное сопротивление не многовато ли получается?

Уж лучше не извращаться и делать композитный вариант с выходом на мощном оу с ТОС типа LT1795, AD815, LT1210, LT1010 и т.п, а не городить слабые операционники в параллель.

Собирал и слушал и "сложные" схемы, и такой уж разницы, чтобы можно было сказать "в топку простые схемы" не услышал... так, нюансы на уровне самовнушения...
Смотря какого качества источник сигнала.
 
На эмиттере 0,4в, на базе 0,9. На выходе так-же.
Теперь можно считать, что усилитель работает в "А". Транзисторы должны стать теплыми.
Чем смотрели, что "на выходе тоже"?
Нужно померить переменное напряжение, которое подается на наушники.
150 мВт на 32 ома это примерно 2 Вольта.
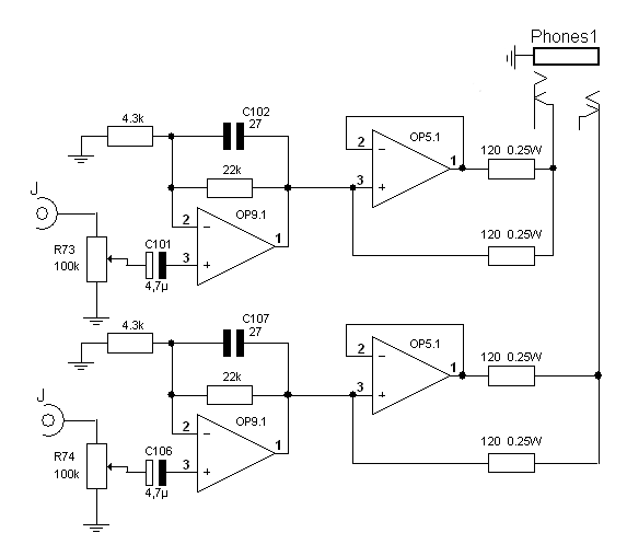
У этого усилителя очень большое усиление равное примерно 22. Должно быть 4-6. Поэтому может быть ограничение при верхнем положении регулятора.
Величина усиления примерно равна значению резисторов, которые 22 кОма.
Возможно их нужно уменьшить, чтобы на выходе не было больше 2 Вольт.
 
Про снижение КУ схемы я уже говорил в самом начале обсждения: 10-12 db оптимальное значение
может быть ограничение при верхнем положении регулятора.
Будет всенепременно!
 
Последнее редактирование:
На выходе мерялось постоянное напряжение, один канал 0,5мв второй 1,9мв (это нормально)? Переменка - 0. Транзисторы не греются.. может у меня пальцы отмерают :)) ?
Переменный резистор на входе не используется, громкость регулирую на компе. На плеере выставлено 5% громкости и на общем ползунке так-же. Если поднять общую громкость до 20% - в наушниках начинаются хрипы (всмысле не наушники хрипят а усь).
Да, надо изменить резисторы R7 R10 или все 22к?
 
Про снижение КУ схемы я уже говорил в самом начале обсждения: 10-12 db оптимальное значение
Совершенно верно. Только большинству Децибеллы мало о чем говорят. Сказали бы просто, что 500 мВ для наушников достаточно усилить в 4 раза и получить 2 Вольта. Для этого нужно уменьшить резистор 22 кОма до 3 кОм. Напряжение на R8 равное напряжению на входе ОУ в сумме с напряжением на резисторе ОС как раз составят 4 Вольта.
Или увеличить R8 до 6,8 кОма, чтобы не разбалансировать ОУ.
 
Последнее редактирование:
Назад
Сверху