• Добро пожаловать на компьютерный форум Tehnari.ru. Здесь разбираемся с проблемами ПК и ноутбуков: Windows, драйверы, «железо», сборка и апгрейд, софт и безопасность. Форум работает много лет, сейчас он переехал на новый движок, но старые темы и аккаунты мы постарались сохранить максимально аккуратно.

    Форум не связан с магазинами и сервисами – мы ничего не продаём и не даём «рекламу под видом совета». Отвечают обычные участники и модераторы, которые следят за порядком и качеством подсказок.

    Если вы у нас впервые, загляните на страницу о форуме и правила – там коротко описано, как задать вопрос так, чтобы быстро получить ответ. Чтобы создавать темы и писать сообщения, сначала зарегистрируйтесь, а затем войдите под своим логином.

    Не знаете, с чего начать? Создайте тему с описанием проблемы – подскажем и при необходимости перенесём её в подходящий раздел.
    Задать вопрос Новые сообщения Как правильно спросить
    Если пришли по старой ссылке со старого Tehnari.ru – вы на нужном месте, просто продолжайте обсуждение.

Усилитель для наушников на ОУ

  • Автор темы Автор темы Alex_48
  • Дата начала Дата начала
Не нужен нам чистый Б. Про доп диоды смещения я уже писал.
 
Температурная ОС вообще не нужна в ушнике. Попробую объяснить свою точку зрения.
Многие увлеклись схемотехникой забывая о простом. Двухтактный выходник для чего нужен? Чтобы повысить КПД в Б и АБ, а оно надо для десятков милливатт?
Вот тут и пришли к мысли, что двухтактник с большим током покоя однозначно будет хуже повторителя с тем же током покоя.
Насчет термо. В Б - неуместен, в А, в устоявшемся режиме тоже нет. АБ в ушнике - нафиг.
Вывод: к чему искусственные усложнения или мы сами себе создаем трудности, а затем их героически преодолеваем?
Теперь надеюсь ясна мысль абсурдности двухтактника с большим током покоя.
 
Однотактник имеет только одно преимущество .Отсутствие коммутационных искажений при переключении плеч ,в остальном уступает обычному двухтактному. При устранении искажений от переключения плеч двухтактник звучит лучше.
офф наличие резисторов в эмиттерах выходных транзисторов ухудшает сшивку плеч.
 
Даже не хочется комментировать последний комментарий, особенно на счет коммутационных искажений. Скажу проще, звучит лучше или правильно - абсолютно разные вещи.
 
Даже не хочется комментировать последний комментарий, особенно на счет коммутационных искажений. Скажу проще, звучит лучше или правильно - абсолютно разные вещи.
А вы прокомментируйте тот процесс,который возникает при переключении плеч,особенно при наличии резисторов у выходников зависимости от тока покоя . И по форме сигнала на этих резисторах.И самое главное о чем это нам говорит?
 
Хочется еще небольшую ясность внести в понимание класса работы ВК.
Тот AB, о чем мы обычно говорим (с начальным смещением) - суть класс B. Обычно считается, что B класс - это вообще без смещения, однако это уже ближе к классу C.

Объясняю. B класс это когда каждый транзистор проводит (в идеале) строго 180 градусов. Но при отсутствии начального смещения эта цифра будет меньше (из-за падения на переходах БЭ), поэтому для B нужно начальное смещение чтобы преодолеть потенциальный барьер БЭ. В таком случае получаем приблизительно (потому что точно сделать невозможно) тот режим, когда каждый транзистор проводит половину периода.

Без какого либо смещения будет уже ближе классу С (с отсечкой), так как сядет 0,6-0,7В на переходах БЭ.

А настоящий AB класс, это когда каждое плечо проводить дольше половины периода. В этом случае получаем даже ухудшение характеристик ВК за счет эффекта двойной проводимости.

Более подробно можно ознакомиться в книге Дугласа Селфа "проектирование усилителей мощности".

Вывод: к чему искусственные усложнения или мы сами себе создаем трудности, а затем их героически преодолеваем?
На этом форуме я вижу, что народ измерениями себя вообще не утруждает. Посмотреть бы эти "простые схемы" приборами, насколько вырастают искажения на ВЧ.
 
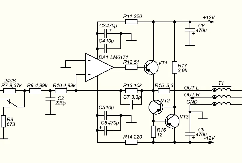
Для остальных, сделайте ушник на AD8397 и успокойтесь или же как у меня на рисунке.
 

Вложения

  • Уши.webp
    Уши.webp
    25.1 KB · Просмотры: 3,385
Более подробно можно ознакомиться в книге Дугласа Селфа "проектирование усилителей мощности".
Это азы, букварь и не более того.
А зачем начинающим измерения? Работает и ладно, главное корпус!
 
И не важно как работает!

А осцилограммымеандра на выходе можете показать,уж больно скоростной ОУ.

Да и полярности транзисторов на схеме должны быть противоположными.
 
Последнее редактирование:
Ты-то откуда знаешь? И вообще, если хочешь письками меряться, иди на профильные сайты и там читай лекции. Может это и будет кому-то интересно.
 
Сделал модель данного усилителя. .Ток покоя 55ма, Кг даже симуляторе чуть меньше 0,001.Скорость весьма высока. Меандр хорош.
Теперь о минусе. Ограничение наступает при 3вольтах выходного напряжения на нагрузке32-50ом.
Р.С. Усь требователен к монтажу
офф транзисторы поменяйте на обратную проводимость или перекиньте с плюса на минус
 
Входное 2, это повторитель. Транзисторы нужны достаточно быстрые, чтобы полосу не ограничивать.
Про монтаж само собой, кстати от качества блокировок меняется характер звучания на ВЧ.
 
для низкоомных наушников не подходит ,для иных ток покоя можно снизить
 
Правильно ли я понял? Нужны ли резисторы R13-R16 и если да то какого сопротивления?
так никто и не ответил, что такое ТП?
Это ток покоя, который протекает через транзисторы когда сигнал еще отсутствует. Нужен для того чтобы транзистор был готов немедленно реагировать даже на самый мизерный сигнал. Без него загнутая в начале характеристика транзистора не позволяет ему реагировать мгновенно и точно. Считается, чем выше ТП, тем транзистор работает дальше от этой точки и тем лучше звук. с другого конца характеристика тоже загнутая, поэтому лучший звук получается когда транзистор работает на середине между этими двумя загибами. Это класс А, но при этом нужен большой ток покоя, что приводит к низкой мощности и КПД. (это на пальцах так сказать)

Зря я наверное посоветовал при 4,7 Ома в эмиттере поставить второй диод. Получился слишком большой ток.
Но хоть как то хотелось же оживить транзисторы!
Измерение уровня сигналов вольтметром переменного тока с нагрузкой и без нагрузки сразу бы объяснило причину.

Ставить дарлингтоны и ТО220 есть смысл только если первоначальная схема с двумя диодами не удовлетворяет. А этого быть не может, потому, что на вход телефонника поступает сигнал скорее всего с другого гораздо более примитивного телефонника.
 
У меня 50, поэтому делалось для себя любимого. С меньшим током покоя нормально работает в качестве преда практически на любой кабель.
 
Вот тут и пришли к мысли, что двухтактник с большим током покоя однозначно будет хуже повторителя с тем же током покоя.
А двухтактник разве не повторитель?
 
оу дорогой и малораспростанённый . Не для малоопытных. Но хорошо работает тут и АД845.
Офф не люблю поторители.Даже с АД845 запас устойчиости мал,40градусо
 
Просто смоделировал усилитель в компьюторе. разброс сами видите в пределах погрешности 10%
 
Назад
Сверху