• Добро пожаловать на компьютерный форум Tehnari.ru. Здесь разбираемся с проблемами ПК и ноутбуков: Windows, драйверы, «железо», сборка и апгрейд, софт и безопасность. Форум работает много лет, сейчас он переехал на новый движок, но старые темы и аккаунты мы постарались сохранить максимально аккуратно.

    Форум не связан с магазинами и сервисами – мы ничего не продаём и не даём «рекламу под видом совета». Отвечают обычные участники и модераторы, которые следят за порядком и качеством подсказок.

    Если вы у нас впервые, загляните на страницу о форуме и правила – там коротко описано, как задать вопрос так, чтобы быстро получить ответ. Чтобы создавать темы и писать сообщения, сначала зарегистрируйтесь, а затем войдите под своим логином.

    Не знаете, с чего начать? Создайте тему с описанием проблемы – подскажем и при необходимости перенесём её в подходящий раздел.
    Задать вопрос Новые сообщения Как правильно спросить
    Если пришли по старой ссылке со старого Tehnari.ru – вы на нужном месте, просто продолжайте обсуждение.

Усилитель для наушников

К чему такая большая емкость для питания усилителя для наушников?)
У меня стоят 2 конденсатора по 4700 мкф, питание через LM317

Не стоит от компа запитывать, я пробовал- очень фон сильный в наушниках. Может конечно можно как то отфильтровать, но мне кажется лучше отдельное питание от трансформатора сделать)

пробовал, фона нет, работает прекрасно!!! по питанию стоит фильтр 2х1000мкФ(электролиты) + две маленьких керамики(номинал не помню) + стабилизатор.
 
Кстати этот усилитель для наушников прекрасно раскачивает мою акустику. Зачем такая мощность для такого усилителя. Он "уши" порвет в клочья на максимальной громкости). Может стоит снизить напряжение питания до 5-6В, сейчас стабилизировано на 12В, на самом звучании это никак не скажется?
 
К чему такая большая емкость для питания усилителя для наушников?)
то было 4 канала ус
Не стоит от компа запитывать, я пробовал- очень фон сильный в наушниках. Может конечно можно как то отфильтровать
вот по этой причине большая ёмкость. :)
 
Что касаемо усилителя на 2003 , то я ставил в стаб 7812. На входе кондер 1000 мкф, а на выходе стаба 470 мкф. И не какого фона не было.
 
Кстати этот усилитель для наушников прекрасно раскачивает мою акустику. Зачем такая мощность для такого усилителя. Он "уши" порвет в клочья на максимальной громкости). Может стоит снизить напряжение питания до 5-6В, сейчас стабилизировано на 12В, на самом звучании это никак не скажется?

Пробовал играться с питанием. Вывод для себя сделал такой: чем ниже напряжение питания - тем раньше появляются заметные на слух искажения!
 
чем ниже напряжение питания - тем раньше появляются заметные на слух искажения!
Конечно. Для того, что бы получить стабилизированное питание на 12 в , используя 7812, нужно на вход стаба подать напругу не меньше вольт так 20. А если подать 13 вольт, то получишь очень качественный фон.
 
Для того, что бы получить стабилизированное питание на 12 в , используя 7812, нужно на вход стаба подать напругу не меньше вольт так 20.

Ну тут от жесткости транса зависит. При достаточном трансе и от 15В нормально работать будет.
 
Ну тут от жесткости транса зависит. При достаточном трансе и от 15В нормально работать будет.
Ну наверно . У меня ,при подаче на вход стаба 15 в, фон был ужасный! Правда и трансик был не очень мощный.
 
Не стоит от компа запитывать, я пробовал- очень фон сильный в наушниках. Может конечно можно как то отфильтровать, но мне кажется лучше отдельное питание от трансформатора сделать)

Отдельный транс, первичка коммутируется релешкой (5в или 12в). Релешка замыкается при включении компа. PROFIT.
 
Ну наверно . У меня ,при подаче на вход стаба 15 в, фон был ужасный! Правда и трансик был не очень мощный.

Нужно было осциллографом глянуть напряжение перед стабилизатором, скорее всего были просадки напряжения. По даташиту 12В стабилизаторы от 14.6В работают. Возможно установка дополнительных конденсаторов решила бы проблему.
 
Конечно. Для того, что бы получить стабилизированное питание на 12 в , используя 7812, нужно на вход стаба подать напругу не меньше вольт так 20. А если подать 13 вольт, то получишь очень качественный фон.

То, что на стабе падает полтора вольта - не спорю, и при 12В он на выходе даст примерно 10,5В, но фон то откуда?
 
То, что на стабе падает полтора вольта - не спорю, и при 12В он на выходе даст примерно 10,5В, но фон то откуда?

У микросхемы есть предельное минимальное входное напряжение для нормальной работы. Если входное напряжение падает ниже этого предела, то она перестает стабилизировать выходное напряжение, отсюда и фон.
 
понятно. просто мне показалось, что речь шла о внесении помех и фона самой микросхемой.
А про отсутствие стабилизации - я согласен. Сейчас подумываю впаять стаб на 10В, чтобы все было в штатном режиме.
 
Переделал Militano тоже в корпус от CD-привода , такой же как и для TDA2003 , а то я слегка погорячился сделав для него такой большой.
Ну а из корпуса от Militano сделал усилитель для друга на двух TDA2050(ИТУН) , питание 15В двухполярное , конденсаторы по 10000мкф 25В в плечо. Сейчас доделываю установку защиту АС и врезаю в дно корпуса небольшой вентилятор для продувки воздуха их корпуса, хотя радиаторы и так почти не грееются, но пусть будет.
Звучание у TDA2050 достойное, послушал пару часов музыку - доволен tehnoyxi
 

Вложения

  • DSC_0556.webp
    DSC_0556.webp
    23.1 KB · Просмотры: 97
  • DSC.webp
    DSC.webp
    29.6 KB · Просмотры: 93
  • DSC_0557.webp
    DSC_0557.webp
    100.3 KB · Просмотры: 232
  • tda2050ITUNfinal.rar
    tda2050ITUNfinal.rar
    102.8 KB · Просмотры: 46
  • DSC_0564.webp
    DSC_0564.webp
    99 KB · Просмотры: 236
Последнее редактирование:
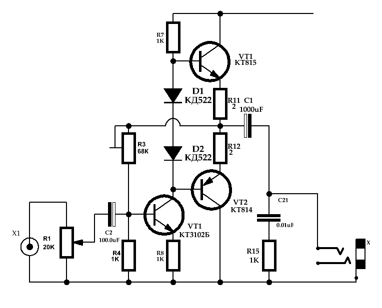
Прошу помочь знающих людей. Попалась на глаза схема усилителя для наушников, пишут что вроде как качественное "ламповое" звучание у этого усилителя. Но поскольку проект был коммерческий 4 года назад, ничего кроме схемы одного канала нет. Скажите стоит ли собирать или уже присутствуют видимые опытным глазом недостатки у него?
 

Вложения

  • Ламповое звучание.GIF
    Ламповое звучание.GIF
    11.6 KB · Просмотры: 405
Вот у этого? Этого учебного пособия из книги Борисова? Кто пишет?
Я скинул в личку сообщение с ссылкой на аудиофорум.
Вот одна из цитат "На рисунке приведена упрощенная схема транзисторного КИТа, одного канала, без БП, схема простая, но очень эффективная. Транзисторы работаю в режиме АВ, без искажений "ступенька" . Схема и конструкция позволяет проводить различные upgrade как схемотехнически, так изменением типом элементов ,например установкой германиевых транзисторов"
 
Сходил. Тема с целью продать какашку тем, кто "ноль" в схемотехнике.
 
Спасибо. А то я несколько дней смотрю на него)
 
Назад
Сверху