• Добро пожаловать на компьютерный форум Tehnari.ru. Здесь разбираемся с проблемами ПК и ноутбуков: Windows, драйверы, «железо», сборка и апгрейд, софт и безопасность. Форум работает много лет, сейчас он переехал на новый движок, но старые темы и аккаунты мы постарались сохранить максимально аккуратно.

    Форум не связан с магазинами и сервисами – мы ничего не продаём и не даём «рекламу под видом совета». Отвечают обычные участники и модераторы, которые следят за порядком и качеством подсказок.

    Если вы у нас впервые, загляните на страницу о форуме и правила – там коротко описано, как задать вопрос так, чтобы быстро получить ответ. Чтобы создавать темы и писать сообщения, сначала зарегистрируйтесь, а затем войдите под своим логином.

    Не знаете, с чего начать? Создайте тему с описанием проблемы – подскажем и при необходимости перенесём её в подходящий раздел.
    Задать вопрос Новые сообщения Как правильно спросить
    Если пришли по старой ссылке со старого Tehnari.ru – вы на нужном месте, просто продолжайте обсуждение.

Усилитель для наушников

Помогите пожалуйста со стабилизированным двухполярным питанием усилителя. Нашел вот такую схему, но поскольку печатки нет попробовал сам нарисовать. Не уверен что нарисовал все правильно, особенно резисторы переменные Р1 и Р2, взгляните если не сложно)
 

Вложения

  • 01.gif
    01.gif
    47.8 KB · Просмотры: 1,589
  • стабилизатор питания.zip
    стабилизатор питания.zip
    8.8 KB · Просмотры: 41
Последнее редактирование:
Да мне с стабилизаторами 7815 и 7915 как то не везет , большой разброс напряжения между ними. Может взглянешь на печатку , тебе ведь профессиональным взглядом наверное минутное дело оценить)
 
Ошибка ввода
 
Андрей, вспоминая твою схему стабилизатора для ФНЧ там ведь ток 100мА , его разве хватит для питания усилителя наушников на ОУ ?
http://www.tehnari.ru/f114/t85733/
 
По какой схеме собран усилок для наушников (или это для другого усилителя?) и какое напряжение выдает трансформатор?
 
Последнее редактирование:
По какой схеме собран усилок для наушников (или это для другого усилителя?) и какое напряжение выдает трансформатор?
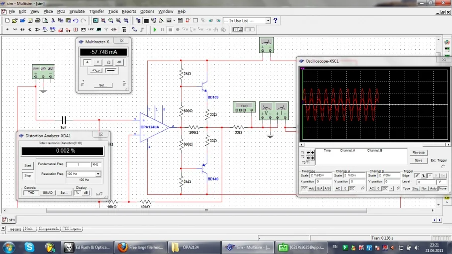
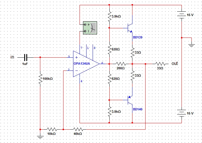
Я пока пробую собирать разные усилители из доступных в моем городе компонентов и не очень навороченные по схемотехнике. Вот и хочется собрать новый какой нибудь усилитель для наушников на OPA2134
 

Вложения

  • 2134(1).webp
    2134(1).webp
    72.9 KB · Просмотры: 158
  • 2134.webp
    2134.webp
    36.2 KB · Просмотры: 292
  • 2134.rar
    2134.rar
    12.9 KB · Просмотры: 58
Андрей, вспоминая твою схему стабилизатора для ФНЧ там ведь ток 100мА , его разве хватит для питания усилителя наушников на ОУ ?
Мне никогда не нравились интегральные стабилизаторы. Для такого двухполярного стабилизатора достаточно всего 4 транзистора, компенсационная схема, защита от короткого и все ... :)
 
есть практически печатка практически такой же схемы. транс можно отрезать) HeadAmp_PowSupply_01.zip
А как металлизацию вокруг вокруг дорожек убрать или она там необходима?
 
Я сейчас на работе. Вечером прогоню твою схему в Мультисиме посмотрю что она потребляет, думаю мой стабилизатор потянет. Ток в 100 мА обозначен там относительно условно, можно и 200-500 мА выжать, но нужно знать какое напряжение выдает трансформатор.
 
но нужно знать какое напряжение выдает трансформатор
Трансформатор ТОР переменка 2х15В мощность порядка 30Вт и есть еще маленький ТОР переменка 2х10В мощность 10-12 Ватт
Схему и печатку на OPA2134 с вегалаба стащил, но тема по ней была не развита.
 
В таком случае, я бы посоветовал вначале сделать на "ТОР переменка 2х10В мощность 10-12 Ватт" без всякого стабилизатора. Транс, диодный мост, по конденсатору 2200-4700 мкФ в плечо. Усилители с двухполярным питанием отлично работают без стабилизации питающего напряжения.
 
А как металлизацию вокруг вокруг дорожек убрать или она там необходима?
рядом с кнопками слоев есть кнопка металлизации) выбираешь слой и жамкаешь ее.
 
рядом с кнопками слоев есть кнопка металлизации) выбираешь слой и жамкаешь ее.
Нашел! Просто еще не приходилось использовать эту функцию)

В таком случае, я бы посоветовал вначале сделать на "ТОР переменка 2х10В мощность 10-12 Ватт" без всякого стабилизатора.
Попробую сделать без стабилизации сначала . Кстати кто нибудь посмотрите на печатке, правильно ли выходы пометил я , что за выход остался у меня лишний и нужно ли зеркалить для ЛУТа ?
 

Вложения

  • 2134.webp
    2134.webp
    36.2 KB · Просмотры: 137
  • 2134.webp
    2134.webp
    55.8 KB · Просмотры: 181
Последнее редактирование:
Почему то плюс питания идёт на 8ю ногу?
 
Да это то я понял, только по схеме (и даташиту) плюс питания на 7й ноге, а на печатке на 8й!
 
Вот с даташита
 

Вложения

  • post.gif
    post.gif
    4.9 KB · Просмотры: 267
Аааа... это я ступил... на схеме #55 134я, а у неё на 7й, а на плате 234я, у неё на 8й... всё верно
 
Назад
Сверху