- Регистрация
- 10 Дек 2012
- Сообщения
- 2,654
- Реакции
- 128
- Баллы
- 0
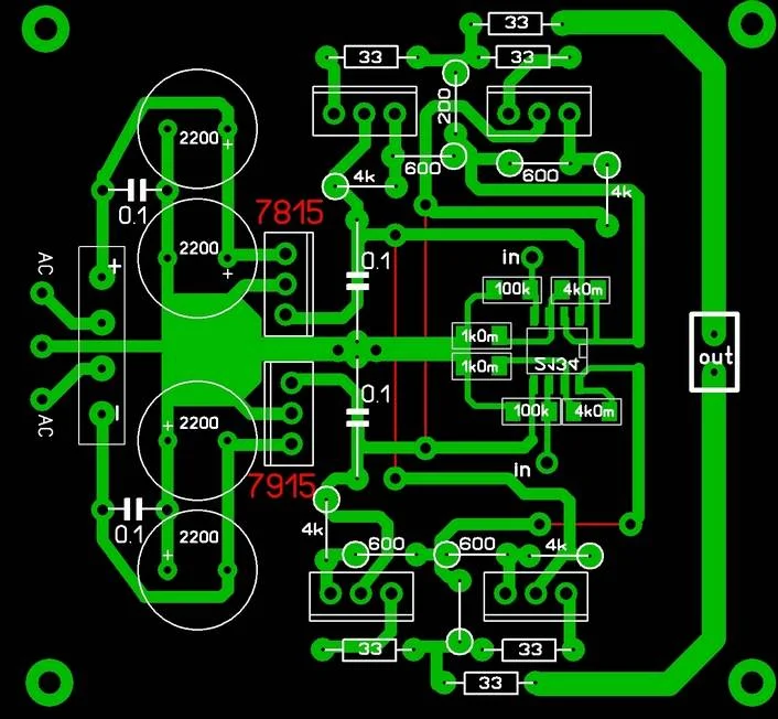
Постоянка после диодного моста и кондеров будет +/-20В получается (20-13)/7=1кОм? Все верно, Андрей?Еще резисторы R3/R4 нужно будет считать по другому. Вместо "5.5" в формулу лучше подставить 7...8, а "13" заменить на "15" (это напряжение на стабилитроне). Требование, чтоб транзисторы имели коэфф-нт передачи тока 100 или более, сохраняется.


