• Добро пожаловать на компьютерный форум Tehnari.ru. Здесь разбираемся с проблемами ПК и ноутбуков: Windows, драйверы, «железо», сборка и апгрейд, софт и безопасность. Форум работает много лет, сейчас он переехал на новый движок, но старые темы и аккаунты мы постарались сохранить максимально аккуратно.

    Форум не связан с магазинами и сервисами – мы ничего не продаём и не даём «рекламу под видом совета». Отвечают обычные участники и модераторы, которые следят за порядком и качеством подсказок.

    Если вы у нас впервые, загляните на страницу о форуме и правила – там коротко описано, как задать вопрос так, чтобы быстро получить ответ. Чтобы создавать темы и писать сообщения, сначала зарегистрируйтесь, а затем войдите под своим логином.

    Не знаете, с чего начать? Создайте тему с описанием проблемы – подскажем и при необходимости перенесём её в подходящий раздел.
    Задать вопрос Новые сообщения Как правильно спросить
    Если пришли по старой ссылке со старого Tehnari.ru – вы на нужном месте, просто продолжайте обсуждение.

Усилитель на базе У-101

В20к написано по моему импортный не подойдёт тогда ?
 
подойдет.
наоборот:импорт Б,ссср А
 
СССР - А_линейный, Б_логарифмический, В_обратнологарифмический(показательный)
импорт - В(би)_линейный, А(эй)_показательный
 
но на первое время пойдёт ? работать будет ?
 
Да, конечно...
 
ну ладно а то всё перекопал уже ) а заказывать импорт с такой маркировкой А50к
 
Если это вопрос, то ДА, если утверждение, то... тоже ДА
 
ну спасибо, объяснили мне а то мучился бы )
 
А зачем мучиться то, у ГУУУГЛА на любой вопрос есть любой ответ
 
как у вас изолировано микросхемы от корпуса??
 
микросхемы изолировал родной плёнкой от у 101 микросхемы закреплены вместо транзисторов .

наконец то закончил усилитель :tehnari_ru_288:
установил оконечники подключил к компу тишина , если вывернуть резистор на полную тишина . включаю музыку звук мощный без хрипа и искажений . но мощность всего на слух ватт 25 не больше .это всё из за трансформатора потому что на средней громкости подсветка индикаторов заметно подмигивает . со временем найду новый транс и подниму мощность до 50в на канал .

ну и наконец фото внутринностей и наружности .

коментируйте что не так нравится ли .
 

Вложения

  • Фото0308.webp
    Фото0308.webp
    98.8 KB · Просмотры: 276
  • Фото0298.webp
    Фото0298.webp
    106.1 KB · Просмотры: 185
  • Фото0299.webp
    Фото0299.webp
    75.4 KB · Просмотры: 157
  • Фото0309.webp
    Фото0309.webp
    81.4 KB · Просмотры: 223
ну вот и я говорил что мощи не хватает)))
 
можете мне написать, что вы и к чему подключали на плате защиты???
только номер вывода и что к нему подходит??
 
контакт 3 + питания . рядом с 2 -общий питания. первый вход плюса на динамики контакт 4 . второй вход на динамик рядом с реле надпись U6 или U8 вот между надписью и отверстием под болт 3 контакта , который ближе к отверстию то вход , а остальные два выходы динамиков .
 
Последнее редактирование:
я без разделительных знаков не понял ничего:tehnari_ru_707:
 
пришлось крышку с усилителя снимать ) поправил поторопился блин )
 
я понимаю так
1 ето общий
3 ето "+" питания
5 и 6 ето выход на динамики..
а вот 4 и 7 что означаеш?? там по три провода выходит
 
так вроде правильно, только 4 и7 это входы получается .если 7 рядом с реле около отверстия под болт . а провода от них по моему шли к индикатору но точно не знаю всё было вырвано.
 
мощность всего на слух ватт 25 не больше .это всё из за трансформатора потому что на средней громкости подсветка индикаторов заметно подмигивает . со временем найду новый транс и подниму мощность до 50в на канал .
.

там и того трансформатора хватит,всё дело в том что ты на вход подаешь слабый сигнал,нужно давать 0.7в для того чтобы на 4ом при питании +-26в снять 60вт,а если подавть меньше,то меньше и снимешь .
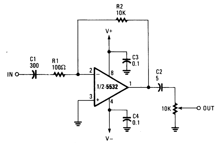
вот тебе пред усилитель(качество его вомного раз превышает качество тда7293,а значит хуже звук не станет)
резисторами R2:R1 задаётся коэффициент усиления,для тебя будет достаточно заменить R1 на 1к,а R2 поставить на 4.7к,конденсатор С1 емкостью 0.33-0.68мкф(плёнка),С5 лучше плёнку на 2.2-4.7мкф(напряжение роли не играет).
при этом конденсатор на входе микросхемы тда7294 можно исключить:)
питание микросхемы NE5532 +-12(15)в,ток потребления несколько милиампер,а это значит что вполне достаточно двух стабилитронов и двух резисторов для стабилизатора питания микросхемы .
 

Вложения

  • 2009622232546138.gif
    2009622232546138.gif
    20.8 KB · Просмотры: 11,741
спасибо попробую собрать
 
Назад
Сверху