• Добро пожаловать на компьютерный форум Tehnari.ru. Здесь разбираемся с проблемами ПК и ноутбуков: Windows, драйверы, «железо», сборка и апгрейд, софт и безопасность. Форум работает много лет, сейчас он переехал на новый движок, но старые темы и аккаунты мы постарались сохранить максимально аккуратно.

    Форум не связан с магазинами и сервисами – мы ничего не продаём и не даём «рекламу под видом совета». Отвечают обычные участники и модераторы, которые следят за порядком и качеством подсказок.

    Если вы у нас впервые, загляните на страницу о форуме и правила – там коротко описано, как задать вопрос так, чтобы быстро получить ответ. Чтобы создавать темы и писать сообщения, сначала зарегистрируйтесь, а затем войдите под своим логином.

    Не знаете, с чего начать? Создайте тему с описанием проблемы – подскажем и при необходимости перенесём её в подходящий раздел.
    Задать вопрос Новые сообщения Как правильно спросить
    Если пришли по старой ссылке со старого Tehnari.ru – вы на нужном месте, просто продолжайте обсуждение.

Усилитель на базе У-101

да 7 возле отверствия....
если так то я понял уже...
 
там и того трансформатора хватит,всё дело в том что ты на вход подаешь слабый сигнал,нужно давать 0.7в для того чтобы на 4ом при питании +-26в снять 60вт,а если подавть меньше,то меньше и снимешь .
вот тебе пред усилитель(качество его вомного раз превышает качество тда7293,а значит хуже звук не станет)
резисторами R2:R1 задаётся коэффициент усиления,для тебя будет достаточно заменить R1 на 1к,а R2 поставить на 4.7к,конденсатор С1 емкостью 0.33-0.68мкф(плёнка),С5 лучше плёнку на 2.2-4.7мкф(напряжение роли не играет).
при этом конденсатор на входе микросхемы тда7294 можно исключить:)
питание микросхемы NE5532 +-12(15)в,ток потребления несколько милиампер,а это значит что вполне достаточно двух стабилитронов и двух резисторов для стабилизатора питания микросхемы .

вот мне тоже нужно...а что за микра там?
 
операционник,очень хороший,при этом стоит не дорого.
 
а какой именно??
кстате, а где взять 12 вольт от родного транса У-101???))))
 
оборотень, а общий надинамики с оконечников сразу на динамики или через плату защиты вести??
 
сразу на динамики , плата защиты рубит только плюсы
 
тогда пошел искать диоды для моста на защиту....
а сколько там ампер??
 
надо ставить ампер на 10 и выше так как при зарядке больших конденсаторов будет большой скачок.
 
а хочу для защиты поставить свою плату фильтров, без кондеров....зачем они нужны.....
и что то я не могу понять как усилитель играл с етой платой если к ней все было подключено и реле не было?))
 

Вложения

  • parametr.gif
    parametr.gif
    5.5 KB · Просмотры: 10,458
  • f61e21daa8d3.webp
    f61e21daa8d3.webp
    28 KB · Просмотры: 2,430
там и того трансформатора хватит,всё дело в том что ты на вход подаешь слабый сигнал,нужно давать 0.7в для того чтобы на 4ом при питании +-26в снять 60вт,

С транса больше 2*45ватт не снимешь мощность транса 100ватт
при этом ток ампера 2(говорят, сам не знаю какой там ток:) )
так что 2*25ватт
 
я не увидел....теперь понял....
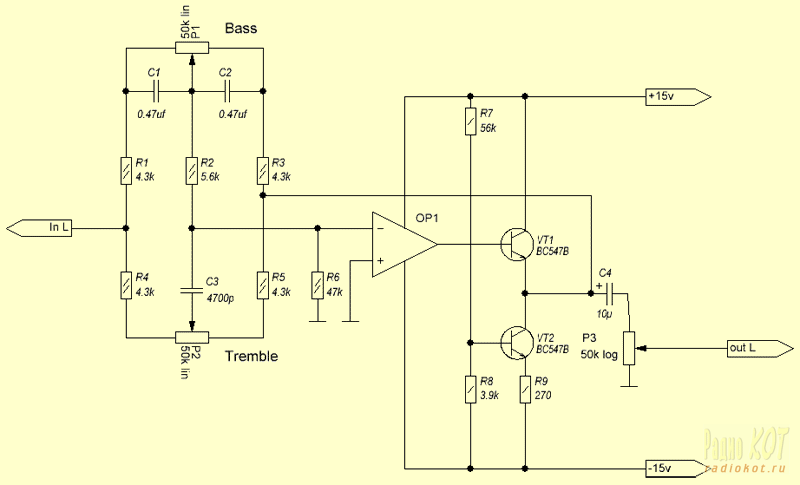
а можна на К157УД2 зделать предварь??
 
Ну а почему нет? Вполне приличная , и горячо всеми любимая микросхема. Я вот, давеча, на ней собрал предварительный усилок с регулировкой громкости, баланса, и тембров , и засунул его в Кумир - 001. Отличное звучание, и очень низкий уровень шума.
 
Ну а почему нет? Вполне приличная , и горячо всеми любимая микросхема. Я вот, давеча, на ней собрал предварительный усилок с регулировкой громкости, баланса, и тембров , и засунул его в Кумир - 001. Отличное звучание, и очень низкий уровень шума.

можна схемку и печатку?
 
как проверить, работает ли плата защиты??
что нужно зделать??
 
можна схемку и печатку?

Ну, схемку я тебе дам, а вот с печаткой сложнее! Из -за ненадобности я её скорее всего выкинул. Но схема не сложная, хотя и очень качественная. Я думаю, что и сам сделаешь под себя печатку. С1 и С2 - 0.047 мкф.
 

Вложения

  • 05.gif
    05.gif
    19.6 KB · Просмотры: 331
Годится. Рабочая схема.
 
Назад
Сверху