• Добро пожаловать на компьютерный форум Tehnari.ru. Здесь разбираемся с проблемами ПК и ноутбуков: Windows, драйверы, «железо», сборка и апгрейд, софт и безопасность. Форум работает много лет, сейчас он переехал на новый движок, но старые темы и аккаунты мы постарались сохранить максимально аккуратно.

    Форум не связан с магазинами и сервисами – мы ничего не продаём и не даём «рекламу под видом совета». Отвечают обычные участники и модераторы, которые следят за порядком и качеством подсказок.

    Если вы у нас впервые, загляните на страницу о проекте, чтобы узнать больше. Чтобы создавать темы и писать сообщения, сначала зарегистрируйтесь, а затем войдите под своим логином.

    Не знаете, с чего начать? Создайте тему с описанием проблемы – подскажем и при необходимости перенесём её в подходящий раздел.
    Задать вопрос Новые сообщения Как правильно спросить
    Если пришли по ссылке со старого Tehnari.ru – вы на нужном месте, просто продолжайте обсуждение.

Гитарный ламповый усилитель

Можно начинать потихоньку спаивать припаивать детали
Нет, Ваня, рано.. Нужно снять с корпуса все, что можно, и прошлифовать его водостойкой шкуркой под краном до исчезновения всех повреждений-царапин. Не пожалеешь.. Шкурка № 200-300..
 
А стоит ли? Всё это будет внутри корпуса, а панель с интерфейсами под пленкой с надписями?
 
Да нормально для первого опыта ... Насчет разводки, гребенок сейчас не найдешь, только самому делать ...
Детали распаивай по возможности на самих ламповых панелях и используй ближайшие контакты гребенки ... :)
 
Я сотру себе память :)
 

Вложения

  • giphy.gif
    giphy.gif
    514.9 KB · Просмотры: 148
как именно разводить? Что бы не гудело потом, без петель и прочей ерунды?
Ваня, для этого у тебя не хватает самого главного-земляной шины.
в местах крепления их к шасси можно паять землю,
Вот тебе и земляные петли. Земля с шасси соединяеися в одной единственной точке, у входного разъёма. А два ряда площадок это перебор.
Писать можно ещё много, но главное- Вань, ты не готов.
 
Детали распаивай по возможности на самих ламповых панелях и используй ближайшие контакты гребенки ...
два рядя гребенок обязательно, между ними детали паяют, однако ...
Ваня нарисуй для себя на бумаге что и куда будешь паять.
 
не хватает самого главного-земляной шины

В своём усилке, я после плясок с разводкой земли, сделал так, но болтики думаю будут мешать, надо укорачивать и не подпаиваться к ним шиной.
 

Вложения

  • Снимок_2016_03_02_21_23_00_605.png.webp
    Снимок_2016_03_02_21_23_00_605.png.webp
    36.8 KB · Просмотры: 200
Вот тебе и земляные петли. Земля с шасси соединяеися в одной единственной точке, у входного разъёма. А два ряда площадок это перебор. Писать можно ещё много, но главное- Вань, ты не готов.
Славик, сколько видел фирменных - Regent, Beag, Vermona, Marshall ... нигде не видел сборку земли в одну кучу? Тем более не видел отдельной земляной шины, как писали выше? Везде в качестве земли используется шасси. главное хорошая организация питания, правильная расстановка деталей и все, однако ... :D
 
главное хорошая организация питания, правильная расстановка деталей и все, однако ...
А у Вани что, копия шасси Маршала? Он щас понавтыкает как сам видит, а после начнётся балаган в теме- то не так и это я б не эдак. Может всё-таки сразу подсказать как правильно.
 
Все правильно для первого раза там, потом научится делать другие ламели (гребенки). Между двумя распаивает в ряд детали. Ели деталь идет от ножки лампы, то лучше её распаять от панельки лампы до гребенки ... :)
Останутся пустые ламели нестрашно, зато полный конструктор, можно всегда перепаять ... :)
 
Прочитал немного статей, советуют разводить землю точками с каскадов, как раз можно выводить через гребенки на шасси. делать шину очень не советуют.
Пока распаиваю, что понимаю.
но главное- Вань, ты не готов.
Согласен. Будем исправлять, итак, поехали.
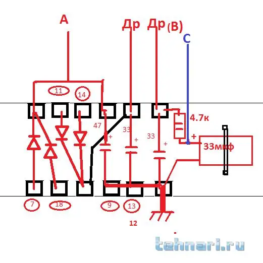
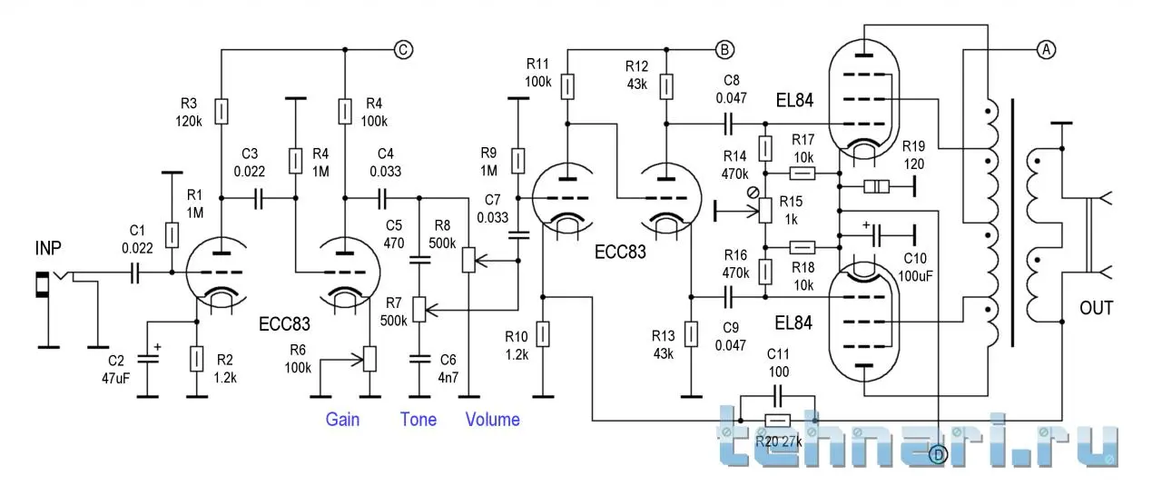
1. По работе ламп. Где у них высокое напряжение? Насколько я понял, анод - всегда высокое, накал понятно, а вот сетки и катод? Сетки как понял могут быть и с низким напряжением(как на первой лампе, там только сигнал с гитары), так и с высоким(у второй и 3 лампы через конденсаторы и резисторы прямо на анодное).
А катод? Смотрел на схему, вроде бы не должно быть высоким, но пес знает чего я не увидел?
К чему вопрос, С2 напряжение нужно узнать :)
На всякий ещё раз схему.
242478d1443715149-noaia_el84_2.webp242508d1443772366-ai_3.webp

2. Пока только начал, но может уже накосячил где, проверяйте :)
IMG_0750.webpIMG_0751.webp
IMG_0752.webpIMG_0753.webp
Провода 1.25, на накал 1(те толстые, не свить).
 
Ваня, по моему надо переднюю панель переносить на другую сторону, куча проводов получится на одной стороне и лампы и переменники. И накал надо было прямо с транса до лампы.
 
Накал получилось бы куча проводов на трансе, решил, что так будет аккуратней. Переносить нету сил :( Буду делать так, и так насверлился на год вперед. Зато минимальная длина проводов будет :)
 
Накал получилось бы куча проводов на трансе

Пусть лучше на трансе, На шасси возле транса ставь подстроечник(1к) и с него на первую выходную (6п14п), а с неё остальные.

Переносить нету сил

Лучше сейчас сделать, чем потом переделывать. Не торопись, я бы не говорил, если бы сам не попался на своих ошибках, ведь 3 раза всё перепаивал. А лампы , если шасси в ящик закрывать будешь, они у тебя в переднюю панель упрутся, а им дышать надо.
 
Вот Б\П накидал.
 

Вложения

  • Снимок_2016_03_12_16_47_53_27.png.webp
    Снимок_2016_03_12_16_47_53_27.png.webp
    16.6 KB · Просмотры: 95
Распаял питание и проверил накал.
Анодное проверил на себе, работает, и 270 и 220. :( :) кондеры уже пол часа разряжаются, все никак не разрядятся. Качество! :))
ПС, лампы пока все 6п14п, т.к. 6н2п нету.
 

Вложения

  • IMG_0757.webp
    IMG_0757.webp
    25.6 KB · Просмотры: 189
  • IMG_0758.webp
    IMG_0758.webp
    21.7 KB · Просмотры: 60
  • IMG_0762.webp
    IMG_0762.webp
    59.4 KB · Просмотры: 193
Назад
Сверху