Хотел еще записать как оно играет, но тут соседи начали свой концерт, включили соло(перфоратор), ударные(молоток) и начали концерт....
Но на словах рассказать могу

Если коснуться рукой джека на гитаре, фон с неё практически пропадает, правда, если коснуться струн другой рукой он опять появляется, но зато на открытых побацать можно
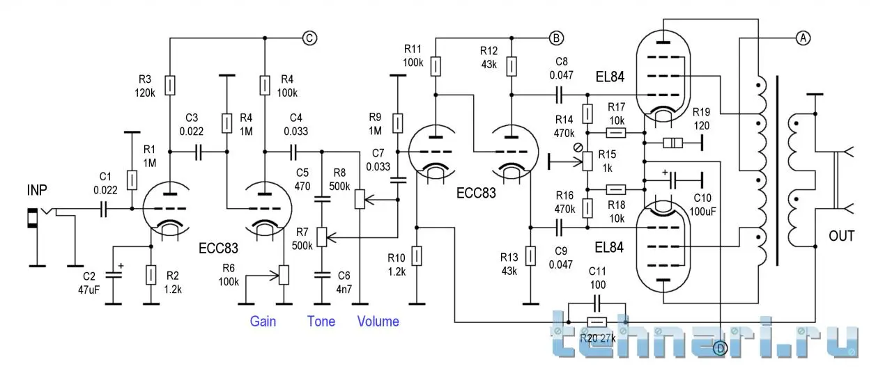
Поигрался с ручкой гэйна, понял как заставить работать а не пердеть, там граница тонкая, из-за фона гитары хрен поймешь, но нашел. Такой овердрайв средненький, но это 6н1п, ищу 6н2п и нормальную гитару.

Покрутил резистор, тот, что на точку Д идет, чуть убивилось фона, выкрутил в ноль, там что-то пыхнуло внутри шасси(через дырку увидел), что пыхнуло - не нашел, на работоспособности не отразилось, оставил ручку как есть. Может мне показалось... И вопрос, корпус этого переменника же не имеет права контактировать с землей? я его пока подвесил, т.к. если на землю опустить он вроде как замыкает анодное или что-то в этом роде, в общем звонится там что-то.
Но в целом мне понравилось звучание, если откинуть фон усилителя и гитары(хотя бы последний).
И еще, что регулирует переменник Р15? В схеме он 1к, но не нашлось, стоит сдвоенный на 10 и запараллеленный до 5, выставил мультиметром на 1ком.